LSM6DS33 3D Accelerometer and Gyro Carrier with Voltage Regulator

The LSM6DS33 combines a digital 3-axis accelerometer and 3-axis gyroscope into a single package. The sensor provides six independent acceleration and rotation rate readings whose sensitivities can be set in the ranges of ±2 g to ±16 g and ±125°/s to ±2000°/s, available through I²C and SPI interf...

The LSM6DS33 combines a digital 3-axis accelerometer and 3-axis gyroscope into a single package. The sensor provides six independent acceleration and rotation rate readings whose sensitivities can be set in the ranges of ±2 g to ±16 g and ±125°/s to ±2000°/s, available through I²C and SPI interfaces. This LSM6DS33 carrier board includes a 3.3 V voltage regulator and integrated level shifters that allow operation from 2.5 to 5.5 V, and the 0.1″ pin spacing makes it easy to use with standard solderless breadboards and 0.1″ perfboards.


Description

LSM6DS33 3D Accelerometer and Gyro Carrier with Voltage Regulator, bottom view with dimensions.

Overview

This board is a compact (0.4″ × 0.9″) breakout board for ST.’s LSM6DS33 inertial module, which features a 3-axis digital linear accelerometer and 3-axis digital rate gyroscope; we therefore recommend careful reading of the LSM6DS33 datasheet (1MB pdf) before using this product. The LSM6DS33 is a great IC, but its small package makes it difficult for the typical student or hobbyist to use. It also operates at voltages below 3.6 V, which can make interfacing difficult for microcontrollers operating at 5 V. This carrier board addresses these issues by incorporating additional electronics, including a 3.3 V voltage regulator and level-shifting circuits, while keeping the overall size as compact as possible. The board ships fully populated with its SMD components, including the LSM6DS33, as shown in the product picture.

The LSM6DS33 inertial measurement unit (IMU) has many configurable options, including dynamically selectable sensitivities for the accelerometer and gyro, a choice of output data rates, and two independently-programmable external inertial interrupt pins. The accelerometer and gyro can be individually turned on and off to save power. The sensor can be configured and its readings can be accessed through a digital interface, which can be configured to operate in either I²C (TWI) or SPI mode.

The six independent acceleration and angular rate readings (sometimes called 6DOF) provide data that a microcontroller or computer can use to calculate the orientation of the LSM6DS33 on two axes (roll and pitch; a magnetometer is generally required to compute yaw accurately). With an appropriate algorithm, the gyro can be used to very accurately track rotation on a short timescale, while the accelerometer can help compensate for gyro drift over time by providing an absolute frame of reference.

The carrier board includes a low-dropout linear voltage regulator that provides the 3.3 V required by the LSM6DS33, which allows the sensor to be powered from a 2.5-5.5 V supply. The regulator output is available on the VDD pin and can supply almost 150 mA to external devices. The breakout board also includes a circuit that shifts the I²C clock and data lines to the same logic voltage level as the supplied VIN, making it simple to interface the board with 5 V systems, and the board’s 0.1″ pin spacing makes it easy to use with standard solderless breadboards and 0.1″ perfboards.

This LSM6DS33 carrier is pin-compatible with many of our previous ST. I²C/SPI sensor carriers, including our LSM303D compass and accelerometer carrier and L3GD20H gyro carrier, and the orientation of the sensor axes is the same. However, since the ICs contain different sensors with different I²C addresses and configuration registers, code written to interface with another chip will need to be modified to work with an LSM6DS33.

For sensor fusion applications, our MinIMU-9 v5 and AltIMU-10 v5 inertial measurement units combine this LIS3MDL with an LSM6DS33 3-axis accelerometer and 3-axis gyro on a single board, providing nine independent readings that can be used to calculate an absolute orientation. The AltIMU-10 v5 also includes an LPS25H pressure sensor that can be used to calculate altitude.

We also offer a pin-compatible carrier board for the newer LSM6DSO, which offers various improvements like lower noise and a higher maximum output data rate for the gyro. The LSM6DSO additionally supports MIPI I3C communication and operation in specialised modes with a secondary interface, allowing it to act as a master (sensor hub) on a second I²C bus or provide an auxiliary SPI slave interface that is useful for image stabilization applications.

Specifications

  • Dimensions: 0.4″ × 0.9″ × 0.1″ (10 × 23 × 3 mm)
  • Weight without header pins: 0.6 g (0.02 oz)
  • Operating voltage: 2.5 V to 5.5 V
  • Supply current: 2 mA
  • Output format (I²C/SPI):
    • Accelerometer: one 16-bit reading per axis
    • Gyro: one 16-bit reading per axis
  • Sensitivity range (configurable):
    • Accelerometer: ±2, ±4, ±8, or ±16 g
    • Gyro: ±125, ±245, ±500, ±1000, or ±2000°/s

Included components

A 1×9 strip of 0.1″ header pins and a 1×9 strip of 0.1″ right-angle header pins are included, as shown in the picture below. You can solder the header strip of your choice to the board for use with custom cables or solderless breadboards, or you can solder wires directly to the board itself for more compact installations.

LSM6DS33 3D Accelerometer and Gyro Carrier with Voltage Regulator with included optional headers.

The board has one mounting hole that works with #2 and M2 screws (not included).

Using the LSM6DS33

Connections

Regardless of the interface being used to communicate with the LSM6DS33, its VIN pin should be connected to a 2.5 V to 5.5 V source, and GND should be connected to 0 volts. (Alternatively, if you are using the board with a 3.3 V system, you can leave VIN disconnected and bypass the built-in regulator by connecting 3.3 V directly to VDD.)

A minimum of two logic connections is necessary to use the LSM6DS33 in I²C mode (this is the default mode): SCL and SDA. These pins are connected to built-in level-shifters that make them safe to use at voltages over 3.3 V; they should be connected to an I²C bus operating at the same logic level as VIN. The remaining pins are not connected to level-shifters on the board and are not 5V-tolerant, but our 4-channel bidirectional logic level shifter can be used externally with those pins to achieve the same effect.

To use the LSM6DS33 in SPI mode, four logic connections are typically used: SPC, SDI, SDO, and CS. These should be connected to an SPI bus operating at the same logic level as VIN. The SPI interface operates in 4-wire mode by default, with SDI and SDO on separate pins, but it can be configured to use 3-wire mode so that SDO shares a pin with SDI.

LSM6DS33 3D Accelerometer and Gyro Carrier with Voltage Regulator, labeled top view.

LSM6DS33 3D Accelerometer and Gyro Carrier with Voltage Regulator in a breadboard.

Pinout

PIN Description
VDD Regulated 3.3 V output. Almost 150 mA is available to power external components. (If you want to bypass the internal regulator, you can instead use this pin as a 3.3 V input with VIN disconnected.)
VIN This is the main 2.5 V to 5.5 V power supply connection. The SCL/SPC and SDA/SDI level shifters pull the I²C and SPI bus high bits up to this level.
GND The ground (0 V) connection for your power supply. Your I²C or SPI control source must also share a common ground with this board.
SDA/SDI/SDO Level-shifted I²C data line and SPI data in line (also doubles as SDO in 3-wire mode): HIGH is VIN, LOW is 0 V
SCL/SPC Level-shifted I²C/SPI clock line: HIGH is VIN, LOW is 0 V
SDO/SA0 SPI data out line in 4-wire mode: HIGH is VDD, LOW is 0 V. This output is not level-shifted. Also used as an input to determine I²C slave address (see below).
CS SPI enable (chip select). Pulled up to VDD to enable I²C communication by default; drive low to begin SPI communication.
INT2 Programmable interrupt, a 3.3-V-logic-level output. This output is not level-shifted.
INT1 Programmable interrupt, a 3.3-V-logic-level output. This output is not level-shifted.

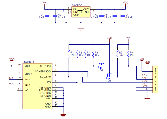
Schematic diagram

Schematic diagram of the LSM6DS33 3D Accelerometer and Gyro Carrier with Voltage Regulator.

The above schematic shows the additional components the carrier board incorporates to make the LSM6DS33 easier to use, including the voltage regulator that allows the board to be powered from a single 2.5-5.5 V supply and the level-shifter circuit that allows for I²C and SPI communication at the same logic voltage level as VIN. This schematic is also available as a downloadable PDF (89k pdf).

I²C communication

With the CS pin in its default state (pulled up to VDD), the LSM6DS33 can be configured and its readings can be queried through the I²C bus. Level shifters on the I²C clock (SCL) and data lines (SDA) enable I²C communication with microcontrollers operating at the same voltage as VIN (2.5-5.5V). A detailed explanation of the protocol can be found in the LSM6DS33 datasheet (1MB pdf), and more detailed information about I²C in general can be found in NXP’s I²C-bus specification (1MB pdf).

In I²C mode, the sensor’s 7-bit slave address has its least significant bit (LSb) determined by the voltage on the SA0 pin. The carrier board pulls SA0 to VDD through a 10 kΩ resistor, making the LSb 1 and setting the slave address to 1101011b by default. If the selected slave address happens to conflict with some other device on your I²C bus, or if you want to use two LSM6DS33 sensors on the same bus, you can drive SA0 low to set the LSb to 0 (which sets the slave address to 1101010b).

The I²C interface on the LSM6DS33 is compliant with the I²C fast mode (400 kHz) standard. In our tests of the board, we were able to communicate with the chip at clock frequencies up to 400 kHz; higher frequencies might work but were not tested.

SPI communication

To communicate with the LSM6DS33 in SPI mode, the CS pin (which the board pulls to VDD through a 10 kΩ resistor) must be driven low before the start of an SPI command and allowed to return high after the end of the command. Level shifters on the SPI clock (SPC) and data in (SDI) lines enable SPI communication with microcontrollers operating at the same voltage as VIN (2.5 V to 5.5 V).

In the default 4-wire mode, the sensor transmits data to the SPI master on a dedicated data out (SDO) line that is not level-shifted. If the SPI interface is configured to use 3-wire mode instead, the SDI line doubles as SDO and is driven by the LSM6DS33 when it transmits data to the master. A detailed explanation of the SPI interface on the LSM6DS33 can be found in its datasheet (1MB pdf).

Sample Code

We have written a basic Arduino library for the LSM6 that makes it easy to interface this sensor with an Arduino or Arduino-compatible board like an A-Star. The library makes it simple to configure the LSM6DS33 and read the raw accelerometer and gyro data through I²C.

Protocol hints

The datasheet provides all the information you need to use this sensor, but picking out the important details can take some time. Here are some pointers for communicating with and configuring the LSM6DS33 that we hope will get you up and running a little bit faster:

  • The accelerometer and gyro are in power-down mode by default. You have to turn them on by writing the appropriate values to the CTRL1_XL and CTRL2_G registers.
  • The register address automatically increments during a multiple byte access, allowing you to read or write multiple registers in a single I²C or SPI command. Unlike with some other ST. sensors, the auto-increment is enabled by default; you can turn it off with the IF_INC field in the CTRL3_C register.
  • In addition to the datasheet, ST. provides an application note (1MB pdf) containing additional information and hints about using the LSM6DS33.

Specifications

Dimensions

Size: 0.4″ × 0.9″ × 0.1″1
Weight: 0.6 g1

General specifications

Interface: I²C, SPI2
Minimum operating voltage: 2.5 V
Maximum operating voltage: 5.5 V
Measurement range: ±2, ±4, ±8, or ±16 g (accelerometer)
±125, ±245, ±500, ±1000, or ±2000°/s (gyro)3
Supply current: 2 mA

Identifying markings

PCB dev codes: imu03a
Other PCB markings: 0J9471

Notes:

1
Without included optional headers.
2
Interface controlled by CS pin.
3
User-configurable.

Resources

File downloads

Recommended links

Related Products