LPS22DF Pressure/Altitude Sensor Carrier with Voltage Regulator

This carrier for ST.’s LPS22DF digital barometer measures pressures from 260 mbar to 1260 mbar (26 kPa to 126 kPa) with absolute accuracy down to ±0.5 mbar (0.05 kPa) and typical RMS noise of 0.0034 mbar (0.34 Pa) in high-resolution mode. These pressures can easily be converted to altitudes.

This carrier for ST’s LPS22DF digital barometer measures pressures from 260 mbar to 1260 mbar (26 kPa to 126 kPa) with absolute accuracy down to ±0.5 mbar (0.05 kPa) and typical RMS noise of 0.0034 mbar (0.34 Pa) in high-resolution mode. These pressures can easily be converted to altitudes. The board has a 3.3 V linear regulator and integrated level shifters that allow it to work over an input voltage range of 1.8 V to 5.5 V, and the 0.1″ pin spacing makes it easy to use with standard solderless breadboards and 0.1″ perfboards. The sensor offers I²C/I3C and SPI interfaces.


Description

LPS22DF Pressure/Altitude Sensor Carrier with Voltage Regulator, bottom view with dimensions.

Overview

This board is a compact (0.4″ × 0.8″) carrier for ST.’s LPS22DF MEMS absolute pressure sensor, or barometer; we therefore recommend careful reading of the LPS22DF datasheet (1MB pdf) before using this product. The LPS22DF is a great IC, but its small, leadless, LGA package makes it difficult for the typical student or hobbyist to use. It also operates at voltages below 3.6 V, which can make interfacing difficult for microcontrollers operating at 5 V. This carrier board addresses these issues by incorporating additional electronics, including a 3.3 V voltage regulator and level-shifting circuits, while keeping the overall size as compact as possible. The board ships fully populated with its SMD components, including the LPS22DF, as shown in the product picture.

The LPS22DF features embedded temperature compensation and has many configurable options, including selectable averaging, a choice of output data rates, several FIFO operating modes, and a programmable external interrupt signal. Its pressure output has an absolute pressure accuracy over temperature as low as ±0.5 mbar (0.05 kPa), with RMS noise of 0.0034 mbar (0.34 Pa) with maximum averaging and embedded filtering enabled. Pressure and temperature sensor data, which can be used for altimetry, are available through a digital interface configurable to operate in either I²C (TWI) or SPI mode. (See the Sample Code section below for an Arduino library that can be used to turn this sensor into an altimeter.) The MIPI I3C protocol is also supported on the I²C pins.

Compared to the earlier LPS25HB, the LPS22DF features improved accuracy and reduced noise in the output and a much higher maximum output rate (up to 200 Hz). Its configurable averaging also offers more flexibility in choosing the right balance between minimising power consumption and reducing noise.

This LPS22DF carrier board is pin-compatible with our earlier pressure sensor carriers, including our LPS25HB board. It uses the same I²C address as previous ST. pressure sensors, but some of the LPS22DF configuration registers are different, so code written to interface with an earlier pressure sensor might need to be modified to work with an LPS22DF.

The carrier board includes a low-dropout linear voltage regulator that provides the 3.3 V required by the LPS22DF, which allows the sensor to be powered from a 1.8 V to 5.5 V supply. The regulator output is available on the VDD pin and can supply almost 150 mA to external devices. The breakout board also includes a circuit that shifts the I²C/SPI clock and data in lines to the same logic voltage level as the supplied VIN, making it simple to interface the board with 5 V systems, and the board’s 0.1″ pin spacing makes it easy to use with standard solderless breadboards and 0.1″ perfboards.

Specifications

  • Dimensions: 0.4″ × 0.8″ × 0.1″ (10 mm × 20 mm × 3 mm)
  • Weight without header pins: 0.5 g (0.02 oz)
  • Operating voltage: 1.8 V to 5.5 V
  • Supply current: 1 mA
  • Output format (I²C/SPI): 24-bit pressure reading (4096 LSb/mbar)
  • Sensitivity range: 260 mbar to 1260 mbar (26 kPa to 126 kPa)

Included components

A 1×8 strip of 0.1″ header pins and a 1×8 strip of 0.1″ right-angle header pins are included, as shown in the picture below. You can solder the header strip of your choice to the board for use with custom cables or solderless breadboards, or you can solder wires directly to the board itself for more compact installations.

LPS22DF Pressure/Altitude Sensor Carrier with Voltage Regulator with included optional headers.

The board has one mounting hole that works with #2 and M2 screws (not included).

Using the LPS22DF

Connections

Regardless of the interface being used to communicate with the LPS22DF, its VIN pin should be connected to a 1.8 V to 5.5 V source, and GND should be connected to 0 volts. (Alternatively, if you are using the board with a logic voltage of 3.3 V or lower, you can leave VIN disconnected and bypass the built-in regulator by connecting the logic supply directly to VDD.)

A minimum of two logic connections are necessary to use the LPS22DF in I²C mode (this is the default mode): SCL and SDA. These pins are connected to built-in level-shifters that make them safe to use at voltages over 3.3 V; they should be connected to an I²C bus operating at the same logic level as VIN. The remaining pins are not connected to level-shifters on the board and are not 5V-tolerant, but our 4-channel bidirectional logic level shifter can be used externally with those pins to achieve the same effect.

To use the LPS22DF in SPI mode, four logic connections are typically used: SPC, SDI, SDO, and CS. These should be connected to an SPI bus operating at the same logic level as VIN. The SPI interface operates in 4-wire mode by default, with SDI and SDO on separate pins, but it can be configured to use 3-wire mode so that SDO shares a pin with SDI.

Pinout of the LPS22DF Pressure/Altitude Sensor Carrier with Voltage Regulator.

LPS22DF Pressure/Altitude Sensor Carrier with Voltage Regulator in a breadboard.

Pinout

PIN Description
VDD Regulated 3.3 V output. Almost 150 mA is available to power external components. (If you want to bypass the internal regulator, you can instead use this pin as a 1.8 V to 3.3 V input with VIN disconnected.)
VIN This is the main 1.8 V to 5.5 V power supply connection. The SCL/SPC and SDA/SDI level shifters pull the I²C and SPI bus high bits up to this level.
GND The ground (0 V) connection for your power supply. Your I²C or SPI control source must also share a common ground with this board.
SDA/SDI/SDO Level-shifted I²C/I3C data line and SPI data in line (also doubles as SDO in 3-wire mode): HIGH is VIN, LOW is 0 V
SCL/SPC Level-shifted I²C/I3C/SPI clock line: HIGH is VIN, LOW is 0 V
SDO/SA0 SPI data out line in 4-wire mode: HIGH is VDD, LOW is 0 V. Also used as an input to determine I²C slave address (see below).
This I/O is not level-shifted.
CS SPI enable (chip select). Pulled up to VDD to enable I²C communication by default; drive low to begin SPI communication.
This input is not level-shifted.
INT_DRDY Programmable interrupt/data-ready indicator, a 3.3-V-logic-level output.
This output is not level-shifted.

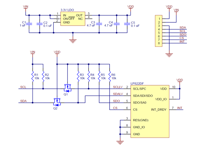
Schematic diagram

Schematic diagram of the LPS22DF Pressure/Altitude Sensor Carrier with Voltage Regulator.

The above schematic shows the additional components the carrier board incorporates to make the LPS22DF easier to use, including the voltage regulator that allows the board to be powered from a 1.8 V to 5.5 V supply and the level-shifter circuit that allows for I²C and SPI communication at the same logic voltage level as VIN. This schematic is also available as a downloadable PDF (93k pdf).

I²C communication

With the CS pin in its default state (pulled up to VDD), the LPS22DF can be configured and its pressure reading can be queried through the I²C bus. Level shifters on the I²C clock (SCL) and data (SDA) lines enable I²C communication with microcontrollers operating at the same voltage as VIN (1.8 V to 5.5 V). A detailed explanation of the I²C interface on the LPS22DF can be found in its datasheet (1MB pdf), and more detailed information about I²C in general can be found in NXP’s I²C-bus specification (1MB pdf).

In I²C mode, the sensor’s 7-bit slave address has its least significant bit (LSb) determined by the voltage on the SA0 pin. The carrier board pulls SA0 to VDD through a 10 kΩ resistor, making the LSb 1 and setting the slave address to 1011101b by default. If the pressure sensor’s selected slave address happens to conflict with some other device on your I²C bus, or if you want to use two LPS22DF sensors on the same bus, you can drive SA0 low to set the LSb to 0 (which sets the slave address to 1011100b).

The I²C interface on the LPS22DF is compliant with the I²C fast mode plus (1 MHz) standard, and the sensor also supports MIPI I3C communication through the same pins.

SPI communication

To communicate with the LPS22DF in SPI mode, the CS pin (which the board pulls to VDD through a 10 kΩ resistor) must be driven low before the start of an SPI command and allowed to return high after the end of the command. Level shifters on the SPI clock (SPC) and data in (SDI) lines enable SPI communication with microcontrollers operating at the same voltage as VIN (1.8 V to 5.5 V).

In the default 4-wire mode, the pressure sensor transmits data to the SPI master on a dedicated data out (SDO) line that is not level-shifted. If the SPI interface is configured to use 3-wire mode instead, the SDI line doubles as SDO and is driven by the LPS22DF when it transmits data to the master. A detailed explanation of the SPI interface on the LPS22DF can be found in its datasheet (1MB pdf).

Sample Code

We have written a basic Arduino library for the LPS22DF that makes it easy to interface this sensor with an Arduino. The library makes it simple to configure the LPS22DF and read the raw pressure data through I²C, and it provides functions for calculating altitude based on the measured pressure for those looking to use this sensor as an altimeter.

Protocol hints

The datasheet provides all the information you need to use this sensor, but picking out the important details can take some time. Here are some pointers for communicating with and configuring the LPS22DF that we hope will get you up and running a little bit faster:

  • The pressure sensor is in power down mode by default. You have to turn it on by writing the appropriate value to the CTRL_REG1 register to choose an output data rate.
  • The register address automatically increments during a multiple byte access, allowing you to read or write multiple registers in a single I²C or SPI command. Unlike with some other ST. sensors, the auto-increment is enabled by default; you can turn it off with the IF_ADD_INC field in the CTRL_REG3 register.
  • In addition to the datasheet, ST. provides an application note (519k pdf) containing additional information and hints about using the LPS22DF.

Specifications

Dimensions

Size: 0.4″ × 0.8″ × 0.1″1
Weight: 0.5 g1

General specifications

Interface: I²C/I3C, SPI2
Minimum operating voltage: 1.8 V
Maximum operating voltage: 5.5 V
Measurement range: 26 kPa to 126 kPa
Supply current: 1 mA

Identifying markings

PCB dev codes: ps03a
Other PCB markings: 0J14060

Notes:

1
Without included optional headers.
2
Interface controlled by CS pin.

Resources

File downloads

Recommended links

Related Products