LPS331AP Pressure/Altitude Sensor Carrier with Voltage Regulator

This carrier for ST.’s LPS331AP digital barometer measures pressures from 260 mbar to 1260 mbar (26 kPa to 126 kPa) with absolute pressure accuracy over temperature down to ±2 mbar (0.2 kPa) and typical RMS noise of 0.02 mbar (0.002 kPa) in high-resolution mode.

AUD$ 6.95

Special Order  

Shipping from $9.90

+123 more from our supplier in 7-10 days

Our Code: SKU-003054

Supplier Link: [Pololu MPN:2126]


Description

LPS331AP pressure/altitude sensor carrier with voltage regulator, bottom view with dimensions

Overview

This board is a compact (0.4″ × 0.9″) carrier for ST.’s LPS331AP MEMS absolute pressure sensor, or barometer; we therefore recommend careful reading of the LPS331AP datasheet (453k pdf) before using this product. The LPS331 is a great IC, but its small, leadless, LGA package makes it difficult for the typical student or hobbyist to use. It also operates at voltages below 3.6 V, which can make interfacing difficult for microcontrollers operating at 5 V. This carrier board addresses these issues by incorporating additional electronics, including a 3.3 V voltage regulator and level-shifting circuits, while keeping the overall size as compact as possible. The board ships fully populated with its SMD components, including the LPS331AP, as shown in the product picture.

The LPS331 features embedded temperature compensation and has many configurable options, including selectable resolutions, a choice of output data rates, and two programmable external interrupt signals. Its pressure output has an absolute accuracy as low as ±2 mbar (0.2 kPa), with RMS noise of 0.02 mbar (0.002 kPa) in the highest-resolution mode. Pressure and temperature sensor data are available through a digital interface, which can be configured to operate in either I²C or SPI mode, and can be used for altimetry. (See the Sample Code section below for an Arduino library that can be used to turn this sensor into an altimeter).

The carrier board includes a low-dropout linear voltage regulator that provides the 3.3 V required by the LPS331, which allows the sensor to be powered from a 2.5 V to 5.5 V supply. The regulator output is available on the VDD pin and can supply almost 150 mA to external devices. The breakout board also includes a circuit that shifts the I²C/SPI clock and data in lines to the same logic voltage level as the supplied VIN, making it simple to interface the board with 5 V systems, and the board’s 0.1″ pin spacing makes it easy to use with standard solderless breadboards and 0.1″ perfboards.

For sensor fusion applications, AltIMU-10 v3 inertial measurement unit combines the LPS331AP with an L3GD20H 3-axis gyro and an LSM303D 3-axis accelerometer and 3-axis magnetometer on a single board, providing ten independent readings that can be used to calculate an absolute orientation and altitude.

This module is a lower-cost alternative to our newer LPS25H carrier, which offers improved accuracy, reduced output noise, and a built-in FIFO (First In, First Out) buffer allows the sensor to store pressure readings for burst transmission or to output a running average to further reduce output noise.

Specifications

  • Dimensions: 0.4″ × 0.9″ × 0.1″ (10 mm × 23 mm × 3 mm)
  • Weight without header pins: 0.6 g (0.02 oz)
  • Operating voltage: 2.5 V to 5.5 V
  • Supply current: 2 mA
  • Output format (I²C/SPI): 24-bit pressure reading (4096 LSb/mbar)
  • Sensitivity range: 260 mbar to 1260 mbar (26 kPa to 126 kPa)

Included components

A 1×9 strip of 0.1″ header pins and a 1×9 strip of 0.1″ right-angle header pins are included, as shown in the picture below. You can solder the header strip of your choice to the board for use with custom cables or solderless breadboards, or you can solder wires directly to the board itself for more compact installations.

LPS331AP pressure/altitude sensor carrier with voltage regulator with included optional headers

The board has one mounting hole that works with #2 and M2 screws (not included).

Using the LPS331

Connections

Regardless of the interface being used to communicate with the LPS331AP, its VIN pin should be connected to a 2.5 V to 5.5 V source, and GND should be connected to 0 volts. (Alternatively, if you are using the sensor with a 3.3 V system, you can leave VIN disconnected and bypass the built-in regulator by connecting 3.3 V directly to VDD.)

A minimum of two logic connections are necessary to use the LPS331 in I²C mode (this is the default mode): SCL and SDA. These pins are connected to built-in level-shifters that make them safe to use at voltages over 3.3 V; they should be connected to an I²C bus operating at the same logic level as VIN. The remaining pins are not connected to level-shifters on the board and are not 5V-tolerant, but our 4-channel bidirectional logic level shifter can be used externally with those pins to achieve the same effect.

To use the LPS331 in the default SPI mode, four logic connections are required: SPC, SDI, SDO, and CS. These should be connected to an SPI bus operating at the same logic level as VIN. The SPI interface operates in 4-wire mode by default, with SDI and SDO on separate pins, but it can be configured to use 3-wire mode so that SDO shares a pin with SDI.

LPS331AP pressure/altitude sensor carrier with voltage regulator, labeled top view

LPS331AP pressure/altitude sensor carrier with voltage regulator in a breadboard

Pinout

PIN Description
VDD Regulated 3.3 V output. Almost 150 mA is available to power external components. (If you want to bypass the internal regulator, you can instead use this pin as a 3.3 V input with VIN disconnected.)
VIN This is the main 2.5 V to 5.5 V power supply connection. The SCL/SPC and SDA/SDI level shifters pull the I²C and SPI bus high bits up to this level.
GND The ground (0 V) connection for your power supply. Your I²C or SPI control source must also share a common ground with this board.
SDA/SDI/SDO Level-shifted I²C data line and SPI data in line (also doubles as SDO in 3-wire mode): HIGH is VIN, LOW is 0 V
SCL/SPC Level-shifted I²C/SPI clock line: HIGH is VIN, LOW is 0 V
SDO/SA0 SPI data out line in 4-wire mode: HIGH is VDD, LOW is 0 V. This output is not level-shifted. Also used as an input to determine I²C slave address (see below).
CS SPI enable (chip select). Pulled up to VDD to enable I²C communication by default; drive low to begin SPI communication.
INT2 Programmable interrupt, a 3.3-V-logic-level output. This output is not level-shifted.
INT1 Programmable interrupt, a 3.3-V-logic-level output. This output is not level-shifted.

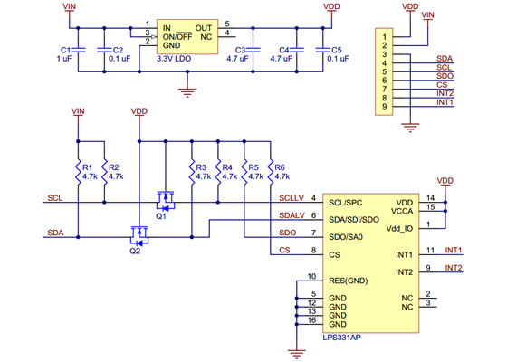
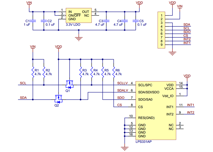
Schematic diagram

The above schematic shows the additional components the carrier board incorporates to make the LPS331AP easier to use, including the voltage regulator that allows the board to be powered from a 2.5 V to 5.5 V supply and the level-shifter circuit that allows for I²C and SPI communication at the same logic voltage level as VIN. This schematic is also available as a downloadable PDF (156k pdf).

I²C communication

With the CS pin in its default state (pulled up to VDD), the LPS331AP can be configured and its pressure reading can be queried through the I²C bus. Level shifters on the I²C clock (SCL) and data (SDA) lines enable I²C communication with microcontrollers operating at the same voltage as VIN (2.5 V to 5.5 V). A detailed explanation of the I²C interface on the LPS331 can be found in its datasheet (453k pdf), and more detailed information about I²C in general can be found in NXP’s I²C-bus specification (371k pdf).

In I²C mode, the sensor’s 7-bit slave address has its least significant bit (LSb) determined by the voltage on the SA0 pin. The carrier board pulls SA0 to VDD through a 4.7 kΩ resistor, making the LSb 1 and setting the slave address to 1011101b by default. If the pressure sensor’s selected slave address happens to conflict with some other device on your I²C bus, you can drive SA0 low to set the LSb to 0.

The I²C interface on the LPS331 is compliant with the I²C fast mode (400 kHz) standard. In our tests of the board, we were able to communicate with the chip at clock frequencies up to 400 kHz; higher frequencies might work but were not tested. It is missing 50 ns spike suppression on the clock and data lines, and additional pull-ups on the clock and data lines might also be necessary to achieve compliant signal timing characteristics.

SPI communication

To communicate with the LPS331AP in SPI mode, the CS pin (which the board pulls to VDD through a 4.7 kΩ resistor) must be driven low before the start of an SPI command and allowed to return high after the end of the command. Level shifters on the SPI clock (SPC) and data in (SDI) lines enable SPI communication with microcontrollers operating at the same voltage as VIN (2.5 V to 5.5 V).

In the default 4-wire mode, the pressure sensor transmits data to the SPI master on a dedicated data out (SDO) line that is not level-shifted. If the SPI interface is configured to use 3-wire mode instead, the SDI line doubles as SDO and is driven by the LPS331 when it transmits data to the master. A detailed explanation of the SPI interface on the LPS331 can be found in its datasheet (453k pdf).

Sample code

We have written a basic Arduino library for the LPS331 that makes it easy to interface this sensor with an Arduino. The library makes it simple to configure the LPS331 and read the raw pressure data through I²C, and it provides functions for calculating altitude based on the measured pressure for those looking to use this sensor as an altimeter.

Protocol hints

The datasheet provides all the information you need to use this sensor, but picking out the important details can take some time. Here are some pointers for communicating with and configuring the LPS331AP that we hope will get you up and running a little bit faster:

  • The pressure sensor is in power down mode by default. You have to turn it on by writing the appropriate value to the CTRL_REG1 register to choose an output data rate.
  • You can read or write multiple registers in a single I²C command by asserting the most significant bit of the register address to enable address auto-increment.
  • You can enable the same auto-increment feature in SPI mode by asserting the second bit (bit 1, called the MS bit in the datasheet) of an SPI command.

Specifications

Dimensions

Size: 0.4″ × 0.9″ × 0.1″1
Weight: 0.6 g1

General specifications

Interface: I²C, SPI2
Minimum operating voltage: 2.5 V
Maximum operating voltage: 5.5 V
Measurement range: 26 kPa to 126 kPa
Supply current: 2 mA

Notes:

1
Without included optional headers.
2
Interface controlled by CS pin.

Resources

File downloads

LPS331AP datasheet (453k pdf)
Datasheet for the ST. LPS331AP MEMS pressure sensor.
LPS331AP pressure/altitude sensor carrier with voltage regulator schematic diagram (156k pdf)
Printable schematic diagram for the LPS331AP pressure/altitude sensor carrier with voltage regulator.
AN4159: hardware and software guidelines for the LPS331AP (663k pdf)
Application note from ST. with hardware and software guidelines for use of the LPS331AP pressure sensor.
UM10204 I²C-bus specification and user manual (371k pdf)
The official specification for the I²C-bus, which is maintained by NXP.
LPS331AP Pressure/Altitude Sensor Carrier with Voltage Regulator drill guide (20k dxf)
This DXF drawing shows the locations of all of the board’s holes.

Recommended links

LPS Arduino library
This is a library for the Arduino that interfaces with our LPS25H and LPS331AP pressure/altitude sensor carriers as well as the pressure sensor on the AltIMU-10 v3 (it also works with the original AltIMU-10). It makes it simple to read the raw pressure data from the sensor, and it provides functions to help calculate altitude based on the measured pressure.
LPS331AP pressure sensor test flight
A blog post by Pololu president Jan Malášek about testing the LPS331AP pressure sensor as an altimeter in an aeroplane.

Related Products