LIS3MDL 3-Axis Magnetometer Carrier with Voltage Regulator

This module is a carrier/breakout board for the ST. LIS3MDL three-axis magnetometer. The sensor provides magnetic field strength measurements with a configurable range of ±4 gauss to ±16 gauss that can be read through a digital I²C or SPI interface.

AUD$ 16.95

Special Order  

Shipping from $9.90

+494 more from our supplier in 7-10 days

Our Code: SKU-003390

Supplier Link: [Pololu MPN:2737]


Description

LIS3MDL 3-Axis Magnetometer Carrier with Voltage Regulator, bottom view with dimensions

Overview

This board is a compact (0.4″ × 0.9″) breakout board for ST.’s LIS3MDL three-axis digital magnetic sensor; we therefore recommend careful reading of the LIS3MDL datasheet (2MB pdf) before using this product. The LIS3MDL is a great IC, but its small package makes it difficult for the typical student or hobbyist to use. It also operates at voltages below 3.6 V, which can make interfacing difficult for microcontrollers operating at 5 V. This carrier board addresses these issues by incorporating additional electronics, including a 3.3 V voltage regulator and level-shifting circuits, while keeping the overall size as compact as possible. The board ships fully populated with its SMD components, including the LIS3MDL, as shown in the product picture.

The LIS3MDL has many configurable options, including four selectable sensitivity (gain) settings, a wide choice of output data rates, and a programmable external interrupt signal. The three magnetic field strength readings are available through a digital interface, which can be configured to operate in either I²C (TWI) or SPI mode.

The carrier board includes a low-dropout linear voltage regulator that provides the 3.3 V required by the LIS3MDL, which allows the sensor to be powered from a 2.5-5.5 V supply. The regulator output is available on the VDD pin and can supply almost 150 mA to external devices. The breakout board also includes a circuit that shifts the I²C clock and data lines to the same logic voltage level as the supplied VIN, making it simple to interface the board with 5 V systems, and the board’s 0.1″ pin spacing makes it easy to use with standard solderless breadboards and 0.1″ perfboards.

This LIS3MDL carrier is pin-compatible with many of our previous ST. I²C/SPI sensor carriers, including our LSM303D compass and accelerometer carrier, and the orientation of the sensor axes is the same. However, since the ICs contain different sensors with different I²C addresses and configuration registers, code written to interface with another chip will need to be modified to work with an LIS3MDL.

For sensor fusion applications, our MinIMU-9 v5 and AltIMU-10 v5 inertial measurement units combine this LIS3MDL with an LSM6DS33 3-axis accelerometer and 3-axis gyro on a single board, providing nine independent readings that can be used to calculate an absolute orientation. The AltIMU-10 v5 also includes an LPS25H pressure sensor that can be used to calculate altitude.

Specifications

  • Dimensions: 0.4″ × 0.9″ × 0.1″ (10 × 23 × 3 mm)
  • Weight without header pins: 0.6 g (0.02 oz)
  • Operating voltage: 2.5 V to 5.5 V
  • Supply current: 3 mA
  • Output format (I²C/SPI): one 16-bit reading per axis
  • Sensitivity range (configurable): ±4, ±8, ±12, or ±16 gauss

Included components

A 1×9 strip of 0.1″ header pins and a 1×9 strip of 0.1″ right-angle header pins are included, as shown in the picture below. You can solder the header strip of your choice to the board for use with custom cables or solderless breadboards, or you can solder wires directly to the board itself for more compact installations.

LIS3MDL 3-Axis Magnetometer Carrier with Voltage Regulator with included optional headers

The board has one mounting hole that works with #2 and M2 screws (not included).

Using the LIS3MDL

Connections

Regardless of the interface being used to communicate with the LIS3MDL, its VIN pin should be connected to a 2.5 V to 5.5 V source, and GND should be connected to 0 volts. (Alternatively, if you are using the board with a 3.3 V system, you can leave VIN disconnected and bypass the built-in regulator by connecting 3.3 V directly to VDD.)

A minimum of two logic connections are necessary to use the LIS3MDL in I²C mode (this is the default mode): SCL and SDA. These pins are connected to built-in level-shifters that make them safe to use at voltages over 3.3 V; they should be connected to an I²C bus operating at the same logic level as VIN. The remaining pins are not connected to level-shifters on the board and are not 5V-tolerant, but our 4-channel bidirectional logic level shifter can be used externally with those pins to achieve the same effect.

To use the LIS3MDL in SPI mode, four logic connections are typically used: SPC, SDI, SDO, and CS. These should be connected to an SPI bus operating at the same logic level as VIN. The SPI interface operates in 4-wire mode by default, with SDI and SDO on separate pins, but it can be configured to use 3-wire mode so that SDO shares a pin with SDI.

LIS3MDL 3-Axis Magnetometer Carrier with Voltage Regulator, labeled top view

LIS3MDL 3-Axis Magnetometer Carrier with Voltage Regulator in a breadboard

Pinout

PIN Description
VDD Regulated 3.3 V output. Almost 150 mA is available to power external components. (If you want to bypass the internal regulator, you can instead use this pin as a 3.3 V input with VIN disconnected.)
VIN This is the main 2.5 V to 5.5 V power supply connection. The SCL/SPC and SDA/SDI level shifters pull the I²C and SPI bus high bits up to this level.
GND The ground (0 V) connection for your power supply. Your I²C or SPI control source must also share a common ground with this board.
SDA/SDI/SDO Level-shifted I²C data line and SPI data in line (also doubles as SDO in 3-wire mode): HIGH is VIN, LOW is 0 V
SCL/SPC Level-shifted I²C/SPI clock line: HIGH is VIN, LOW is 0 V
SDO/SA1 SPI data out line in 4-wire mode: HIGH is VDD, LOW is 0 V. This output is not level-shifted. Also used as an input to determine I²C slave address (see below).
CS SPI enable (chip select). Pulled up to VDD to enable I²C communication by default; drive low to begin SPI communication.
DRDY Data ready indicator, a 3.3-V-logic-level output. HIGH (3.3 V) indicates magnetic data can be read. This output is not level-shifted.
INT Programmable interrupt, a 3.3-V-logic-level output. This output is not level-shifted.

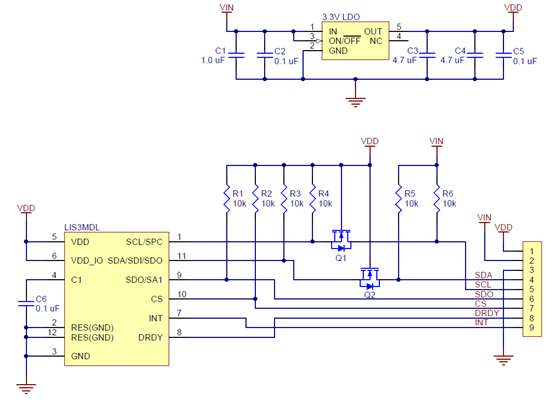
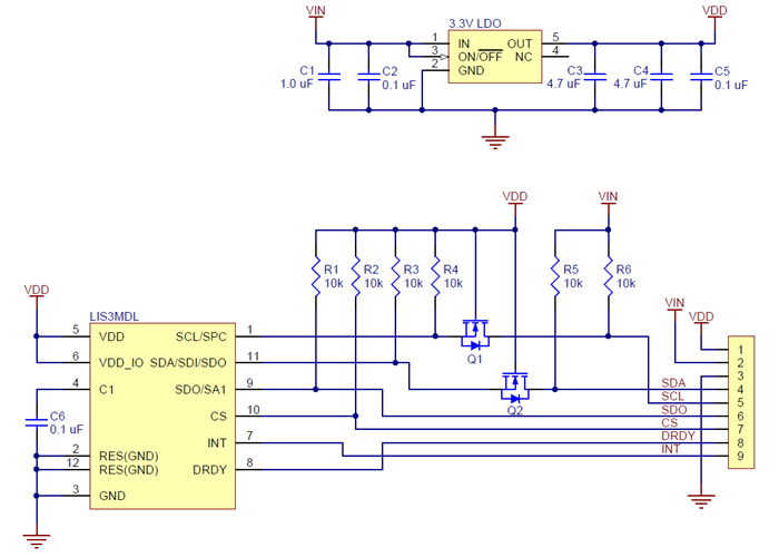
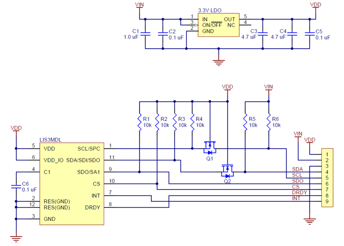
Schematic diagram

Schematic diagram of the LIS3MDL 3-Axis Magnetometer Carrier with Voltage Regulator

The above schematic shows the additional components the carrier board incorporates to make the LIS3MDL easier to use, including the voltage regulator that allows the board to be powered from a single 2.5-5.5 V supply and the level-shifter circuit that allows for I²C and SPI communication at the same logic voltage level as VIN. This schematic is also available as a downloadable PDF (90k pdf).

I²C communication

With the CS pin in its default state (pulled up to VDD), the LIS3MDL can be configured and its readings can be queried through the I²C bus. Level shifters on the I²C clock (SCL) and data lines (SDA) enable I²C communication with microcontrollers operating at the same voltage as VIN (2.5-5.5V). A detailed explanation of the protocol can be found in the LIS3MDL datasheet (2MB pdf), and more detailed information about I²C in general can be found in NXP’s I²C-bus specification (371k pdf).

In I²C mode, the sensor’s 7-bit slave address has its second-least significant bit determined by the voltage on the SA1 pin. The carrier board pulls SA1 to VDD through a 10 kΩ resistor, making the second-least significant bit 1 and setting the slave address to 0011110b by default. If the selected slave address happens to conflict with some other device on your I²C bus, or if you want to use two LIS3MDL sensors on the same bus, you can drive SA1 low to set the second-least significant bit to 0 (which sets the slave address to 0011100b).

The I²C interface on the LIS3MDL is compliant with the I²C fast mode (400 kHz) standard. In our tests of the board, we were able to communicate with the chip at clock frequencies up to 400 kHz; higher frequencies might work but were not tested.

SPI communication

To communicate with the LIS3MDL in SPI mode, the CS pin (which the board pulls to VDD through a 10 kΩ resistor) must be driven low before the start of an SPI command and allowed to return high after the end of the command. Level shifters on the SPI clock (SPC) and data in (SDI) lines enable SPI communication with microcontrollers operating at the same voltage as VIN (2.5 V to 5.5 V).

In the default 4-wire mode, the sensor transmits data to the SPI master on a dedicated data out (SDO) line that is not level-shifted. If the SPI interface is configured to use 3-wire mode instead, the SDI line doubles as SDO and is driven by the LIS3MDL when it transmits data to the master. A detailed explanation of the SPI interface on the LIS3MDL can be found in its datasheet (2MB pdf).

Sample Code

We have written a basic Arduino library for the LIS3MDL that makes it easy to interface this sensor with an Arduino or Arduino-compatible board like an A-Star. The library makes it simple to configure the LIS3MDL and read the raw magnetometer data through I²C.

Protocol hints

The datasheet provides all the information you need to use this sensor, but picking out the important details can take some time. Here are some pointers for communicating with and configuring the LIS3MDL that we hope will get you up and running a little bit faster:

  • The magnetometer is in power-down mode by default. You have to turn it on by writing the appropriate value to the CTRL_REG3 register.
  • You can read or write multiple registers in a single I²C command by asserting the most significant bit of the register address to enable address auto-increment.
  • You can enable the same auto-increment feature in SPI mode by asserting the second bit (bit 1, called the MS bit in the datasheet) of an SPI command.
  • In addition to the datasheet, ST. provides an application note (598k pdf) containing additional information and hints about using the LIS3MDL.

Specifications

Dimensions

Size: 0.4″ × 0.9″ × 0.1″1
Weight: 0.6 g1

General specifications

Interface: I²C, SPI2
Minimum operating voltage: 2.5 V
Maximum operating voltage: 5.5 V
Measurement range: ±4, ±8, ±12, or ±16 gauss3
Supply current: 3 mA

Identifying markings

PCB dev codes: mag01a
Other PCB markings: 0J9475

Notes:

1
Without included optional headers.
2
Interface controlled by CS pin.
3
User-configurable.

Resources

File downloads

LIS3MDL datasheet (2MB pdf)
Datasheet for the ST. LIS3MDL 3-axis magnetometer.
AN4602: LIS3MDL application note (598k pdf)
This application note from ST. provides usage information and application hints for the LIS3MDL magnetometer.
UM10204 I²C-bus specification and user manual (371k pdf)
The official specification for the I²C-bus, which is maintained by NXP.
LIS3MDL 3-Axis Magnetometer Carrier with Voltage Regulator schematic diagram (90k pdf)
Printable schematic diagram of the LIS3MDL 3-Axis Magnetometer Carrier with Voltage Regulator.
Dimension diagram of the LIS3MDL 3-Axis Magnetometer Carrier with Voltage Regulator (329k pdf)
Drill guide for the LIS3MDL 3-Axis Magnetometer Carrier with Voltage Regulator (20k dxf)
This DXF drawing shows the locations of all of the board’s holes.

Recommended links

LIS3MDL library for Arduino
An Arduino library for interfacing with the LIS3MDL magnetometer.
Quick and Dirty Compass Calibration in 3d
A blog post by Michael Shimniok about calibrating the magnetometer in the LSM303DLH and visualising magnetic distortions. This information can generally be applied to other magnetometers as well.

Related Products