Pololu Basic 2-Channel SPDT Relay Carrier with 12VDC Relays, Terminal Blocks, and 0.1″ Headers

The Pololu basic 2-channel relay carrier modules allow simple, independent control of two single-pole, double-throw (SPDT) switches from low-voltage, low-current control signals.

The Pololu basic 2-channel relay carrier modules allow simple, independent control of two single-pole, double-throw (SPDT) switches from low-voltage, low-current control signals. This item includes the basic carrier PCB with two soldered-in 12 V relays, 5mm-pitch terminal blocks for the switch connections, and straight 0.1" male headers for the control connections. The included power relays are Omron G5LE-14-DC12 and are rated for up to 10 A under most conditions.


Description

Overview

The Pololu basic relay carrier modules make it easy to control electrically isolated, single-pole, double-throw (SPDT) switches from low-voltage, low-current control signals. The modules are available in single-channel and dual-channel versions with 5 V or 12 V power relays—Omron G5LE-14-DC5 and G5LE-14-DC12 (1MB pdf), respectively—and with a variety of connector and assembly options.

The following table lists the available Pololu basic SPDT relay carrier options:

Chan­nels Board size Mounting
holes
DC
power
jack
option
Relay
coil
voltage
Coil
resist­ance
Active
current
at rated
voltage
Connector and assembly options Item # Price

Single-relay
1 1.15″ × 1.0″ 4× 0.086″
(#2 or M2)
no 5 V 63 Ω 80 mA • with JST SH-style connector, assembled 5662 $7.95
• with 0.1″ headers, assembled 2480 $7.95
• with 0.1″ headers, partial kit 2481 $6.95
12 V 360 Ω 34 mA • with JST SH-style connector, assembled 5663 $7.95
• with 0.1″ headers, assembled 2482 $7.95
• with 0.1″ headers, partial kit 2483 $6.95
N/A N/A N/A • carrier board with JST SH-style connector only (no relay) 5664 $3.95
• carrier board only (no relay or connectors) 2479 $3.95

Dual-relay
2 1.5″ × 1.8″ 4× 0.125″
(#4 or M3)
yes 5 V 63 Ω 80 mA • with JST SH-style connector, assembled 5665 $14.95
• with 0.1″ headers, assembled 2485 $14.95
• with 0.1″ headers, partial kit 2486 $13.49
12 V 360 Ω 34 mA • with JST SH-style connector, assembled 5666 $14.95
• with 0.1″ headers, assembled 2487 $14.95
• with 0.1″ headers, partial kit 2488 $13.49
N/A N/A N/A • carrier board with JST SH-style connector only (no relays) 5667 $7.49
• carrier board only (no relays or connectors) 2484 $6.95

Alternatives available with variations in these parameter(s): channels voltage style Select variant…

Details for item #2487

Pololu basic 2-channel SPDT relay carrier with 12 VDC relays (assembled).

Pololu basic 2-channel SPDT relay carrier with 12 VDC relays (assembled). (1)

Pololu basic 2-channel SPDT relay carrier with dimensions.

This carrier version is assembled with two Omron G5LE-14-DC12 12 V relays, which are rated for up to 10 A each under most conditions, and connectors. It has a pair of soldered 3-pin, 5mm-pitch terminal blocks for the switch connections and soldered 0.1″ straight male headers for the control connections. These control pins are arranged to allow for several connection options: a single 1×4 cable can be used to supply coil power and the two control signals, or two 1×3 cables (such as servo cables) can be used side-by-side (one for each relay). These control headers work with 0.1″ jumper wires and female servo cables.

Advantages over similar products

  • Compact layout
  • LEDs to indicate coil actuation
  • Zener diode for fast current decay on relay coil
  • Specification of electrical routing clearance/creepage rules on relay switch nodes

Using the relay module

Pinout of Pololu basic 2-channel SPDT relay carrier for “sugar cube” relays.

Pololu basic 2-channel SPDT relay carrier with both relays energized (5V version shown, servo cables not included).

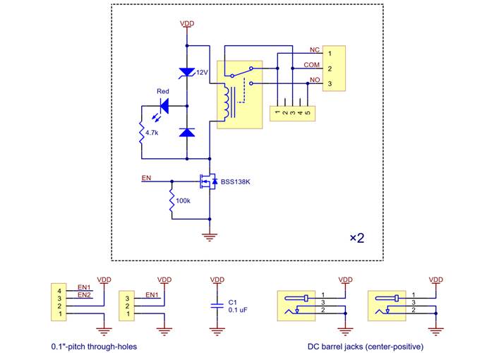
The switch portions of the relays (NOx, NCx, and COMx) are accessible on one side of the board via the 3-pin terminal block while the control pins (GND, VDD, EN1, and EN2) are routed to the male headers on the other side. The 12 V relay coils are powered by supplying 12 V across the VDD and GND pins, and they are activated by digital high (2.5 V to 20 V) control signals on the respective EN pins. The control signals are fed directly to BSS138K N-channel MOSFETs, which in turn actuate the relay coils when the control voltages exceed approximately 2.5 V, up to a maximum of 20 V (see BSS138K datasheet (517k pdf) for details). Each relay has a corresponding red LED that lights up when the relay coil is active. The carrier board has four mounting holes that work with #4 or M3 screws.

The relay switch terminals COM (common), NO (normally open), and NC (normally closed) are routed on the PCB with a minimum clearance/creepage of 60 mil (1.5 mm) from other copper. The copper traces are designed to be at least 45 mil (1.1 mm) from the board edges, though manufacturing variations in the board edges can make those distances slightly lower.

In most applications, the current and voltage ratings for the module will match the ratings of the relay used. Maximum current, maximum voltage, and life expectancy are interdependent; we therefore recommend careful examination of your relay’s datasheet.

Warning: This product is not designed to or certified for any particular high-voltage safety standard. Working with voltages above 30 V can be extremely dangerous and should only be attempted by qualified individuals with appropriate equipment and protective gear.

Optional DC barrel jack

A DC barrel jack can optionally be added in two possible orientations to supply power to the Pololu basic 2-channel SPDT relay carrier.

The carrier board makes it possible to optionally power the relays from a DC barrel jack (not included). The DC barrel jack can be placed in three configurations, two of which are shown in the pictures above (the jack can also be installed in one configuration on the bottom side of the PCB).

Schematic diagram

Schematic diagram of the Pololu basic 2-channel SPDT relay carrier with 0.1″ headers.

This schematic is also available as a downloadable pdf (128k pdf).


Specifications

Dimensions

Size: 1.8″ × 1.5″ × 0.9″
Weight: 33 g

General specifications

Channels: 2
Voltage: 12 V
Partial kit?: N
Style: assembled with relays, 0.1″ headers, and 5mm terminal blocks

Identifying markings

PCB dev codes: rly02a
Other PCB markings: 0J7344, 0J7772

Resources

Related Products