Pololu Basic SPDT Relay Carrier with 12VDC Relay, Terminal Blocks, and 0.1″ Headers

The Pololu basic relay carrier modules allow simple control of a single-pole, double-throw (SPDT) switch from low-voltage, low-current control signals.

The Pololu basic relay carrier modules allow simple control of a single-pole, double-throw (SPDT) switch from low-voltage, low-current control signals. This item includes the basic carrier PCB with a soldered-in 12 V relay, 5mm-pitch terminal blocks for the switch connections, and straight 0.1″ male header for the control connections. The included power relay is an Omron G5LE-14-DC12 and is rated for up to 10 A under most conditions.


Description

Overview

The Pololu basic relay carrier modules make it easy to control electrically isolated, single-pole, double-throw (SPDT) switches from low-voltage, low-current control signals. The modules are available in single-channel and dual-channel versions with 5 V or 12 V power relays—Omron G5LE-14-DC5 and G5LE-14-DC12 (1MB pdf), respectively—and with a variety of connector and assembly options.

The following table lists the available Pololu basic SPDT relay carrier options:

Chan­nels Board size Mounting
holes
DC
power
jack
option
Relay
coil
voltage
Coil
resist­ance
Active
current
at rated
voltage
Connector and assembly options Item # Price

Single-relay
1 1.15″ × 1.0″ 4× 0.086″
(#2 or M2)
no 5 V 63 Ω 80 mA • with JST SH-style connector, assembled 5662 $7.95
• with 0.1″ headers, assembled 2480 $7.95
• with 0.1″ headers, partial kit 2481 $6.95
12 V 360 Ω 34 mA • with JST SH-style connector, assembled 5663 $7.95
• with 0.1″ headers, assembled 2482 $7.95
• with 0.1″ headers, partial kit 2483 $6.95
N/A N/A N/A • carrier board with JST SH-style connector only (no relay) 5664 $3.95
• carrier board only (no relay or connectors) 2479 $3.95

Dual-relay
2 1.5″ × 1.8″ 4× 0.125″
(#4 or M3)
yes 5 V 63 Ω 80 mA • with JST SH-style connector, assembled 5665 $14.95
• with 0.1″ headers, assembled 2485 $14.95
• with 0.1″ headers, partial kit 2486 $13.49
12 V 360 Ω 34 mA • with JST SH-style connector, assembled 5666 $14.95
• with 0.1″ headers, assembled 2487 $14.95
• with 0.1″ headers, partial kit 2488 $13.49
N/A N/A N/A • carrier board with JST SH-style connector only (no relays) 5667 $7.49
• carrier board only (no relays or connectors) 2484 $6.95

Alternatives available with variations in these parameter(s): channels voltage style Select variant…

Details for item #2482

Pololu basic SPDT relay carrier with 12 VDC relay (assembled).

Pololu basic SPDT relay carrier with 12 VDC relay (assembled). (1)

Pololu basic SPDT relay carrier with dimensions.

This carrier version is assembled with an Omron G5LE-14-DC12 12 V relay, which is rated for up to 10 A under most conditions, and connectors. It has a soldered 3-pin, 5mm-pitch terminal blocks for the switch connections and a soldered 1×3 0.1″-pitch straight male header for the control connections. This control header works with 0.1″ jumper wires and female servo cables.

Advantages over similar products

  • Compact layout
  • Two LEDs to indicate coil actuation
  • Zener diode for fast current decay on relay coil
  • Specification of electrical routing clearance/creepage rules on relay switch nodes

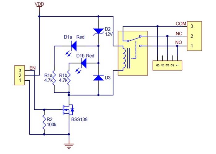
Using the relay module

Pinout of Pololu basic SPDT relay carrier for “sugar cube” relays.

Pololu basic SPDT relay carrier with relay energized (servo cable not included).

The switch portion of the relay (NO, NC, and COM) is accessible on one side of the board via the 3-pin terminal block while the control pins (EN, VDD, GND) are routed to the 1×3 male header on the other side. The 12 V relay coil is powered by supplying 12 V across the VDD and GND pins, and it is activated by a digital high (2.5 V to 20 V) control signal on the EN pin. The control signal is fed directly to a BSS138K N-channel MOSFET, which in turn actuates the relay coil when the control voltage exceeds approximately 2.5 V, up to a maximum of 20 V (see BSS138K datasheet (517k pdf) for details). Red LEDs on either side of the relay light up when the relay coil is active. The carrier board has four mounting holes that work with #2 or M2 screws.

The relay switch terminals COM (common), NO (normally open), and NC (normally closed) are routed on the PCB with a minimum clearance/creepage of 60 mil (1.5 mm) from other copper. The copper traces are designed to be at least 45 mil (1.1 mm) from the board edges, though manufacturing variations in the board edges can make those distances slightly lower.

In most applications, the current and voltage ratings for the module will match the ratings of the relay used. Maximum current, maximum voltage, and life expectancy are interdependent; we therefore recommend careful examination of your relay’s datasheet.

Warning: This product is not designed to or certified for any particular high-voltage safety standard. Working with voltages above 30 V can be extremely dangerous and should only be attempted by qualified individuals with appropriate equipment and protective gear.

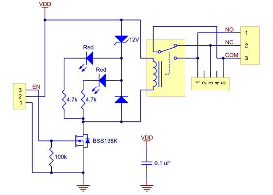
Schematic diagram

Schematic diagram for the Pololu basic SPDT relay carriers.

This schematic is also available as a downloadable pdf (119k pdf).


Specifications

Dimensions

Size: 1″ × 1.2″ × 0.9″
Weight: 16 g

General specifications

Channels: 1
Voltage: 12 V
Partial kit?: N
Style: assembled with relays, 0.1″ headers, and 5mm terminal blocks

Identifying markings

PCB dev codes: rly01a
Other PCB markings: 0J7111, 0J7194

Resources

Related Products