TB67S279FTG Stepper Motor Driver Carrier - Full Breakout

This breakout board makes it easy to use Toshiba’s TB67S279FTG microstepping bipolar stepper motor driver, which features adjustable current limiting and seven microstep resolutions (down to 1/32-step).

This breakout board makes it easy to use Toshiba’s TB67S279FTG microstepping bipolar stepper motor driver, which features adjustable current limiting and seven microstep resolutions (down to 1/32-step). In addition, it dynamically selects an optimal decay mode by monitoring the actual motor current, and it can automatically reduce the driving current below the full amount when the motor is lightly loaded to minimize power and heat. The TB67S279FTG has a wide operating voltage range of 10 V to 47 V and can deliver approximately 1.2 A per phase continuously without a heat sink or forced air flow (up to 2 A peak). It features built-in protection against under-voltage, over-current, and over-temperature conditions; our carrier board also adds reverse-voltage protection (up to 40 V).


Description

Overview

TB67S2x9FTG Stepper Motor Driver Carrier, bottom view with dimensions.

This product is a carrier board or breakout board for Toshiba’s TB67S2x9FTG family of stepper motor drivers; we therefore recommend careful reading of the corresponding driver’s datasheet before using this product. This stepper motor driver lets you control one bipolar stepper motor and is available in two different versions: the TB67S249FTG can deliver about 1.7 A per phase continuously (4.5 A peak), and the TB67S279FTG can deliver about 1.2 A per phase continuously (2 A peak). (See the Power Dissipation Considerations section below for more information.)

The two versions of this stepper driver carrier look very similar, so you should consider adding your own distinguishing marks or labels if you will be working simultaneously with multiple versions. A white box is provided on the bottom silkscreen of the board to make labelling easier. This product page applies to both versions of the TB67S2x9FTG carrier.

We also carry smaller, compact versions of the TB67S249FTG and TB67S279FTG stepper driver carriers that are arranged in the popular 16-pin Pololu form factor,

Here are some of the board’s key features:
  • Simple step and direction control interface
  • Seven different step modes: full-step, non-circular half-step, circular half-step, 1/4-step, 1/8-step, 1/16-step, and 1/32-step
  • Adjustable current control lets you set the maximum current output with a potentiometer, which lets you use voltages above your stepper motor’s rated voltage to achieve higher step rates
  • Advanced Dynamic Mixed Decay (ADMD) dynamically switches between slow and fast decay modes by monitoring the state of current decay (not according to fixed timing)
  • Configurable Active Gain Control (AGC) automatically reduces drive current to minimise power consumption and heat generation when maximum torque is not needed
  • Motor supply voltage: 10 V to 47 V
  • Maximum continuous current per phase without additional cooling:
  • Built-in regulator (no external logic voltage supply needed)
  • Can interface directly with 3.3 V and 5 V systems
  • Under-voltage lockout and protection against over-current/short-circuit and over-temperature
  • Open-load detection
  • Active-low error outputs indicate over-current, over-temperature, or open-load condition
  • Carrier board adds reverse-voltage protection up to 40 V
  • Compact size (1.0″ × 1.4″)
  • Exposed solderable ground pad below the driver IC on the bottom of the PCB

Details for item #2974

This version uses a TB67S279FTG driver and can deliver approximately 1.2 A per phase continuously without a heat sink or forced air flow (up to 2 A peak). It can be distinguished by the marking “S279FTG” on the driver IC.

For more information about this driver, please read the TB67S279FTG datasheet (536k pdf).

TB67S279FTG Stepper Motor Driver Carrier (top view).

Included hardware

This product ships with all surface-mount components—including the TB67S2x9FTG driver IC—installed as shown in the product picture. However, soldering is required for assembly of the included through-hole parts: two 1×15-pin breakaway 0.1″ male headers and three 2-pin, 3.5 mm terminal blocks (for board power and motor outputs).

TB67S2x9FTG Stepper Motor Driver Carrier with included headers and terminal blocks.

TB67S2x9FTG Stepper Motor Driver Carrier with included headers and terminal blocks soldered.

The 0.1″ male header can be broken or cut into smaller pieces as desired and soldered into the smaller through-holes. These headers are compatible with solderless breadboards, 0.1″ female connectors, and our premium and pre-crimped jumper wires. The terminal blocks can be soldered into the larger holes to allow for convenient temporary connections of unterminated power and stepper motor wires. You can also solder your motor leads and other connections directly to the board for the most compact installation.

Using the driver

Minimal wiring diagram for connecting a microcontroller to a TB67S2x9FTG stepper motor driver carrier.

Power connections

The driver requires a motor supply voltage of 10 V to 47 V to be connected across VIN and GND. This supply should be capable of delivering the expected stepper motor current.

A 5 V output from the TB67S2x9FTG’s internal regulator is made available on the VCC pin. This output can supply up to 5 mA to external loads.

Motor connections

Four, six, and eight-wire stepper motors can be driven by the TB67S2x9FTG if they are properly connected; a FAQ answer explains the proper wirings in detail.

Warning: Connecting or disconnecting a stepper motor while the driver is powered can destroy the driver. (More generally, rewiring anything while it is powered is asking for trouble.)

Pinout

TB67S2x9FTG Stepper Motor Driver Carrier, top view with labeled pinout.

PIN Default Value Description
VIN 10 V to 47 V board power supply connection (reverse-protected up to 40 V).
GND Ground connection points for the motor power supply and control ground reference.
VM This pin gives access to the motor power supply after the reverse-voltage protection MOSFET (see the board schematic below). It can be used to supply reverse-protected power to other components in the system. It is generally intended as an output, but it can also be used to supply board power.
A+ Motor A output: “positive” end of phase A coil.
A− Motor output: “negative” end of phase A coil.
B+ Motor output: “positive” end of phase B coil.
B− Motor output: “negative” end of phase B coil.
VCC Regulated 5 V output: this pin gives access to the voltage from the internal regulator of the TB67S2x9FTG. The regulator can only provide a few milliamps, so the VCC output should only be used for logic inputs on the board (such as the neighbouring DMODE pins), not for powering external devices.
VREFA,
VREFB
Voltage reference pins for setting the current limit. By default, these pins are connected to the potentiometer and to each other so that the current limit is the same on both channels, but you can cut the trace between them to set the current limit for each motor channel separately.
DMODE0,
DMODE1,
DMODE2
LOW Step resolution selection pins. These pins are all pulled low by default, putting the driver into a low-power standby mode and disabling the outputs; at least one DMODE pin must be driven high to set the step resolution and and allow the driver to operate.
CW/CCW (DIR) LOW Input that determines the direction of rotation.
CLK (STEP) LOW A rising edge on this input causes the driver to advance the motor by one step or microstep (moving the coil currents one step up or down in the translator table).
ENABLE LOW Enable input. By default, the driver pulls this pin low, disabling the motor outputs; it must be driven high to enable the driver.
RESET LOW Reset input: driving this pin high resets the driver’s internal electrical angle (the state in the translator table that it is outputting).
MO This open-drain output is low when the driver’s internal electrical angle is at its initial value (the value after reset); otherwise, the board pulls it up to VCC.
LO1,
LO2
HIGH Error outputs: these pins drive low to indicate that an error condition has occurred; otherwise, the board pulls them up to VCC. The specific error can be determined by the state of both error pins.
AGC0,
AGC1
HIGH These inputs determine whether Active Gain Control (AGC) is enabled. AGC0 should not be changed while the driver is operating. See the datasheet and the Active Gain Control section below for details about the AGC feature.
CLIM0,
CLIM1
HIGH,
100 kΩ
pull-up
These inputs set the bottom (minimum) current limit when AGC is active. CLIM1 is a four-state input.
FLIM 100 kΩ
pull-up
This four-state input sets the bottom frequency limit (minimum step rate) for AGC to be active.
BOOST 100 kΩ
pull-up
This four-state input determines how quickly the motor current is boosted back to the normal limit after the driver detects increased load torque with AGC active.
LTH 100 kΩ
pull-down
This input controls the AGC detection threshold (torque detection sensitivity).

Step (and microstep) size

Stepper motors typically have a step size specification (e.g. 1.8° or 200 steps per revolution), which applies to full steps. A microstepping driver such as the TB67S2x9FTG allows higher resolutions by allowing intermediate step locations, which are achieved by energizing the coils with intermediate current levels. For instance, driving a motor in quarter-step mode will give the 200-step-per-revolution motor 800 microsteps per revolution by using four different current levels.

The resolution (step size) selector inputs (DMODE0, DMODE1, and DMODE2) enable selection from the seven step resolutions according to the table below. These three pins have internal 100 kΩ pull-down resistors, so the driver defaults to standby mode when these inputs are left disconnected; at least one DMODE pin must be driven high to select a step resolution and allow the driver to operate. For the microstep modes to function correctly, the current limit must be set low enough (see below) so that current limiting gets engaged. Otherwise, the intermediate current levels will not be correctly maintained, and the motor will skip microsteps.

DMODE0 DMODE1 DMODE2 Microstep Resolution
Low Low Low Standby mode (outputs disabled)
Low Low High Full step
Low High Low Non-circular half step (“a”)
Low High High 1/4 step
High Low Low Circular half step (“b”)
High Low High 1/8 step
High High Low 1/16 step
High High High 1/32 step

Control inputs and status outputs

The rising edge of each pulse to the CLK (STEP) input corresponds to one microstep of the stepper motor in the direction selected by the CW/CCW (DIR) pin. These inputs are both pulled low by default through internal 100 kΩ pull-down resistors. If you just want rotation in a single direction, you can leave CW/CCW disconnected.

In addition to the DMODE pins putting the driver in standby mode by default, the chip also has an ENABLE pin that is pulled low through an internal 100 kΩ pull-down resistor. Both of these default states prevent the driver from operating, so at least one DMODE pin and ENABLE must be high to enable the driver (they can be connected directly to a logic high voltage between 2 V and 5.5 V, such as the driver’s own VCC output, or they can be dynamically controlled via connections to digital outputs of an MCU).

When the RESET pin is driven high, the driver resets its internal electrical angle (the state in the translator table that it is outputting) to an initial value of 45°. This corresponds to +100% of the current limit on both coils in full step and non-circular half step modes, and +71% on both coils in other microstep modes. Note that, unlike the reset pin on many other stepper drivers, the RESET pin on the TB67S2x9FTG does not disable the motor outputs when it is asserted: when RESET is high, the driver will continue supplying current to the motor, but it will not respond to step inputs on the CLK pin.

The MO pin drives low to indicates when the driver’s electrical angle is equal to the initial value of 45° (immediately after reset and whenever the driver has stepped a full cycle through the translator table after that); it is pulled up to VCC (5 V) otherwise.

The TB67S2x9FTG can detect several fault (error) states that it reports by driving one or both of the LO pins low (the datasheet describes what each combination of LO1 and LO2 means). Otherwise, these pins are pulled up to VCC by the board. Errors are latched, so the outputs will stay off and the error flag(s) will stay asserted until the error is cleared by toggling standby mode with the DMODE pins or disconnecting power to the driver.

Current limiting

To achieve high step rates, the motor supply is typically higher than would be permissible without active current limiting. For instance, a typical stepper motor might have a maximum current rating of 1 A with a 5 Ω coil resistance, which would indicate a maximum motor supply of 5 V. Using such a motor with 10 V would allow higher step rates, but the current must actively be limited to under 1 A to prevent damage to the motor.

The TB67S2x9FTG supports such active current limiting, and the trimmer potentiometer on the board can be used to set the current limit:

You will typically want to set the driver’s current limit to be at or below the current rating of your stepper motor. One way to set the current limit is to put the driver into full-step mode and to measure the current running through a single motor coil without clocking the STEP input. The measured current will be equal to the current limit (since both coils are always on and limited to 100% of the current limit setting in full-step mode).

Another way to set the current limit is to measure the VREF voltage and calculate the resulting current limit. The VREF voltage is accessible on the VREFA and VREFB pins, which are tied together by default. The current limit in amps relates to the reference voltage in volts as follows:

TB67S249FTG ``text(Current Limit) = text(VREF) * 1.25``
TB67S279FTG ``text(Current Limit) = text(VREF) * 0.556``

or, rearranged to solve for VREF:

TB67S249FTG ``text(VREF) = text(Current Limit) / 1.25``
TB67S279FTG ``text(VREF) = text(Current Limit) / 0.556``

So, the current limit in amps (A) is equal to the VREF voltage in volts (V) times the corresponding multiplier, and if you have a TB67S279FTG and a stepper motor rated for 1 A, for example, you can set the current limit to about 1 A by setting the reference voltage to about 1.8 V.

If you want to configure different current limits for each stepper motor coil, you can cut the trace connecting the VREFA and VREFB pins and supply your own reference voltage to VREFB (e.g. with an external potentiometer). In this case, VREFA remains connected to the on-board potentiometer.

Note: The coil current can be very different from the power supply current, so you should not use the current measured at the power supply to set the current limit. The appropriate place to put your current meter is in series with one of your stepper motor coils. If the driver is in full-step mode, both coils will always be on and limited to 100% of the current limit setting (unlike some other drivers that limit it to about 70% in full-step mode). If your driver is in one of the microstepping modes, the current through the coils will change with each step, ranging from 0% to 100% of the set limit. If Active Gain Control is active, it will also further reduce the actual motor current. See the driver’s datasheet for more information.

Active Gain Control

The TB67S2x9FTG has a feature called Active Gain Control, or AGC, that automatically optimizes the motor current by sensing the load torque applied to the motor and dynamically reducing the current below the full amount. This allows it to minimize power consumption and heat generation when the motor is lightly loaded, but if the driver senses an increased load, it will quickly ramp the current back up to the full amount to try to prevent a stall.

AGC is configured with seven pins (AGC0, AGC1, CLIM0, CLIM1, FLIM, BOOST, and LTH) that are brought out along the bottom edge of the board, and all of the pins except LTH are also connected to surface-mount jumpers on the back side of the board that let you reconfigure them without external components or connections. See the drivers’ datasheets and application note (1MB pdf) for details about what each pin does and what input states it accepts.

By default, AGC0 (AG0), AGC1 (AG1), and CLIM0 (CL0) are pulled up to VCC through 10 kΩ pull-up resistors. Cutting the trace that goes between the pads of each jumper allows the chip’s internal 100 kΩ pull-down to pull that pin low. Alternatively, you can simply drive or tie the pin low with the corresponding through-hole.

CLIM1 (CL1), FLIM, and BOOST (BST) are four-state logic inputs that can be tied high to VCC, pulled high through a 100 kΩ resistor, pulled low through a 100 kΩ resistor, or tied low to GND. Our carrier board connects each of these pins to VCC through a 100 kΩ pull-up resistor by default. As shown in the picture below, the trace between the VCC pad and the pad labelled “R” (connected to the pin through the 100 kΩ resistor) should be cut before selecting a different state by shorting across the desired two pads (although it is also possible to override the 100 kΩ pull-up by tying the pin to VCC or GND without cutting the trace).

TB67S2x9FTG Stepper Motor Driver Carrier, Active Gain Control configurable logic input pin surface mount jumpers.

The table below lists the AGC configuration pins’ default states on the carrier board and the resulting settings:

Pin Default State Effect
AGC0 HIGH AGC enabled
AGC1 HIGH
CLIM0 HIGH Bottom current limit: 75%
(AGC will not reduce the motor current to less than 75% of the full amount)
CLIM1 100 kΩ
pull-up
FLIM 100 kΩ
pull-up
Frequency limit: 450 Hz
(stepping frequency on CLK pin must be at least 450 Hz for AGC to activate)
BOOST 100 kΩ
pull-up
Max steps to reach full current: 7 steps
(after increased load torque is detected)

Finally, the board pulls the LTH pin low through a 100 kΩ resistor to set a normal AGC detection threshold, but a lower-value resistance can be connected to increase the torque detection sensitivity, as discussed in the application note.

Power dissipation considerations

The driver ICs have maximum current ratings higher than the continuous currents we specify for these carrier boards, but the actual current you can deliver depends on how well you can keep the IC cool. The carrier’s printed circuit board is designed to draw heat out of the IC, but to supply more than the specified continuous current per coil, a heat sink or other cooling method is required.

This product can get hot enough to burn you long before the chip overheats. Take care when handling this product and other components connected to it.

Please note that measuring the current draw at the power supply will generally not provide an accurate measure of the coil current. Since the input voltage to the driver can be significantly higher than the coil voltage, the measured current on the power supply can be quite a bit lower than the coil current (the driver and coil basically act like a switching step-down power supply). Also, if the supply voltage is very high compared to what the motor needs to achieve the set current, the duty cycle will be very low, which also leads to significant differences between average and RMS currents. Additionally, please note that the coil current is a function of the set current limit, but it does not necessarily equal the current limit setting as the actual current through each coil changes with each microstep and can be further reduced if Active Gain Control is active.

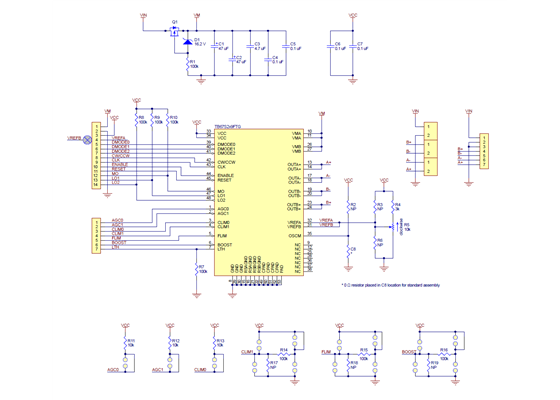
Schematic diagram

Schematic diagram of the TB67S249FTG/TB67S279FTG Stepper Motor Driver Carrier.

This schematic is also available as a downloadable pdf (228k pdf).


Specifications

Dimensions

Size: 1.0″ × 1.4″
Weight: 4.3 g1

General specifications

Motor driver: TB67S279FTG
Minimum operating voltage: 10 V
Maximum operating voltage: 47 V
Continuous current per phase: 1.2 A
Maximum current per phase: 2 A
Minimum logic voltage: 2 V2
Maximum logic voltage: 5.5 V
Microstep resolutions: full, non-circular 1/2, 1/2, 1/4, 1/8, 1/16, 1/32
Current limit control: potentiometer
Reverse voltage protection?: Y3
Header pins soldered?: N

Identifying markings

PCB dev codes: md34b
Other PCB markings: 0J11196, blank white box

Notes:

1
Without included hardware.
2
This is the input logic high threshold.
3
Note: Reverse voltage protection only works up to 40 V.

Resources

File downloads

Recommended links


FAQs

I want to control a 3.9 V, 600 mA bipolar stepper motor, but this driver has a minimum operating voltage above 3.9 V. Can I use this driver without damaging the stepper motor?

Yes. To avoid damaging your stepper motor, you want to avoid exceeding the rated current, which is 600 mA in this instance. All of our stepper motor drivers let you limit the maximum current, so as long as you set the limit below the rated current, you will be within spec for your motor, even if the voltage exceeds the rated voltage. The voltage rating is just the voltage at which each coil draws the rated current, so the coils of your stepper motor will draw 600 mA at 3.9 V. By using a higher voltage along with active current limiting, the current is able to ramp up faster, which lets you achieve higher step rates than you could using the rated voltage.

If you do want to use a lower motor supply voltage for other reasons, consider using our DRV8834 or STSPIN-220 low-voltage stepper motor drivers.

Do I really need to set the current limit on my stepper motor driver before using it, and if so, how do I do it?

Yes, you do! Setting the current limit on your stepper motor driver carrier before connecting your motor is essential to making sure that it runs properly. An appropriate current limit also ensures that your motor is not allowed to draw more current than it or your driver can handle, since that is likely to damage one or both of them.

Setting the current limit on our A4988, DRV8825, DRV8824, DRV8834, DRV8880, STSPINx20, and TB67SxFTG stepper motor driver carriers is done by adjusting the on-board potentiometer. We strongly recommend using a multimeter to measure the VREF voltage while setting the current limit so you can be sure you set it to an appropriate value (just turning the pot randomly until things seem to work is not a good approach). The following video has more details on setting the current limit:

My stepper motor driver is overheating, but my power supply shows it’s drawing significantly less than the continuous current rating listed on the product page. What gives?
Measuring the current draw at the power supply does not necessarily provide an accurate measure of the coil current. Since the input voltage to the driver can be significantly higher than the coil voltage, the measured current on the power supply can be quite a bit lower than the coil current (the driver and coil basically act like a switching step-down power supply). Also, if the supply voltage is very high compared to what the motor needs to achieve the set current, the duty cycle will be very low, which also leads to significant differences between average and RMS currents: RMS current is what is relevant for power dissipation in the chip but many power supplies won’t show that. You should base your assessment of the coil current on the set current limit or by measuring the actual coil currents.
How do I connect my stepper motor to a bipolar stepper motor driver?
The answer to this question depends on the type of your stepper motor and how many wires it has. We have an application note that details possible methods for connecting stepper motors to bipolar drivers and controllers and the advantages and disadvantages of each option.

Related Products