STSPIN220 Low-Voltage Stepper Motor Driver Carrier (Header Pins Soldered)

This version of our STSPIN220 Low-Voltage Stepper Motor Driver Carrier ships with male header pins installed , so no soldering is required to use it with an appropriate 16-pin socket or solderless breadboard.

This version of our STSPIN220 Low-Voltage Stepper Motor Driver Carrier ships with male header pins installed, so no soldering is required to use it with an appropriate 16-pin socket or solderless breadboard. Please see the STSPIN220 Low-Voltage Stepper Motor Driver Carrier product page for more information about the driver.


Description

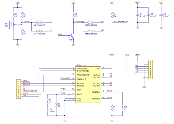
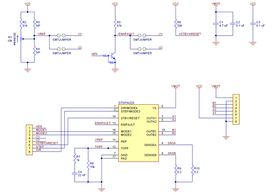
This version of our STSPIN220 Low-Voltage Stepper Motor Driver Carrier ships with male header pins installed as shown in the main product picture, so no soldering is required to use it with an appropriate 16-pin socket or solderless breadboard. Please see the STSPIN220 Low-Voltage Stepper Motor Driver Carrier product page for more information about the driver.


Specifications

Dimensions

Size: 0.6″ × 0.8″
Weight: 2.5 g

General specifications

Motor driver: STSPIN220
Minimum operating voltage: 1.8 V
Maximum operating voltage: 10 V
Continuous current per phase: 1.1 A
Maximum current per phase: 1.3 A
Minimum logic voltage: 1.6 V
Maximum logic voltage: 5.5 V
Microstep resolutions: full, 1/2, 1/4, 1/8, 1/16, 1/32, 1/64, 1/128, 1/256
Current limit control: potentiometer
Reverse voltage protection?: N
Header pins soldered?: Y

Identifying markings

PCB dev codes: md39a
Other PCB markings: 0J11899

Resources

File downloads

Recommended links


FAQs

I want to control a 3.9 V, 600 mA bipolar stepper motor. Do I need to use a low-voltage stepper motor driver like this one, since your other stepper motor drivers have minimum operating voltages above 3.9 V?

No, a low-voltage stepper motor driver is not your only option. To avoid damaging your stepper motor, you want to avoid exceeding the rated current, which is 600 mA in this instance. All of our stepper motor drivers let you limit the maximum current, so as long as you set the limit below the rated current, you will be within spec for your motor, even if the voltage exceeds the rated voltage. (For example, driving a 3.9 V motor with a DRV8825, and using a supply voltage higher than the DRV8825’s minimum of 8.2 V, will not damage the motor as long as the current limit is set appropriately.)

The voltage rating is just the voltage at which each coil draws the rated current, so the coils of your stepper motor will draw 600 mA at 3.9 V. By using a higher voltage along with active current limiting, the current is able to ramp up faster, which lets you achieve higher step rates than you could using the rated voltage.

However, if you still want to use a lower motor supply voltage for other reasons, our DRV8834 or STSPIN-220 low-voltage stepper motor drivers are appropriate choices.

Do I really need to set the current limit on my stepper motor driver before using it, and if so, how do I do it?

Yes, you do! Setting the current limit on your stepper motor driver carrier before connecting your motor is essential to making sure that it runs properly. An appropriate current limit also ensures that your motor is not allowed to draw more current than it or your driver can handle, since that is likely to damage one or both of them.

Setting the current limit on our A4988, DRV8825, DRV8824, DRV8834, DRV8880, STSPINx20, and TB67SxFTG stepper motor driver carriers is done by adjusting the on-board potentiometer. We strongly recommend using a multimeter to measure the VREF voltage while setting the current limit so you can be sure you set it to an appropriate value (just turning the pot randomly until things seem to work is not a good approach). The following video has more details on setting the current limit:

My stepper motor driver is overheating, but my power supply shows it’s drawing significantly less than the continuous current rating listed on the product page. What gives?
Measuring the current draw at the power supply does not necessarily provide an accurate measure of the coil current. Since the input voltage to the driver can be significantly higher than the coil voltage, the measured current on the power supply can be quite a bit lower than the coil current (the driver and coil basically act like a switching step-down power supply). Also, if the supply voltage is very high compared to what the motor needs to achieve the set current, the duty cycle will be very low, which also leads to significant differences between average and RMS currents: RMS current is what is relevant for power dissipation in the chip but many power supplies won’t show that. You should base your assessment of the coil current on the set current limit or by measuring the actual coil currents.

Related Products