TB67S249FTG Stepper Motor Driver Compact Carrier

This breakout board for Toshiba’s TB67S249FTG microstepping bipoloar stepper motor driver is arranged in the popular 16-pin Pololu form factor, making it a more compact alternative to our full breakout . It features adjustable current limiting and seven microstep resolutions (down to 1/32-step).

AUD$ 19.95

In stock in Australia  

Shipping from $9.90

+144 more from our supplier in 7-10 days

Our Code: SKU-005132

Supplier Link: [Pololu MPN:3096]


Description

Overview

TB67S2x9FTG Stepper Motor Driver Compact Carrier, bottom view with dimensions.

This product is a carrier board or breakout board for Toshiba’s TB67S2x9FTG family of stepper motor drivers; we therefore recommend careful reading of the corresponding driver’s datasheet before using this product. This stepper motor driver lets you control one bipolar stepper motor and is available in two different versions: the TB67S249FTG can deliver about 1.6 A per phase continuously (4.5 A peak), and the TB67S279FTG can deliver about 1.1 A per phase continuously (2 A peak). (See the Power Dissipation Considerations section below for more information.)

We also carry larger, complete breakout versions of the TB67S249FTG and TB67S279FTG stepper driver carriers that bring out all the pins from the driver, allowing access to all of the drivers’ features.

Here are some of the board’s key features:
  • Simple step and direction control interface
  • Seven different step modes: full-step, non-circular half-step, circular half-step, 1/4-step, 1/8-step, 1/16-step, and 1/32-step
  • Adjustable current control lets you set the maximum current output with a potentiometer, which lets you use voltages above your stepper motor’s rated voltage to achieve higher step rates
  • Advanced Dynamic Mixed Decay (ADMD) dynamically switches between slow and fast decay modes by monitoring the state of current decay (not according to fixed timing)
  • Configurable Active Gain Control (AGC) can be enabled to automatically reduce drive current by up to 40% to minimise power consumption and heat generation when maximum torque is not needed.
  • Motor supply voltage: 10 V to 47 V
  • Maximum continuous current per phase without additional cooling:
  • Built-in regulator (no external logic voltage supply needed)
  • Can interface directly with 3.3 V and 5 V systems
  • Under-voltage lockout and protection against over-current/short-circuit and over-temperature
  • Open-load detection
  • Active-low error outputs indicate over-current, over-temperature, or open-load condition
  • Compact size (0.6″ × 0.8″)
  • Exposed solderable ground pad below the driver IC on the bottom of the PCB

This product ships with all surface-mount components—including the TB67S2x9FTG driver IC—installed as shown in the product picture.

Some unipolar stepper motors (e.g. those with six or eight leads) can be controlled by this driver as bipolar stepper motors. For more information, please see the frequently asked questions. Unipolar motors with five leads cannot be used with this driver.

Details for item #3096

This compact version uses a TB67S249FTG driver and can deliver approximately 1.6 A per phase continuously without a heat sink or forced air flow (up to 4.5 A peak). It can be distinguished by the marking “S249FTG” on the driver IC.

For more information about this driver, please read the TB67S249FTG datasheet (533k pdf).

TB67S249FTG Stepper Motor Driver Compact Carrier (top view).

Included hardware

The TB67S2x9FTG stepper motor driver compact carrier ships with one 1×16-pin breakaway 0.1″ male headers. The headers can be soldered in for use with solderless breadboards or 0.1″ female connectors. You can also solder your motor leads and other connections directly to the board.

TB67S249FTG Stepper Motor Driver Compact Carrier with included headers.

Using the driver

Minimal wiring diagram for connecting a microcontroller to a TB67S2x9FTG stepper motor driver compact carrier.

Power connections

The driver requires a motor supply voltage of 10 V to 47 V to be connected across VIN and GND. This supply should be capable of delivering the expected stepper motor current.

Motor connections

Four, six, and eight-wire stepper motors can be driven by the TB67S2x9FTG if they are properly connected; a FAQ answer explains the proper wirings in detail.

Warning: Connecting or disconnecting a stepper motor while the driver is powered can destroy the driver. (More generally, rewiring anything while it is powered is asking for trouble.)

Step (and microstep) size

Stepper motors typically have a step size specification (e.g. 1.8° or 200 steps per revolution), which applies to full steps. A microstepping driver such as the TB67S2x9FTG allows higher resolutions by allowing intermediate step locations, which are achieved by energizing the coils with intermediate current levels. For instance, driving a motor in quarter-step mode will give the 200-step-per-revolution motor 800 microsteps per revolution by using four different current levels.

The resolution (step size) selector inputs (DMODE0, DMODE1, and DMODE2) enable selection from the seven step resolutions according to the table below. These three pins have internal 100 kΩ pull-down resistors, so the driver defaults to standby mode when these inputs are left disconnected; at least one DMODE pin must be driven high to select a step resolution and allow the driver to operate. For the microstep modes to function correctly, the current limit must be set low enough (see below) so that current limiting gets engaged. Otherwise, the intermediate current levels will not be correctly maintained, and the motor will skip microsteps.

DMODE0 DMODE1 DMODE2 Microstep Resolution
Low Low Low Standby mode (outputs disabled)
Low Low High Full step
Low High Low Non-circular half step (“a”)
Low High High 1/4 step
High Low Low Circular half step (“b”)
High Low High 1/8 step
High High Low 1/16 step
High High High 1/32 step

Control inputs and status outputs

The rising edge of each pulse to the STEP (CLK) input corresponds to one microstep of the stepper motor in the direction selected by the DIR (CW/CCW) pin. These inputs are both pulled low by default through internal 100 kΩ pull-down resistors. If you just want rotation in a single direction, you can leave CW/CCW disconnected.

Our compact breakout board inverts the inputs for ENABLE and RESET to match the pinout of our popular A4988 carriers to make it a suitable drop-in replacement. By default, ENABLE is pulled low with a 100 kΩ resistor and RESET is pulled high with a 100 kΩ resistor. You can disable the board by driving ENABLE high (it can be connected directly to a logic high voltage between 2 V and 5.5 V, such as the driver’s own VCC output, or it can be dynamically controlled via connections to digital outputs of an MCU).

When the RESET pin is driven low, the driver resets its internal electrical angle (the state in the translator table that it is outputting) to an initial value of 45°. This corresponds to +100% of the current limit on both coils in full step and non-circular half step modes, and +71% on both coils in other microstep modes. Note that, unlike the reset pin on many other stepper drivers, the RESET pin on the TB67S2x9FTG compact carrier does not disable the motor outputs when it is asserted: when RESET is low, the driver will continue supplying current to the motor, but it will not respond to step inputs on the CLK pin.

The TB67S2x9FTG can detect several fault (error) states that it reports by driving one or both of the LO pins on the driver low (the datasheet describes what each combination of LO1 and LO2 means). This breakout board ties both LO1 and LO2 together and brings them out to the FAULT pin, and the FAULT pin is pulled high to VCC with a 100 kΩ resistor on the board. Errors are latched, so the outputs will stay off and the error flag(s) will stay asserted until the error is cleared by toggling standby mode with the DMODE pins or disconnecting power to the driver. Note that the carrier includes a 1.5 kΩ protection resistor in series with the FAULT pin that makes it is safe to connect this pin directly to a logic voltage supply, as might happen if you use this board in a system designed for the pin-compatible A4988 carrier.

Current limiting

To achieve high step rates, the motor supply is typically higher than would be permissible without active current limiting. For instance, a typical stepper motor might have a maximum current rating of 1 A with a 5 Ω coil resistance, which would indicate a maximum motor supply of 5 V. Using such a motor with 10 V would allow higher step rates, but the current must actively be limited to under 1 A to prevent damage to the motor.

The TB67S2x9FTG supports such active current limiting, and the trimmer potentiometer on the board can be used to set the current limit:

You will typically want to set the driver’s current limit to be at or below the current rating of your stepper motor. One way to set the current limit is to put the driver into full-step mode and to measure the current running through a single motor coil without clocking the STEP input. The measured current will be equal to the current limit (since both coils are always on and limited to 100% of the current limit setting in full-step mode).

Another way to set the current limit is to measure the VREF voltage and calculate the resulting current limit. The current limit relates to VREF as follows:

TB67S249FTG ``text(current limit) = text(VREF) × 1.25   text(A)/text(V)``
TB67S279FTG ``text(current limit) = text(VREF) × 0.556   text(A)/text(V)``

So, the current limit in amps (A) is equal to the VREF voltage in volts (V) times the corresponding multiplier, and if you have a TB67S279FTG and a stepper motor rated for 1 A, for example, you can set the current limit to about 1 A by setting the reference voltage to about 1.8 V.

Note: The coil current can be very different from the power supply current, so you should not use the current measured at the power supply to set the current limit. The appropriate place to put your current meter is in series with one of your stepper motor coils. If the driver is in full-step mode, both coils will always be on and limited to 100% of the current limit setting as (unlike some other drivers that limit it to about 70% in full-step mode). If your driver is in one of the microstepping modes, the current through the coils will change with each step, ranging from 0% to 100% of the set limit. If Active Gain Control is active, it will also further reduce the actual motor current. See the driver’s datasheet for more information.

Active Gain Control

The TB67S2x9FTG has a feature called Active Gain Control, or AGC, that automatically optimizes the motor current by sensing the load torque applied to the motor and dynamically reducing the current below the full amount. This allows it to minimize power consumption and heat generation when the motor is lightly loaded, but if the driver senses an increased load, it will quickly ramp the current back up to the full amount to try to prevent a stall.

On our compact carrier, the AGC pin can be pulled high to enable Active Gain Control with the bottom current limit set to 60%. If the 60% setting is too aggressive, you can raise the bottom current limit to 80% by shorting across the two pads on the CL0 jumper on the back-side of the board as shown in the picture below.

Bridge this SMT jumper with solder to change the AGC bottom limit from 60% to 80% on the TB67S2x9FTG Stepper Motor Driver Compact Carrier.

For more control over the Active Gain Control settings, consider our full breakout versions of the TB67S249FTG and TB67S279FTG stepper driver carriers, as these bring out all the AGC configuration pins (AGC0, AGC1, CLIM0, CLIM1, FLIM, BOOST, and LTH).

Power dissipation considerations

The driver ICs have maximum current ratings higher than the continuous currents we specify for these carrier boards, but the actual current you can deliver depends on how well you can keep the IC cool. The carrier’s printed circuit board is designed to draw heat out of the IC, but to supply more than the specified continuous current per coil, a heat sink or other cooling method is required.

This product can get hot enough to burn you long before the chip overheats. Take care when handling this product and other components connected to it.

Please note that measuring the current draw at the power supply will generally not provide an accurate measure of the coil current. Since the input voltage to the driver can be significantly higher than the coil voltage, the measured current on the power supply can be quite a bit lower than the coil current (the driver and coil basically act like a switching step-down power supply). Also, if the supply voltage is very high compared to what the motor needs to achieve the set current, the duty cycle will be very low, which also leads to significant differences between average and RMS currents. Additionally, please note that the coil current is a function of the set current limit, but it does not necessarily equal the current limit setting as the actual current through each coil changes with each microstep and can be further reduced if Active Gain Control is active.

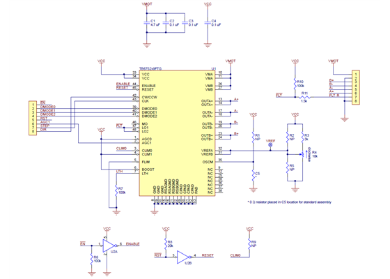
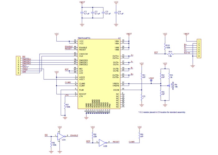
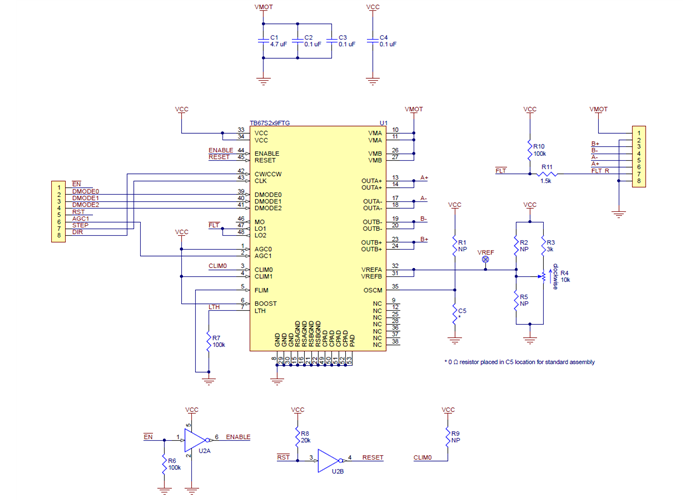
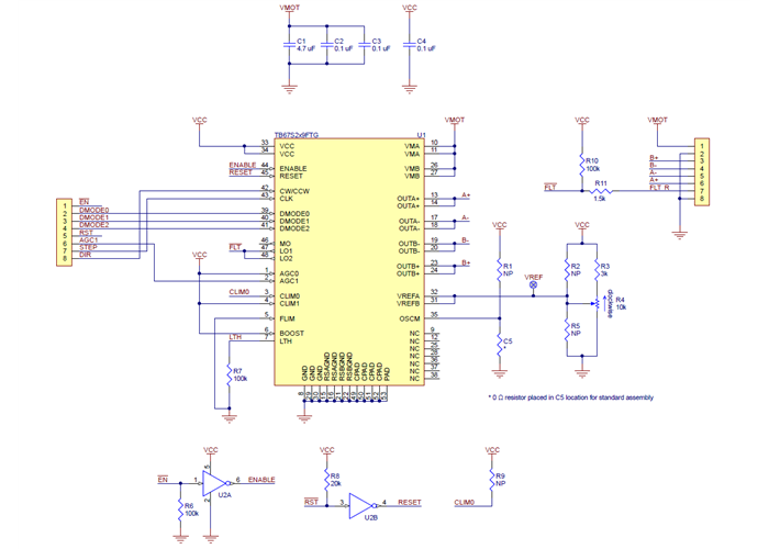
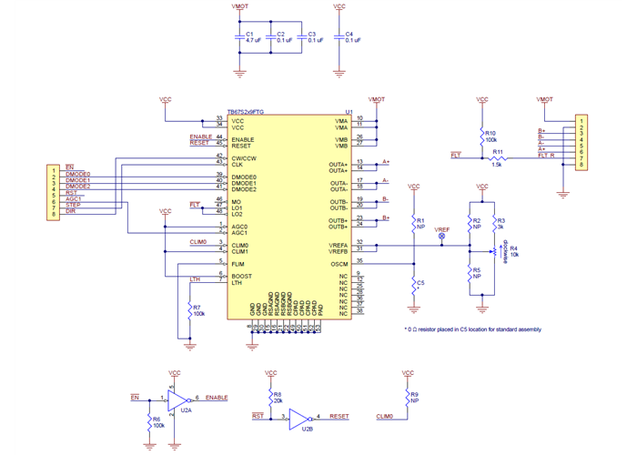
Schematic diagram

Schematic diagram of the TB67S249FTG/TB67S279FTG Stepper Motor Driver Compact Carrier.

This schematic is also available as a “downloadable pdf”.


Specifications

Dimensions

Size: 0.6″ × 0.8″
Weight: 1.5 g

General specifications

Motor driver: TB67S249FTG
Minimum operating voltage: 10 V
Maximum operating voltage: 47 V
Continuous current per phase: 1.6 A
Maximum current per phase: 4.5 A
Minimum logic voltage: 2 V
Maximum logic voltage: 5.5 V
Microstep resolutions: full, non-circular 1/2, 1/2, 1/4, 1/8, 1/16, 1/32
Current limit control: potentiometer
Reverse voltage protection?: N
Header pins soldered?: N

Identifying markings

PCB dev codes: md34a
Other PCB markings: 0J11687

Resources

Recommended links

Video: setting the current limit on Pololu stepper motor driver carriers
TB67S249FTG documentation
Toshiba’s product page for the TB67S249FTG stepping motor driver IC, with links to its most up-to-date datasheet in several languages, application notes, and other resources.
TB67S279FTG documentation
Toshiba’s product page for the TB67S279FTG stepping motor driver IC, with links to its most up-to-date datasheet in several languages, application notes, and other resources.
Video: Active Gain Control (AGC) technology
Video: Advanced Dynamic Mixed Decay (ADMD) technology
Video: Advanced Current Detection System (ACDS) technology

FAQs

I want to control a 3.9 V, 600 mA bipolar stepper motor like this. Do I need to use your DRV8834 low-voltage stepper motor driver carrier, since your other stepper motor drivers have minimum operating voltages above 3.9 V?

No, this driver is not your only option. To avoid damaging your stepper motor, you want to avoid exceeding the rated current, which is 600 mA in this instance. All of our stepper motor drivers let you limit the maximum current, so as long as you set the limit below the rated current, you will be within spec for your motor, even if the voltage exceeds the rated voltage. (In other words, driving a 3.9 V motor with a DRV8825, and using a supply voltage higher than the DRV8825’s minimum of 8.2 V, will not damage the motor as long as the current limit is set appropriately.)

The voltage rating is just the voltage at which each coil draws the rated current, so the coils of your stepper motor will draw 600 mA at 3.9 V. By using a higher voltage along with active current limiting, the current is able to ramp up faster, which lets you achieve higher step rates than you could using the rated voltage.

However, if you still want to use a lower motor supply voltage (under 8 V) for other reasons, the DRV8834 is an appropriate driver to use.

Do I really need to set the current limit on my stepper motor driver before using it, and if so, how do I do it?

Yes, you do! Setting the current limit on your stepper motor driver carrier before connecting your motor is essential to making sure that it runs properly. An appropriate current limit also ensures that your motor is not allowed to draw more current than it or your driver can handle, since that is likely to damage one or both of them.

Setting the current limit on our A4988, DRV8825, DRV8824, DRV8834, DRV8880, and TB67S2x9FTG stepper motor driver carriers is done by adjusting the on-board potentiometer. We strongly recommend using a multimeter to measure the VREF voltage while setting the current limit so you can be sure you set it to an appropriate value (just turning the pot randomly until things seem to work is not a good approach). The following video has more details on setting the current limit:

My stepper motor driver is overheating, but my power supply shows it’s drawing significantly less than the continuous current rating listed on the product page. What gives?
Measuring the current draw at the power supply does not necessarily provide an accurate measure of the coil current. Since the input voltage to the driver can be significantly higher than the coil voltage, the measured current on the power supply can be quite a bit lower than the coil current (the driver and coil basically act like a switching step-down power supply). Also, if the supply voltage is very high compared to what the motor needs to achieve the set current, the duty cycle will be very low, which also leads to significant differences between average and RMS currents: RMS current is what is relevant for power dissipation in the chip but many power supplies won’t show that. You should base your assessment of the coil current on the set current limit or by measuring the actual coil currents.
How do I connect my stepper motor to the TB67S2x9FTG stepper motor driver carrier?

The answer to this question depends on the type of stepper motor you have. When working with stepper motors, you will typically encounter two types: unipolar stepper motors and bipolar stepper motors. Unipolar motors have two windings per phase, allowing the magnetic field to be reversed without having to reverse the direction of current in a coil, which makes unipolar motors easier to control than bipolar stepper motors. The drawback is that only half of the phase is carrying current at any given time, which decreases the torque you can get out of the stepper motor. However, if you have the appropriate control circuitry, you can increase the stepper motor torque by using the unipolar stepper motor as a bipolar stepper motor (note: this is only possible with 6- or 8-lead unipolar stepper motors, not with 5-lead unipolar stepper motors). Unipolar stepper motors typically have five, six, or eight leads.

Bipolar steppers have a single coil per phase and require more complicated control circuitry (typically an H-bridge for each phase). The TB67S2x9FTG has the circuitry necessary to control a bipolar stepper motor. Bipolar stepper motors typically have four leads, two for each coil.

Two-phase bipolar stepper motor with four leads.

The above diagram shows a standard bipolar stepper motor. To control this with the TB67S2x9FTG, connect stepper leads A and C to board outputs OUTA+ and OUTA-, respectively, and stepper leads B and D to board outputs OUTB+ and OUTB-, respectively. Note that if you happen to swap which way the wires are connected for any coil, the stepper motor will turn in the opposite direction, and if you happen to pair up wires from different coils, the motor should be noticeably erratic when you try to step it, if it even moves at all. See the TB67S2x9FTG datasheet for more information.

If you have a six-lead unipolar stepper motor as shown in the diagram below:

Two-phase unipolar stepper motor with six leads.

you can connect it to the TB67S2x9FTG as a bipolar stepper motor by making the bipolar connections described in the section above and leaving stepper leads A’ and B’ disconnected. These leads are centre taps to the two coils and are not used for bipolar operation.

If you have an eight-lead unipolar stepper motor as shown in the diagram below:

Two-phase unipolar stepper motor with eight leads.

you have several connection options. An eight-lead unipolar stepper motor has two coils per phase, and it gives you access to all of the coil leads (in a six-lead unipolar motor, lead A’ is internally connected to C’ and lead B’ is internally connected to D’). When operating this as a bipolar stepper, you have the option of using the two coils for each phase in parallel or in series. When using them in parallel, you decrease coil inductance, which can lead to increased performance if you have the ability to deliver more current. However, since the TB67S2x9FTG actively limits the output current per phase, you will only get half the phase current flowing through each of the two parallel coils. When using them in series, it’s like having a single coil per phase (like in four-lead bipolar steppers or six-lead unipolar steppers used as bipolar steppers). We recommend you use a series connection.

To connect the phase coils in parallel, connect stepper leads A and C’ to board output OUTA+, stepper leads A’ and C to board output OUTA-, stepper leads B and D’ to board output OUTB+, and stepper leads B’ and D to board output OUTB-.

To connect the phase coils in series, connect stepper lead A’ to C’ and stepper lead B’ to D’. Stepper leads A, C, B, and D should be connected to the stepper motor driver as normal for a bipolar stepper motor (see the bipolar stepper connections above).

Related Products