MC33926 Motor Driver Carrier

This breakout board for Freescale’s MC33926 full H-bridge has an operating range of 5 V to 28 V and can deliver almost 3 A continuously (5 A peak) to a DC motor.

This breakout board for Freescale’s MC33926 full H-bridge has an operating range of 5 V to 28 V and can deliver almost 3 A continuously (5 A peak) to a DC motor. The MC33926 works with 3 V to 5 V logic levels, supports ultrasonic (up to 20 kHz) PWM, and features current feedback, under-voltage protection, over-current protection, and over-temperature protection.


Description

Overview

MC33926 motor driver carrier with dimensions.

The MC33926 motor driver carrier can supply up to almost 3 A continuous current to a single brushed DC motor at 5 V to 28 V, and it can tolerate peak currents up to 5 A for a few seconds, making this a great general-purpose motor driver for medium-sized DC motors. The MC33926 supports ultrasonic (up to 20 kHz) pulse width modulation (PWM) of the motor output voltage, which eliminates the audible switching sounds caused by PWM speed control, and a current feedback circuit outputs an analogue voltage on the FB pin that is proportional to the output current. Since this board is a carrier for the Freescale Semiconductor MC33926 H-bridge, we recommend careful reading of the MC33926 datasheet (1MB pdf).

If you have two motors to control, please consider the Dual MC33926 motor driver carrier.

Pinout

MC33926 motor driver carrier, labeled top view.

The default states of many of the MC33926 logic input pins requires that many external connections be made to use this motor driver. To reduce the number of necessary external connections, the board has five default-overriding jumpers. All of the default-overriding jumpers are tied to VDD, except the D1 jumper, which is tied to GND. All VDD jumper pads are circles; the ground jumper pad is square.

PIN Default State Description
VIN HIGH This is the main 5 V to 28 V motor power supply connection, which should typically be made to the larger VIN pad. Operation from 5 V to 8 V reduces maximum current output; the device is also protected for transients up to 40 V. The smaller VIN pad can be used to distribute the VIN node to the rest of the application circuit; for lower-current applications, the pin can also be used to power the motor driver and motor.
GND LOW Ground connection for logic and motor power supplies.
OUT2 HIGH The motor output pin controlled by IN2.
OUT1 HIGH The motor output pin controlled by IN1.
VDD HIGH 3 V to 5 V logic supply connection. This pin is used only for the SF pull-up and default-overriding jumpers; in the rare case where none of those features is used, VDD can be left disconnected.
IN2 HIGH The logic input control of OUT2. PWM can be applied to this pin (typically done with both disable lines inactive).
IN1 HIGH The logic input control of OUT1. PWM can be applied to this pin (typically done with both disable lines inactive).
PWM / D2 LOW Inverted disable input: when D2 is low, OUT1 and OUT2 are set to high impedance. A D2 PWM duty cycle of 70% gives a motor duty cycle of 70%. Typically, only one of the two disable pins is used, but the default is for both disable pins to be active.
PWM / D1 HIGH Disable input: when D1 is high, OUT1 and OUT2 are set to high impedance. A D1 PWM duty cycle of 70% gives a motor duty cycle of 30%. Typically, only one of the two disable pins is used, but the default is for both disable pins to be active.
SF HIGH Status flag output: an over-current (short circuit) or over-temperature event will cause SF to be latched LOW. If either of the disable pins (D1 or D2) are disabling the outputs, SF will also be LOW. Otherwise, this pin is weakly pulled high. This allows the SF pins of multiple units to connected to a single input.
FB LOW The FB output provides analogue current-sense feedback of approximately 525 mV per amp (only active while H-bridge is driving).
EN LOW Enable input: when EN is LOW, the chip is in a low-current sleep mode.
SLEW LOW Output slew rate selection input. A logical LOW results in a slow output rise time (1.5 μs to 6 μs). A logical HIGH selects a fast output rise time (0.2 μs to 1.45 μs). This pin should be set HIGH for high-frequency (over 10 kHz) PWM.
INV LOW A logical high value inverts the meaning of IN1 and IN2. This allows INV to function as a direction line if IN1 and IN2 are set to different values.

Basic Application Connections

In a typical application, five I/O lines are used to connect the motor driver to a microcontroller: the two input lines, IN1 and IN2, for direction control, one of the disable lines, D1 or D2, for PWM speed control, the status flag, SF, for monitoring motor driver errors, and the current sense output, FB, for monitoring motor current draw (connected to an analogue-to-digital converter input). The control lines can be reduced to two pins if PWM signals are applied directly to the two input pins with both disable pins held inactive. A two-pin interface can also be achieved using one of the disable lines for PWM speed control and the INV input for direction control with IN1 and IN2 held at different values (i.e. one set HIGH and the other set LOW). In each of these cases, the other unused lines must be set to enable proper operation. For example, if D2 is used for the PWM input (as is typically the case), D1 must be held low to prevent it from disabling the motor driver. The circuit board provides convenient jumper points for overriding the motor driver defaults without having to connect extra wires to the module.

The current sense and status flag connections are optional, though monitoring of the status flag can allow detection of latched fault conditions. The status flag is an open-drain output, so multiple units can have their status flag pins wired together for applications where I/O pins are scarce and determining which motor driver is experiencing a fault condition is not necessary.

Note that the default state of the enable pin, EN, is LOW, which holds the chip in a low-current sleep mode. You will need to hold this pin high (either with an external connection or via the default-overriding jumper next to the pin) to allow the chip to run.

Protection

The MC33926 has under-voltage, over-current, and over-temperature protection. Some protection events are indicated by the status flag pin (SF), which is an active-low pin allowing the SF pin from multiple boards to connected to a single input. If the chip detects an over-current or over-termperature event, the SF is latched LOW and OUT1 and OUT2 are set to high-impedance. To unlatch the status flag pin toggle the D1, D2 , EN or VIN lines. The carrier board has a reverse-protection MOSFET for added protection to the motor driver chip.

Current sensing

The current sense output is approximately 525 mV/A. Note that the output is only active while the H-bridge is driving; it is inactive (low) when the driver is braking or the motor outputs are high impedance (floating). If the driver is braking, current will continue to circulate through the motor, but the voltage on the FB pin will not accurately reflect the motor current. Please note that like most motor drivers with integrated current sense, the actual sensitivity can vary significantly from unit to unit, and accuracy is derated for currents below 0.5 A (see the MC33926 datasheet (1MB pdf) for more information). Please consider our Hall effect current sensors as options for adding more consistent and accurate current sensing to your system.

Real-World Power Dissipation Considerations

The MC33926 motor driver used on the carrier board has a maximum current rating of 5 A continuous. However, the chip by itself will overheat at lower currents. For example, in our tests at room temperature with no forced air flow, the chip was able to deliver 5 A for 5 s and 4 A for 18 s before the chip’s thermal protection started reducing the current. A continuous current of 3 A was right at the over-temperature threshold; in some tests the thermal protection kicked in after a minute, and in other tests the chip delivered 3 A for over five minutes without triggering thermal protection. The actual current you can deliver will depend on how well you can keep the motor driver cool. The carrier’s printed circuit board is designed to draw heat out of the motor driver chip, but performance can be improved by adding a heat sink. Our tests were conducted at 100% duty cycle; PWMing the motor will introduce additional heating proportional to the frequency.

This product can get hot enough to burn you long before the chip overheats. Take care when handling this product and other components connected to it.

Unlike other H-Bridges, the 33926 has a feature that allows it to gracefully reduce current as the current exceeds 5 A or as the chip temperature approaches its limit. This means that if you push the chip close to its limit, you will see less power to the motor, but it might allow you to avoid a complete shutdown.

Included Hardware

MC33926 motor driver carrier with included hardware.

MC33926 motor driver carrier with included hardware soldered in.

A 20-pin straight breakaway male header is included with the MC33926 carrier board, which can be used to connect the PCB to perfboards or breadboards. The board also includes two 2-pin 3.5mm terminal blocks for making simple motor connections.

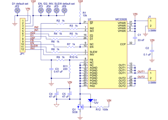
Schematic Diagram


Specifications

Dimensions

Size: 1.00" x 1.20"1
Weight: 0.14 oz1

General specifications

Motor driver: MC33926
Motor channels: 1
Minimum operating voltage: 5 V2
Maximum operating voltage: 28 V3
Continuous output current per channel: 2.5 A4
Peak output current per channel: 5 A
Current sense: 0.525 V/A
Maximum PWM frequency: 20 kHz5
Minimum logic voltage: 2.5 V6
Maximum logic voltage: 5.5 V
Reverse voltage protection?: Y7

Notes:

1
Without included hardware.
2
Operation from 5 V to 8 V reduces maximum current output.
3
The device is protected for transients up to 40 V.
4
Can be improved by addition of heat sink or forced air flow.
5
SLEW pin should be HIGH for frequencies above 10 kHz.
6
Input HIGH threshold can be as high as 2.0 V.
7
On motor voltage only; logic voltage does not have reverse protection.

Resources

File downloads

Related Products