TB67S581FNG Stepper Motor Driver Carrier

This breakout board for Toshiba’s TB67S581FNG microstepping bipolar stepper motor driver features adjustable current limiting, over-current and over-temperature protection, and six microstep resolutions (down to 1/32-step).

This breakout board for Toshiba’s TB67S581FNG microstepping bipolar stepper motor driver features adjustable current limiting, over-current and over-temperature protection, and six microstep resolutions (down to 1/32-step). It operates from 8.2 V to 44 V and can deliver up to approximately 1.5 A per phase without a heat sink or forced air flow (rated for up to 2.2 A per coil with sufficient additional cooling). The driver has a pinout and interface that are nearly identical to our other 16-pin stepper motor drivers, so it can be used as an alternative to those boards in many applications.


Description

TB67S581FNG Stepper Motor Driver Carrier, bottom view with dimensions.

Overview

This product is a carrier board or breakout board for Toshiba’s TB67S581FNG stepper motor driver; we therefore recommend careful reading of the TB67S581FNG datasheet (1MB pdf) before using this product. This stepper motor driver lets you control one bipolar stepper motor at up to 2.2 A output current per coil (see the Power Dissipation Considerations section below for more information). Here are some of the driver’s key features:

  • Simple step and direction control interface
  • Six different step resolutions: full-step, half-step, 1/4-step, 1/8-step, 1/16-step, and 1/32-step
  • Adjustable current control lets you set the maximum current output with a potentiometer, which lets you use voltages above your stepper motor’s rated voltage to achieve higher step rates
  • Configured for mixed decay mode
  • 44 V maximum supply voltage
  • Built-in regulator (no external logic voltage supply needed)
  • Can interface directly with 3.3 V and 5 V systems
  • Over-temperature thermal shutdown, over-current shutdown, and under-voltage lockout
  • Short-to-ground and shorted-load protection
  • 4-layer, 2 oz copper PCB for improved heat dissipation
  • Exposed solderable ground pad below the driver IC on the bottom of the PCB
  • Module size, pinout, and interface match those of our DRV8825 and A4988 stepper motor driver carriers in most respects (see the bottom of this page for more information)

We also have a variety of other stepper motor driver options in this same form factor with different operating profiles and features.

This product ships with all surface-mount components—including the TB67S581FNG driver IC—installed as shown in the product picture.

This version does not have header pins soldered or included; 0.1″ headers are available separately, as is a version of this driver with header pins already soldered.

TB67S581FNG Stepper Motor Driver Carrier with soldered header pins, silk screen side up (note: installing header pins this way can limit the range of motion of the current limit trimpot, so make sure to set the current limit before installing pi

TB67S581FNG Stepper Motor Driver Carrier (Soldered Header Pins).

TB67S581FNG Stepper Motor Driver Carrier with soldered header pins in a breadboard.

Caution: Installing the header pins so that the silkscreen side is up and the components are down can limit the range of motion of the trimpot used to set the current limit. If you plan on installing the header pins in this orientation, please set the current limit before soldering in the pins.

Using the driver

Pinout

Pinout of the TB67S581FNG Stepper Motor Driver Carrier with silkscreen labels in bold and corresponding TB67S581FNG pin names in parentheses.

Minimal wiring diagram

Minimal wiring diagram for connecting a microcontroller to TB67S581FNG Stepper Motor Driver Carrier (full-step mode).

Power connections

The driver requires a motor supply voltage of 8.2 – 44 V to be connected across VMOT and GND. This supply should have appropriate decoupling capacitors close to the board, and it should be capable of delivering the expected stepper motor current.

Warning: This carrier board uses low-ESR ceramic capacitors, which makes it susceptible to destructive LC voltage spikes, especially when using power leads longer than a few inches. Under the right conditions, these spikes can exceed the 44 V maximum voltage rating for the TB67S581FNG and permanently damage the board, even when the motor supply voltage is as low as 12 V. One way to protect the driver from such spikes is to put a large (at least 47 µF) electrolytic capacitor across motor power (VMOT) and ground somewhere close to the board.

Motor connections

Four, six, and eight-wire stepper motors can be driven by the TB67S581FNG if they are properly connected; a FAQ answer explains the proper wirings in detail.

Warning: Connecting or disconnecting a stepper motor while the driver is powered can destroy the driver. (More generally, rewiring anything while it is powered is asking for trouble.)

Step (and microstep) size

Stepper motors typically have a step size specification (e.g. 1.8° or 200 steps per revolution), which applies to full steps. A microstepping driver such as the TB67S581FNG allows higher resolutions by allowing intermediate step locations, which are achieved by energizing the coils with intermediate current levels. For instance, driving a motor in quarter-step mode will give the 200-step-per-revolution motor 800 microsteps per revolution by using four different current levels.

The resolution (step size) selector inputs—DMODE0, DMODE1, and DMODE2—enable selection from the six step resolutions according to the table below. All three selector inputs have internal 100 kΩ pull-down resistors, so leaving these three microstep selection pins disconnected results in full-step mode. For the microstep modes to function correctly, the current limit must be set low enough (see below) so that current limiting gets engaged. Otherwise, the intermediate current levels will not be correctly maintained, and the motor will skip microsteps.

M2 (DMODE2) M1 (DMODE1) M0 (DMODE0) Microstep Resolution
Low Low Low Full step
Low Low High Half step
Low High Low 1/4 step
Low High High 1/8 step
High Low Low 1/16 step
High Low High 1/32 step
High High Low
High High High

Control inputs

Each pulse to the STEP (CLK) input corresponds to one microstep of the stepper motor in the direction selected by the DIR (CW/CCW) pin. These inputs are both pulled low by default through internal 100kΩ pull-down resistors. If you just want rotation in a single direction, you can leave DIR disconnected.

The chip has three different inputs for controlling its power states: RST (RESET_X), SLP (SLEEP_X), and EN (ENABLE_X). For details about these power states, see the datasheet. Please note that the driver pulls the SLP pin low through an internal pull-down resistor (the datasheet does not specify the value of this pull-down, but in our tests, we measured it to be around 100 kΩ), and it pulls the RST and EN pins low through internal 100 kΩ; pull-down resistors. These default RST and SLP states are ones that prevent the driver from operating; both of these pins must be high to enable the driver (they can be connected directly to a logic “high” voltage between 2.5 and 5.25 V, or they can be dynamically controlled via connections to digital outputs of an MCU). The default state of the EN pin is to enable the driver, so this pin can be left disconnected.

Schematic of SLP (SLEEP_X) and FLT (LO) pins on the TB67S581FNG carrier.

The TB67S581FNG also features a FLT (LO) output that drives low whenever the H-bridge FETs are disabled as the result of over-current protection or thermal shutdown. The carrier board connects this pin to the SLP pin through a 10 kΩ resistor that acts as a FLT pull-up whenever SLP is externally held high, so no external pull-up is necessary on the FLT pin. Note that the carrier includes a 1.5 kΩ protection resistor in series with the FLT pin that makes it safe to connect this pin directly to a logic voltage supply, as might happen if you use this board in a system designed for the pin-compatible A4988 carrier. In such a system, the 10 kΩ resistor between SLP and FLT would then act as a pull-up for SLP, making the TB67S581FNG carrier more of a direct replacement for the A4988 in such systems (the A4988 has an internal pull-up on its SLP pin). To keep faults from pulling down the SLP pin, any external pull-up resistor you add to the SLP pin input should not exceed 4.7 kΩ.

Current limiting

To achieve high step rates, the motor supply is typically much higher than would be permissible without active current limiting. For instance, a typical stepper motor might have a maximum current rating of 1 A with a 5Ω coil resistance, which would indicate a maximum motor supply of 5 V. Using such a motor with 12 V would allow higher step rates, but the current must actively be limited to under 1 A to prevent damage to the motor.

The TB67S581FNG supports such active current limiting, and the trimmer potentiometer on the board can be used to set the current limit. You will typically want to set the driver’s current limit to be at or below the current rating of your stepper motor. One way to set the current limit is to put the driver into full-step mode and to measure the current running through a single motor coil without clocking the STEP input. The measured current will be 0.7 times the current limit (since both coils are always on and limited to approximately 70% of the current limit setting in full-step mode).

Another way to set the current limit is to measure the voltage on the “ref” pin and to calculate the resulting current limit (the current sense resistors are 0.100Ω). The ref pin voltage is accessible on a via that is circled on the bottom silkscreen of the circuit board. The current limit in amps relates to the reference voltage in volts as follows:

``text(Current Limit) = text(VREF) * 2``

or, rearranged to solve for VREF:

``text(VREF) = text(Current Limit) / 2``

So, for example, if you have a stepper motor rated for 1 A, you can set the current limit to 1 A by setting the reference voltage to 0.5 V.

Note: The coil current can be very different from the power supply current, so you should not use the current measured at the power supply to set the current limit. The appropriate place to put your current meter is in series with one of your stepper motor coils.

Power dissipation considerations

The TB67S581FNG driver IC has a maximum current rating of 2.5 A per coil, but the current sense resistors further limit the maximum current to 2.2 A, and the actual current you can deliver depends on how well you can keep the IC cool. The carrier’s printed circuit board is designed to draw heat out of the IC, but to supply more than approximately 1.5 A per coil, a heat sink or other cooling method is required.

This product can get hot enough to burn you long before the chip overheats. Take care when handling this product and other components connected to it.

Please note that measuring the current draw at the power supply will generally not provide an accurate measure of the coil current. Since the input voltage to the driver can be significantly higher than the coil voltage, the measured current on the power supply can be quite a bit lower than the coil current (the driver and coil basically act like a switching step-down power supply). Also, if the supply voltage is very high compared to what the motor needs to achieve the set current, the duty cycle will be very low, which also leads to significant differences between average and RMS currents. Additionally, please note that the coil current is a function of the set current limit, but it does not necessarily equal the current limit setting. The actual current through each coil changes with each microstep. See the TB67S581FNG datasheet for more information.

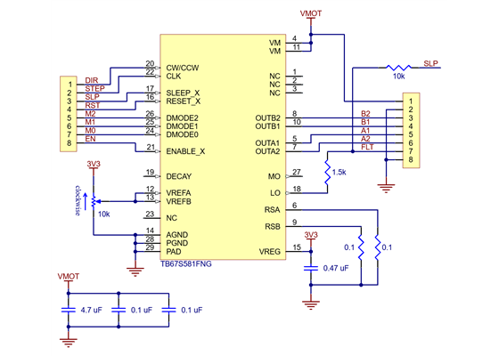
Schematic diagram

Schematic diagram for the TB67S581FNG stepper motor driver carrier.

The current sense resistors (R2 and R3) on the TB67S581FNG carrier are 0.100 Ω.

Key differences between the TB67S581FNG, DRV8825, and A4988

The TB67S581FNG is Toshiba’s version of the TI DRV8825, so it is pin compatible and functionally equivalent to the DRV8825, and we use the same PCB for both carriers. As such, we expect the TB67S581FNG carrier and the DRV8825 carrier to be usable interchangeably.

This carrier can also be used as drop in replacement for the A4988 stepper motor driver carrier in many applications because it shares the same size, pinout, and general control interface. There are a few differences between the two modules that should be noted, however:

TB67S581FNG Stepper Motor Driver Carrier, top view.

A4988 stepper motor driver carrier, Black Edition (shown with original green 50 mΩ current sense resistors).

  • The pin used to supply logic voltage to the A4988 is used as the TB67S581FNG’s FLT output, since the TB67S581FNG does not require a logic supply (and the A4988 does not have a fault output). Note that it is safe to connect the FLT pin directly to a logic supply (there is a 1.5 kΩ resistor between the IC output and the pin to protect it), so the TB67S581FNG module can be used in systems designed for the A4988 that route logic power to this pin.
  • The SLP pin on the TB67S581FNG is not pulled up by default like it is on the A4988, but the carrier board does connect it to the FLT pin through a 10 kΩ resistor. Therefore, systems intended for the A4988 that route logic power to the FLT pin will effectively have a 10 kΩ pull-up on the SLP pin.
  • The current limit potentiometer is in a different location.
  • The relationship between the current limit setting and the reference pin voltage is different.
  • The TB67S581FNG offers 1/32-step microstepping; the A4988 only goes down to 1/16-step.
  • The mode selection pin inputs corresponding to 1/16-step on the A4988 result in 1/32-step microstepping on the TB67S581FNG. For all other microstepping resolutions, the step selection table is the same for both the TB67S581FNG and the A4988.
  • The timing requirements for minimum pulse durations on the STEP pin are different for the two drivers. With the TB67S581FNG, the high and low STEP pulses must each be at least 1.9 us; they can be as short as 1 us when using the A4988.
  • The TB67S581FNG has a higher maximum supply voltage than the A4988 (44 V vs 35 V), which means the TB67S581FNG can be used more safely at higher voltages and is less susceptible to damage from LC voltage spikes.
  • The TB67S581FNG can deliver more current than the A4988 without any additional cooling (based on our full-step tests: 1.5 A per coil for the TB67S581FNG vs 1.2 A per coil for the A4988 Black Edition and 1 A per coil for the original A4988 carrier).
  • The TB67S581FNG uses a different naming convention for the stepper motor outputs, but they are functionally the same as the corresponding pins on the A4988 carrier, so the same connections to both drivers result in the same stepper motor behaviour. On both boards, the first part of the label identifies the coil (so you have coils “A” and “B” on the TB67S581FNG and coils “1” and “2” on the A4988).
  • For those with colour-sensitive applications, note that the TB67S581FNG carrier is purple.

In summary, the TB67S581FNG carrier is similar enough to our A4988 carriers that the minimum connection diagram for the A4988 is a valid alternate way to connect the TB67S581FNG to a microcontroller as well:

Alternative minimal wiring diagram for connecting a microcontroller to a TB67S581FNG Stepper Motor Driver Carrier (full-step mode).


Specifications

Dimensions

Size: 0.6″ × 0.8″
Weight: 1.6 g

General specifications

Minimum operating voltage: 8.2 V
Maximum operating voltage: 44 V
Continuous current per phase: 1.5 A1
Maximum current per phase: 2.2 A2
Minimum logic voltage: 2.5 V3
Maximum logic voltage: 5.25 V3
Microstep resolutions: full, 1/2, 1/4, 1/8, 1/16, and 1/32
Reverse voltage protection?: N
Header pins: not included

Identifying markings

PCB dev codes: md20b
Other PCB markings: blank white box

Notes:

1
Without a heat sink or forced air flow.
2
With sufficient additional cooling.
3
This driver works with 2.5 V to 5.25 V logic. It does not take an external logic power supply.

Resources

File downloads

Recommended links


FAQs

I want to control a 3.9 V, 600 mA bipolar stepper motor, but this driver has a minimum operating voltage above 3.9 V. Can I use this driver without damaging the stepper motor?

Yes. To avoid damaging your stepper motor, you want to avoid exceeding the rated current, which is 600 mA in this instance. All of our stepper motor drivers let you limit the maximum current, so as long as you set the limit below the rated current, you will be within spec for your motor, even if the voltage exceeds the rated voltage. The voltage rating is just the voltage at which each coil draws the rated current, so the coils of your stepper motor will draw 600 mA at 3.9 V. By using a higher voltage along with active current limiting, the current is able to ramp up faster, which lets you achieve higher step rates than you could using the rated voltage.

If you do want to use a lower motor supply voltage for other reasons, consider using our DRV8834 or STSPIN-220 low-voltage stepper motor drivers.

Do I really need to set the current limit on my stepper motor driver before using it, and if so, how do I do it?

Yes, you do! Setting the current limit on your stepper motor driver carrier before connecting your motor is essential to making sure that it runs properly. An appropriate current limit also ensures that your motor is not allowed to draw more current than it or your driver can handle, since that is likely to damage one or both of them.

Setting the current limit on our A4988, DRV8825, DRV8824, DRV8834, DRV8880, STSPINx20, and TB67SxFTG stepper motor driver carriers is done by adjusting the on-board potentiometer. We strongly recommend using a multimeter to measure the VREF voltage while setting the current limit so you can be sure you set it to an appropriate value (just turning the pot randomly until things seem to work is not a good approach). The following video has more details on setting the current limit:

My TB67S581FNG stepper motor driver is overheating, but my power supply shows it’s drawing significantly less than 1.5 A per coil. What gives?

Measuring the current draw at the power supply does not necessarily provide an accurate measure of the coil current. Since the input voltage to the driver can be significantly higher than the coil voltage, the measured current on the power supply can be quite a bit lower than the coil current (the driver and coil basically act like a switching step-down power supply). Also, if the supply voltage is very high compared to what the motor needs to achieve the set current, the duty cycle will be very low, which also leads to significant differences between average and RMS currents: RMS current is what is relevant for power dissipation in the chip but many power supplies won’t show that. You should base your assessment of the coil current on the set current limit or by measuring the actual coil currents.

Please note that while the TB67S581FNG driver IC is rated for up to 2.5 A per coil, the 0.5 W current sense resistors are only rated for 2.2 A, and the chip by itself will overheat at lower currents. We have found that it generally requires a heat sink to deliver more than approximately 1.5 A per coil, but this number depends on factors such as ambient temperature and air flow. For example, sealing three TB67S581FNG driver carriers in close proximity in a small box will cause them to overheat at lower currents than a unit by itself in open air.

How do I connect my stepper motor to a bipolar stepper motor driver?
The answer to this question depends on the type of your stepper motor and how many wires it has. We have an application note that details possible methods for connecting stepper motors to bipolar drivers and controllers and the advantages and disadvantages of each option.

Related Products