DRV8825 Stepper Motor Driver Carrier, High Current (Bulk, No Header Pins)

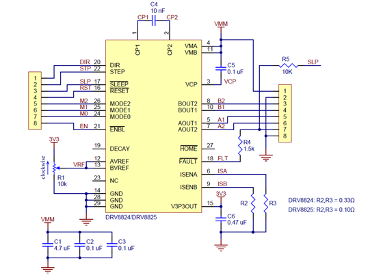
This is a bulk-packaged version of our DRV8825 Stepper Motor Driver Carrier that ships without header pins . Please see that product’s page for more information about the driver.

This is a bulk-packaged version of our DRV8825 Stepper Motor Driver Carrier that ships without header pins. Please see that product’s page for more information about the driver. This version requires a minimum order quantity of five units and is intended for customers interested in higher volumes at lower unit costs. We will manufacture these to order and generally expect orders of up to a few hundred units to ship within a few days.


Description

This is a bulk-packaged version of our DRV8825 Stepper Motor Driver carrier that ships without header pins; we carry compatible 0.1″-pitch 40-pin male header strips that can be purchased separately and broken into smaller pieces for use as needed. Please see the DRV8825 Stepper Motor Driver Carrier product page for more information about the driver.

This bulk-packaged version is intended for customers interested in higher volumes at lower unit costs. We will manufacture these to order, and quantities shown in stock will be limited to 10 units. We generally expect orders of up to a few hundred units to ship within a few days. For larger orders, please contact us for lead time estimates.

Note: Orders of 500 units or more are non-cancelable and non-returnable (NCNR) and must be prepaid.


Specifications

Dimensions

Size: 0.6″ × 0.8″
Weight: 1.6 g

General specifications

Minimum operating voltage: 8.2 V
Maximum operating voltage: 45 V
Continuous current per phase: 1.5 A1
Maximum current per phase: 2.2 A2
Minimum logic voltage: 2.5 V3
Maximum logic voltage: 5.25 V3
Microstep resolutions: full, 1/2, 1/4, 1/8, 1/16, and 1/32
Reverse voltage protection?: N
Bulk packaged?: Y
Header pins soldered?: N4

Identifying markings

PCB dev codes: md20b
Other PCB markings: blank white box

Notes:

1
Without a heat sink or forced air flow.
2
With sufficient additional cooling.
3
This driver works with 2.5 V to 5.25 V logic. It does not take an external logic power supply.
4
No header pins included.

Resources

File downloads

Recommended links


FAQs

I want to control a 3.9 V, 600 mA bipolar stepper motor, but this driver has a minimum operating voltage above 3.9 V. Can I use this driver without damaging the stepper motor?

Yes. To avoid damaging your stepper motor, you want to avoid exceeding the rated current, which is 600 mA in this instance. All of our stepper motor drivers let you limit the maximum current, so as long as you set the limit below the rated current, you will be within spec for your motor, even if the voltage exceeds the rated voltage. The voltage rating is just the voltage at which each coil draws the rated current, so the coils of your stepper motor will draw 600 mA at 3.9 V. By using a higher voltage along with active current limiting, the current is able to ramp up faster, which lets you achieve higher step rates than you could using the rated voltage.

If you do want to use a lower motor supply voltage for other reasons, consider using our DRV8834 or STSPIN-220 low-voltage stepper motor drivers.

Do I really need to set the current limit on my stepper motor driver before using it, and if so, how do I do it?

Yes, you do! Setting the current limit on your stepper motor driver carrier before connecting your motor is essential to making sure that it runs properly. An appropriate current limit also ensures that your motor is not allowed to draw more current than it or your driver can handle, since that is likely to damage one or both of them.

Setting the current limit on our A4988, DRV8825, DRV8824, DRV8834, DRV8880, STSPINx20, and TB67SxFTG stepper motor driver carriers is done by adjusting the on-board potentiometer. We strongly recommend using a multimeter to measure the VREF voltage while setting the current limit so you can be sure you set it to an appropriate value (just turning the pot randomly until things seem to work is not a good approach). The following video has more details on setting the current limit:

My DRV8825 stepper motor driver is overheating, but my power supply shows it’s drawing significantly less than 1.5 A per coil. What gives?

Measuring the current draw at the power supply does not necessarily provide an accurate measure of the coil current. Since the input voltage to the driver can be significantly higher than the coil voltage, the measured current on the power supply can be quite a bit lower than the coil current (the driver and coil basically act like a switching step-down power supply). Also, if the supply voltage is very high compared to what the motor needs to achieve the set current, the duty cycle will be very low, which also leads to significant differences between average and RMS currents: RMS current is what is relevant for power dissipation in the chip but many power supplies won’t show that. You should base your assessment of the coil current on the set current limit or by measuring the actual coil currents.

Please note that while the DRV8825 driver IC is rated for up to 2.5 A per coil, the 0.5 W current sense resistors are only rated for 2.2 A, and the chip by itself will overheat at lower currents. We have found that it generally requires a heat sink to deliver more than approximately 1.5 A per coil, but this number depends on factors such as ambient temperature and air flow. For example, sealing three DRV8825 driver carriers in close proximity in a small box will cause them to overheat at lower currents than a unit by itself in open air.

How do I connect my stepper motor to a bipolar stepper motor driver?
The answer to this question depends on the type of your stepper motor and how many wires it has. We have an application note that details possible methods for connecting stepper motors to bipolar drivers and controllers and the advantages and disadvantages of each option.

Related Products