Pololu Reverse Voltage Protector, 4-75V, 8A

This module protects a connected load from reverse voltages down to -75 V (80 V absolute max). This version does not block reverse current, making it suitable for applications such as battery-powered motor control where delivering energy back into the supply is desirable.

This module protects a connected load from reverse voltages down to -75 V (80 V absolute max). This version does not block reverse current, making it suitable for applications such as battery-powered motor control where delivering energy back into the supply is desirable.

Operating voltage1 Max current Resistance2 Reverse current blocking Size
4 V – 75 V 8 A < 15 mΩ no 0.3″×0.5″

Note 1: Operates down to 3.2 V after startup.
Note 2: MOSFET on resistance.


Description

Overview

Pololu Reverse Voltage Protectors are compact modules that can be inserted between a power supply and its load to protect that load from damage in the case of accidental reversal of power polarity. They operate from 4 V (3.2 V after startup) to 60 V (green PCBs) or 75 V (red PCBs) and provide protection from negative voltages down to -60 V or -75 V, respectively. They are available in different power levels and with or without reverse current blocking:

Function Max
voltage
Max
current
MOSFET on
resistance
Size Price Pololu
Item #
Reverse voltage protection only 75 V 8 A < 15 mΩ 0.3″×0.5″ $3.95 #5358
17 A < 3 mΩ 0.435″×0.7″ $7.95 #5359
60 V 10 A < 10 mΩ 0.3″×0.5″ $3.29 #5380
12 A < 5 mΩ $4.39 #5381
20 A < 3 mΩ 0.435″×0.7″ $5.95 #5386
25 A < 1.5 mΩ $7.95 #5387
Reverse voltage and current protection

(ideal diode)
60 V 10 A < 10 mΩ 0.3″×0.5″ $3.79 #5382
12 A < 5 mΩ $4.95 #5383
20 A < 3 mΩ 0.435″×0.7″ $6.49 #5388
25 A < 1.5 mΩ $8.49 #5389
Ideal diode pair for ORing power 60 V 6 A per channel < 10 mΩ 0.75″×0.775″ $7.95 #5398

The versions without reverse current blocking are suitable for applications such as battery-powered motor control where the ability to deliver energy back into the supply is desirable. The versions with reverse current blocking act as ideal diodes, preventing any current from flowing from the load back into the supply.

75V-max Pololu Reverse Voltage Protectors are available in 17A (left) and 8A (right) versions.

60V-max Pololu Reverse Voltage Protectors are available in 20A/25A (left) and 10A/12A (right) versions.

Size comparison of the Pololu Reverse Voltage Protectors: 75V, 17A (larger red PCB); 60V, 20A/25A (larger green PCB); 75V, 8A (smaller red PCB); and 60V, 10A/12A (smaller green PCB).

Pololu Power ORing Ideal Diode Pair, 4-60V, 6A.

Note: Any voltage on the output will reduce the 75 V maximum rating. For example, if there is a large capacitor charged to 24 V on the ouput, the minimum negative voltage would be -51 V.

Details for item #5358

Pololu Reverse Voltage Protector, 4-75V, 8A, top view.

Pololu Reverse Voltage Protector, 4-75V, 8A, bottom view.

This module uses an AP74502HQ (1MB pdf) reverse voltage protection controller and N-channel MOSFET to provide protection from negative voltages down to -75 V. It operates from 4 V (3.2V after startup) to 75 V (80 V absolute max) and has a VIN path impedance of approximately 15 mΩ when the MOSFET is on (i.e. when power is connected with the proper polarity), enabling currents up to around 8 A continuous (and up to around 15 A for a few seconds). This version does not block reverse current, making it suitable for applications such as battery-powered motor control where delivering energy back into the supply is desirable.

Operating voltage Max current MOSFET on resistance Reverse current blocking Size
4 V – 75 V* 8 A < 15 mΩ no 0.3″×0.5″
* Operates down to 3.2 V after startup.

Connections

Pinout of the Pololu Reverse Voltage Protector, 4-75V, 8A.

Supply power and ground connect to the VIN and GND side of the board, and the VOUT and GND pins connect to the load. If the supply is connected correctly, with its positive voltage on VIN, the power will pass through the board to VOUT. If the supply is connected incorrectly, with the positive voltage on GND, supply power will not pass through to the output, and any connected load will be protected from the reversed supply voltage.

The input and output slots can accommodate a variety of connectors, including 5mm-pitch terminal blocks, 3.5mm-pitch terminal blocks, 0.2″-pitch headers, and 0.1″-pitch headers.

Examples of various connectors that can be used with the Pololu Reverse Voltage Protector, 4-75V, 8A (from left to right: 5mm terminal blocks, 3.5mm terminal blocks, 0.1″ headers).

The following pictures show examples with the identically sized 60V-max 10A/12A Pololu reverse voltage protectors, which have green PCBs:

Pololu 10A/12A Reverse Voltage Protector soldered to a pair of two-pin, 5mm-pitch screw terminal blocks (not included).

Pololu 10A/12A Reverse Voltage Protector soldered with 0.1″ male headers (not included) for use in a breadboard.

Optional TVS diode mounting location

There are pads for adding an optional SMB-size transient voltage suppressor (TVS) across VIN and GND on the bottom side of the board:

There are pads for adding an optional SMB-size transient voltage suppressor (TVS) across VIN and GND on the bottom of the Pololu Reverse Voltage Protector, 4-75V, 8A.

We can manufacture these with the TVS diode of your choice for custom high-volume orders (typically at least a few hundred pieces). If you are interested in such a customisation, please contact us for a quote.

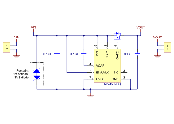
Schematic

Schematic diagram of the 75V Pololu Reverse Voltage Protectors (red PCBs).


Specifications

Dimensions

Size: 0.3″ × 0.5″ × 0.08″
Weight: 0.2 g

General specifications

Minimum operating voltage: 4 V1
Maximum operating voltage: 75 V2
Maximum current: 8 A
Reverse current blocking: N
Version: 75V, ​8A

Identifying markings

PCB dev codes: rvp03a
Other PCB markings: 0J4045

Notes:

1
Can operate down to 3.2V after startup.
2
80 V absolute max.

Resources

Related Products