DRV8434 Stepper Motor Driver Carrier

This breakout board for TI’s DRV8434 microstepping bipolar stepper motor driver offers microstepping down to 1/256-step and operates from 4.5 V to 48 V. It can deliver up to approximately 1.2 A continuous per phase without a heat sink or forced air flow (2 A peak).


Description

Overview

DRV8434/DRV8434A Stepper Motor Driver Carrier, bottom view with dimensions.

This product is a carrier board or breakout board for the DRV8434 stepper motor driver from Texas Instruments (TI); we therefore recommend careful reading of the DRV8434 datasheet before using this product. This stepper motor driver lets you control one bipolar stepper motor at up to approximately 1.2 A continuous per phase without a heat sink or forced air flow (see the Power dissipation considerations section below for more information).

There are several different versions of DRV8434x carriers, and the following comparison table shows their key differences:


DRV8434

DRV8434A

DRV8434S
(Potentiometer for
Max. Current Limit)

DRV8434S
(2A Max. Current
Limit)
Configuration: I/O pins SPI
Control interface: STEP and DIR pins STEP and DIR pins or SPI
Stall detection:
Current limit: Potentiometer
setting (0–2 A)
Potentiometer setting
for max. (0–2 A),
scaled with SPI
setting (%)
2 A fixed max.,
scaled with SPI
setting (%)
Decay modes available: 6 1 8
Available versions:

Features

  • 4.5 V to 48 V supply voltage range (note: these are not recommended for use with 48V batteries, which can be well above nominal when fully charged)
  • Can deliver up to 1.2 A continuous per phase without additional cooling (2 A peak)
  • Built-in regulator (no external logic voltage supply needed)
  • Can interface directly with 1.8 V, 3.3 V and 5 V systems
  • Simple step and direction control interface
  • Eleven different step resolutions: full-step with 100% current, full-step with 70% current, non-circular 1/2-step, 1/2-step, 1/4-step, 1/8-step, 1/16-step, 1/32-step, 1/64-step, 1/128-step, 1/256-step
  • Adjustable current control lets you set the maximum current output, which lets you use voltages above your stepper motor’s rated voltage to achieve higher step rates
  • Six decay modes including two smart tune current regulation modes that help you achieve smooth steps without manual tuning
  • Over-temperature thermal shutdown, over-current protection, open load detection, under-voltage lockout, and charge pump over-voltage protection
  • Driver IC integrates spread spectrum clocking of its internal oscillator and charge pump for reduced EMI
  • 4-layer, 2 oz copper PCB for improved heat dissipation
  • Exposed solderable ground pad below the driver IC on the bottom of the PCB
  • Module size, pinout, and interface match those of our A4988 stepper motor driver carriers in most respects

This product ships with all surface-mount components—including the DRV8434 driver IC—installed as shown in the product picture.

We also have a variety of other stepper motor driver options in this same form factor with different operating profiles and features.

Some unipolar stepper motors (e.g. those with six or eight leads) can be controlled by this driver as bipolar stepper motors. For more information, please see the frequently asked questions. Unipolar motors with five leads cannot be used with this driver.

Included hardware

The DRV8434 stepper motor driver carrier ships with one 1×16-pin breakaway 0.1″ male header. The headers can be soldered in for use with solderless breadboards or 0.1″ female connectors. You can also solder your motor leads and other connections directly to the board. For a version of this carrier with header pins already installed, see item #3763.

DRV8434 Stepper Motor Driver Carrier with included headers.

DRV8434/DRV8434A Stepper Motor Driver Carrier with included header pins soldered.

Using the driver

Minimal wiring diagram for connecting a microcontroller to a DRV8434 stepper motor driver carrier (1/128-step mode, smart tune dynamic decay mode).

Power connections

The driver requires a motor supply voltage of 4.5 V to 48 V to be connected across VIN and GND. This supply should be capable of delivering the expected stepper motor current. Note that supply voltages below 6 V limit the maximum settable current limit; see the Current limiting section for more details.

Motor connections

Four, six, and eight-wire stepper motors can be driven by the DRV8434 if they are properly connected; a FAQ answer explains the proper wirings in detail.

Warning: Connecting or disconnecting a stepper motor while the driver is powered can destroy the driver. (More generally, rewiring anything while it is powered is asking for trouble.)

Step (and microstep) size

Stepper motors typically have a step size specification (e.g. 1.8° or 200 steps per revolution), which applies to full steps. A microstepping driver such as the DRV8434 allows higher resolutions by allowing intermediate step locations, which are achieved by energizing the coils with intermediate current levels. For instance, driving a motor in quarter-step mode will give the 200-step-per-revolution motor 800 microsteps per revolution by using four different current levels.

The resolution (step size) selector inputs (M0 and M1) enable selection from the eleven step resolutions according to the table below. M0 is a tri-level pin and M1 is a quad-level pin; note that the voltage on these pins must be greater than 2.7 V for them to register as logic high. The driver defaults to 1/128 step mode. For the microstep modes to function correctly, the current limit must be set low enough (see below) so that current limiting gets engaged. Otherwise, the intermediate current levels will not be correctly maintained, and the motor will skip microsteps.

M0 M1 Microstep Resolution
Low Low Full step with 100% current
Low 330kΩ to GND Full step with 71% current
High Low Non-circular 1/2 step
Hi-Z Low 1/2 step
Low High 1/4 step
High High 1/8 step
Hi-Z High 1/16 step
Low Hi-Z 1/32 step
Hi-Z 330kΩ to GND 1/64 step
Hi-Z Hi-Z 1/128 step
High Hi-Z 1/256 step

Control inputs and status outputs

The rising edge of each pulse to the STEP input corresponds to one microstep of the stepper motor in the direction selected by the DIR pin. These inputs are both pulled low by default. If you just want rotation in a single direction, you can leave DIR disconnected.

The decay inputs (DECAY0 and DECAY1) allow for selection from six current decay modes according to the table below. Both pins are tri-level pins; note that the voltage on these pins must be greater than 2.7 V for them to register as logic high. The driver defaults to smart tune dynamic decay mode. The TOFF pin is used to set the fixed off time for all modes except smart tune ripple control mode, where it instead sets the allowed ripple current. See the datasheet for more details.

DECAY0 DECAY1 Decay Mode for increasing steps Decay Mode for decreasing steps
x Hi-Z Smart tune dynamic decay Smart tune dynamic decay
Low Low Smart tune dynamic decay Smart tune dynamic decay
Low High Smart tune ripple control Smart tune ripple control
High Low Mixed decay: 30% fast Mixed decay: 30% fast
High High Slow decay Mixed decay: 30%fast
Hi-Z Low Mixed decay: 60% fast Mixed decay: 60% fast
Hi-Z High Slow decay Slow decay

The chip has two different inputs for controlling its power states: SLEEP and ENABLE. For details about these power states, see the datasheet. SLEEP (SLP) is internally pulled-low which by default prevents the driver from operating; this pin must be high to enable the driver (it can be connected directly to a logic “high” voltage between 1.8 V and 5 V, or it can be dynamically controlled by connecting it to a digital output of an MCU). A 20 μs pulse on the SLEEP pin clears latched faults without putting the driver to sleep. The default state of the ENABLE (EN) pin is to enable the driver. ENABLE is also used to select whether the overcurrent protection and thermal shutdown operate in latched shutdown or automatic retry mode. See the datasheet for more details.

Schematic of nSLEEP and nFAULT pins on DRV8434/DRV8434A carriers.

The DRV8434 also features an open-drain FAULT output that drives low whenever the driver detects an under-voltage, over-current, open load, stall detection, or thermal shutdown fault. The carrier board connects this pin to the SLEEP pin through a 10 kΩ resistor that acts as a FAULT pull-up whenever SLEEP is externally held high, so no external pull-up is necessary on the FAULT pin. Note that the carrier includes a 1.5 kΩ protection resistor in series with the FAULT pin that makes it is safe to connect this pin directly to a logic voltage supply, as might happen if you use this board in a system designed for the pin-compatible A4988 carrier. In such a system, the 10 kΩ resistor between SLEEP and FAULT would then act as a pull-up for SLEEP, making the DRV8434 carrier more of a direct replacement for the A4988 in such systems (the A4988 has an internal pull-up on its SLEEP pin).

Current limiting

To achieve high step rates, the motor supply is typically higher than would be permissible without active current limiting. For instance, a typical stepper motor might have a maximum current rating of 1 A with a 5 Ω coil resistance, which would indicate a maximum motor supply of 5 V. Using such a motor with 9 V would allow higher step rates, but the current must actively be limited to under 1 A to prevent damage to the motor.

The DRV8434 supports such active current limiting, and the trimmer potentiometer on the board can be used to set the current limit. You will typically want to set the driver’s current limit to be at or below the current rating of your stepper motor. One way to set the current limit is to put the driver into full-step 100% current mode and to measure the current running through a single motor coil without clocking the STEP input.

Another way to set the current limit is to measure the VREF voltage and calculate the resulting current limit. The VREF pin voltage is accessible via a small hole that is circled on the bottom silkscreen of the circuit board. The current limit in amps relates to the reference voltage in volts as follows:

``text(Current Limit) = text(VREF) / 1.32``

or, rearranged to solve for VREF:

``text(VREF) = text(Current Limit) * 1.32``

So, the current limit in amps (A) is equal to VREF voltage in volts (V) divided by 1.32, and if you have a stepper motor rated for 1 A, for example, you can set the current limit to about 1 A by setting the reference voltage to about 1.32 V.

For input voltages below 6 V the DRV8434’s internally regulated logic voltage VDVDD linearly drops from 5 V with a 6 V input to around 4.35 V with a 4.5 V input. VDVDD supplies the potentiometer circuit used to set the driver’s current limit, so using supply voltages below 6 V reduces the maximum current limit setting possible with the onboard potentiometer. With an input of 4.5 V the maximum settable current limit is 1.75 A.

Note: The coil current can be very different from the power supply current, so you should not use the current measured at the power supply to set the current limit. The appropriate place to put your current meter is in series with one of your stepper motor coils. If the driver is in full-step 100% current or full-step 71% current modes, both coils will always be on and limited to 100% or 71% of the current limit setting, respectively. If your driver is in one of the microstepping modes, the current through the coils will change with each step, ranging from 0% to 100% of the set limit. See the DRV8434 datasheet for more information.

Power dissipation considerations

The DRV8434 carrier has a maximum current rating of 2 A per coil, but the actual current you can deliver depends on how well you can keep the IC cool. The carrier’s printed circuit board is designed to draw heat out of the IC, but to supply more than approximately 1.2 A per coil, a heat sink or other cooling method is required.

This product can get hot enough to burn you long before the chip overheats. Take care when handling this product and other components connected to it.

Please note that measuring the current draw at the power supply will generally not provide an accurate measure of the coil current. Since the input voltage to the driver can be significantly higher than the coil voltage, the measured current on the power supply can be quite a bit lower than the coil current (the driver and coil basically act like a switching step-down power supply). Also, if the supply voltage is very high compared to what the motor needs to achieve the set current, the duty cycle will be very low, which also leads to significant differences between average and RMS currents. Additionally, please note that the coil current is a function of the set current limit, but it does not necessarily equal the current limit setting as the actual current through each coil changes with each microstep.

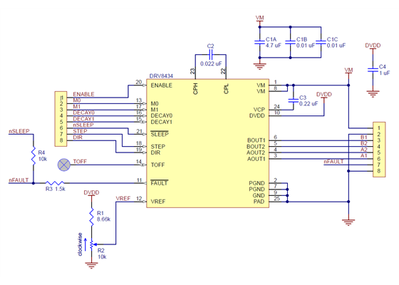
Schematic diagram

Schematic diagram of the DRV8434 Stepper Motor Driver Carrier.

This schematic is also available as a downloadable pdf (93k pdf).

Key differences between the DRV8434 and A4988

The DRV8434 carrier was designed to be as similar to our A4988 stepper motor driver carriers as possible, and it can be used as a drop-in replacement for the A4988 carrier in many applications because it shares the same size, pinout, and general control interface. There are a few differences between the two modules that should be noted, however:

DRV8434 Stepper Motor Driver Carrier (top view).

A4988 stepper motor driver carrier, Black Edition (shown with original green 50 mΩ current sense resistors).

  • The pin used to supply logic voltage to the A4988 is used as the DRV8434 FAULT output, since the DRV8434 does not require a logic supply (and the A4988 does not have a fault output). Note that it is safe to connect the FAULT pin directly to a logic supply (there is a 1.5k resistor between the IC output and the pin to protect it), so the DRV8434 module can be used in systems designed for the A4988 that route logic power to this pin.
  • The SLEEP pin on the DRV8434 is not pulled up by default like it is on the A4988, but the carrier board does connect it to the FAULT pin through a 10k resistor. Therefore, systems intended for the A4988 that route logic power to the FAULT pin will effectively have a 10k pull-up on the SLEEP pin.
  • The DRV8434 has one extra pin (TOFF) located on the bottom edge of the board. Installing a header pin in this location could prevent the carrier from fitting into sockets or boards designed for the A4988.
  • The current limit potentiometer is in a different location.
  • The relationship between the current limit setting and the reference pin voltage is different.
  • The DRV8434 offers several microstep modes that the A4988 does not.
  • The DRV8434 only has two pins for setting its microstep mode; the A4988 has three, and the step selection table differs between the DRV8434 and A4988. On the DRV8434, the M0 and M1 pins must be left in a floating (high-impedance) state or connected through a 330kΩ to ground to select some of the microstepping modes. The default microstepping mode on the DRV8434 carrier is 1/128-step while the default microstepping mode on the A4988 carrier is full-step.
  • The DRV8434 has no RESET input, but a pulse on its SLEEP pin can be used to reset latched faults.
  • The ENABLE pin on the DRV8434 enables the driver when floating or high and the driver is enabled by default. On the A4988 the ENABLE pin enables the driver when low and is pulled down by the carrier.
  • The DRV8434 allows you to select one of six decay modes rather than just using mixed decay like on our A4988 carriers.
  • The DRV8434 has a lower minimum supply voltage than the A4988 (4.5 V vs 8.2 V) and a higher maximum supply voltage (48 V vs 35 V), which means the DRV8434 can be used in a wider range of systems, is safer for using higher voltages, and is less susceptible to damage from LC voltage spikes.
  • The DRV8434 uses a different naming convention for the stepper motor outputs. On both boards, the first part of the label identifies the coil (so you have coils “A” and “B” on the DRV8434 and coils “1” and “2” on the A4988). Additionally, the two pairs of motor output pins are swapped, so if a motor is connected to both drivers with its wires in the same order top to bottom, it will turn one way for the DRV8434 and the other for the A4988.

In summary, the DRV8434 carrier is similar enough to our A4988 carriers that the minimum connection diagram for the A4988 is a valid alternate way to connect the DRV8434 to a microcontroller as well:

Alternative minimal wiring diagram for connecting a microcontroller to a DRV8434 stepper motor driver carrier (1/128-step mode, smart tune dynamic decay mode).


Specifications

Dimensions

Size: 0.6″ × 0.8″
Weight: 1.3 g1

General specifications

Minimum operating voltage: 4.5 V2
Maximum operating voltage: 48 V3
Continuous current per phase: 1.2 A4
Maximum current per phase: 2 A5
Minimum logic voltage: 1.8 V6
Maximum logic voltage: 5.5 V7
Microstep resolutions: full with 100% current, full with 70% current, non-circular 1/2, 1/2, 1/4, 1/8, 1/16, 1/32, 1/64, 1/128, 1/256
Current limit control: potentiometer
Reverse voltage protection?: N
Header pins soldered?: N

Identifying markings

PCB dev codes: md43a
Other PCB markings: 0J13721

Notes:

1
Without included optional headers.
2
Inputs below 6 V reduce the maximum settable current limit. With 4.5 V in the maximum settable limit is 1.75 A.
3
Not intended for use with 48V batteries, which can be well above nominal when fully charged.
4
Without a heat sink or forced air flow.
5
With sufficient additional cooling.
6
Logic high threshold varies for two-state, tri-state, and quad-state pins. See datasheet for details.
7
Absolute maximum voltage on any input is 5.75 V.

Resources

File downloads

Recommended links


FAQs

I want to control a 3.9 V, 600 mA bipolar stepper motor, but this driver has a minimum operating voltage above 3.9 V. Can I use this driver without damaging the stepper motor?

Yes. To avoid damaging your stepper motor, you want to avoid exceeding the rated current, which is 600 mA in this instance. All of our stepper motor drivers let you limit the maximum current, so as long as you set the limit below the rated current, you will be within spec for your motor, even if the voltage exceeds the rated voltage. The voltage rating is just the voltage at which each coil draws the rated current, so the coils of your stepper motor will draw 600 mA at 3.9 V. By using a higher voltage along with active current limiting, the current is able to ramp up faster, which lets you achieve higher step rates than you could using the rated voltage.

If you do want to use a lower motor supply voltage for other reasons, consider using our DRV8834 or STSPIN-220 low-voltage stepper motor drivers.

Do I really need to set the current limit on my stepper motor driver before using it, and if so, how do I do it?

Yes, you do! Setting the current limit on your stepper motor driver carrier is essential to making sure that it runs properly. An appropriate current limit also ensures that your motor is not allowed to draw more current than it or your driver can handle, since that is likely to damage one or both of them.

For the DRV8434A Stepper Motor Driver Carrier the current limit is set by adjusting the board’s potentiometer. We strongly recommend using a multimeter to measure the VREF voltage while setting the current limit so you can be sure you set it to an appropriate value (just turning the pot randomly until things seem to work is not a good approach). The following video has more details on setting the current limit:

Setting the current limit on the DRV8434S SPI Stepper Motor Driver Carrier, 2A Max. Current Limit is done through its SPI interface (this is very different from most of our other stepper motor driver carriers, which have their current limits set through their on-board potentiometers). The DRV8434S SPI Stepper Motor Driver Carrier, 2A Max defaults to its maximum possible current limit setting on start-up, which is much more current than the board can safely deliver, so you will need to set the current limit to an appropriate value for your stepper motor before enabling the driver outputs to prevent damage to the board. This is done by adjusting the TRQ_DAC bits in the CTRL1 register. The DRV8434S datasheet has more information on how to set the current limit through the SPI interface, and our Arduino library includes example sketches showing how to implement this in software.

For the DRV8434S SPI Stepper Motor Driver Carrier, Potentiometer for Max Current Limit, the current limit can be adjusted through both the onboard potentiometer and SPI. If the TRQ_DAC scaling factor at its left at its default of 100%, the potentiometer can be used alone to set the current limit, like with the DRV8434A. Otherwise, the TRQ_DAC value set through SPI is used to further scale the current limit set with the potentiometer.

My stepper motor driver is overheating, but my power supply shows it’s drawing significantly less than the continuous current rating listed on the product page. What gives?
Measuring the current draw at the power supply does not necessarily provide an accurate measure of the coil current. Since the input voltage to the driver can be significantly higher than the coil voltage, the measured current on the power supply can be quite a bit lower than the coil current (the driver and coil basically act like a switching step-down power supply). Also, if the supply voltage is very high compared to what the motor needs to achieve the set current, the duty cycle will be very low, which also leads to significant differences between average and RMS currents: RMS current is what is relevant for power dissipation in the chip but many power supplies won’t show that. You should base your assessment of the coil current on the set current limit or by measuring the actual coil currents.
How do I connect my stepper motor to the DRV8434x stepper motor driver carrier?

The answer to this question depends on the type of stepper motor you have. When working with stepper motors, you will typically encounter two types: unipolar stepper motors and bipolar stepper motors. Unipolar motors have two windings per phase, allowing the magnetic field to be reversed without having to reverse the direction of current in a coil, which makes unipolar motors easier to control than bipolar stepper motors. The drawback is that only half of the phase is carrying current at any given time, which decreases the torque you can get out of the stepper motor. However, if you have the appropriate control circuitry, you can increase the stepper motor torque by using the unipolar stepper motor as a bipolar stepper motor (note: this is only possible with 6- or 8-lead unipolar stepper motors, not with 5-lead unipolar stepper motors). Unipolar stepper motors typically have five, six, or eight leads.

Bipolar steppers have a single coil per phase and require more complicated control circuitry (typically an H-bridge for each phase). The DRV8434x drivers have the circuitry necessary to control a bipolar stepper motor. Bipolar stepper motors typically have four leads, two for each coil.

Two-phase bipolar stepper motor with four leads.

The above diagram shows a standard bipolar stepper motor. To control this with the DRV8434x, connect stepper leads A and C to board outputs A1 and A2, respectively, and stepper leads B and D to board outputs B1 and B2, respectively. Note that if you happen to swap which way the wires are connected for any coil, the stepper motor will turn in the opposite direction, and if you happen to pair up wires from different coils, the motor should be noticeably erratic when you try to step it, if it even moves at all. See the DRV8434x datasheet for more information.

If you have a six-lead unipolar stepper motor as shown in the diagram below:

Two-phase unipolar stepper motor with six leads.

you can connect it to the DRV8434x as a bipolar stepper motor by making the bipolar connections described in the section above and leaving stepper leads A’ and B’ disconnected. These leads are centre taps to the two coils and are not used for bipolar operation.

If you have an eight-lead unipolar stepper motor as shown in the diagram below:

Two-phase unipolar stepper motor with eight leads.

you have several connection options. An eight-lead unipolar stepper motor has two coils per phase, and it gives you access to all of the coil leads (in a six-lead unipolar motor, lead A’ is internally connected to C’ and lead B’ is internally connected to D’). When operating this as a bipolar stepper, you have the option of using the two coils for each phase in parallel or in series. When using them in parallel, you decrease coil inductance, which can lead to increased performance if you have the ability to deliver more current. However, since the DRV8434x actively limits the output current per phase, you will only get half the phase current flowing through each of the two parallel coils. When using them in series, it’s like having a single coil per phase (like in four-lead bipolar steppers or six-lead unipolar steppers used as bipolar steppers). We recommend you use a series connection.

To connect the phase coils in parallel, connect stepper leads A and C’ to board output A1, stepper leads A’ and C to board output A2, stepper leads B and D’ to board output B1, and stepper leads B’ and D to board output B2.

To connect the phase coils in series, connect stepper lead A’ to C’ and stepper lead B’ to D’. Stepper leads A, C, B, and D should be connected to the stepper motor driver as normal for a bipolar stepper motor (see the bipolar stepper connections above).

Related Products