Pololu Basic SPDT Relay Carrier for "Sugar Cube" Relays with JST SH-Style Top-Entry Connector

This basic relay carrier board makes it easy to incorporate a single-pole, double-throw (SPDT) “sugar cube”-style power relay into your electronics project.

This basic relay carrier board makes it easy to incorporate a single-pole, double-throw (SPDT) “sugar cube”-style power relay into your electronics project. An integrated MOSFET allows the relay to be controlled with a low-current digital input, and a pair of indicator LEDs show when the relay is activated. The three control pins are accessible via a top-entry JST SH-style connector that works with our selection of 3-pin JST SH-style cables, and the switch pins are available for use with 5mm-pitch terminal blocks or 0.2″-spaced pins. Note: Relay not included.


Description

Overview

The Pololu basic relay carrier modules make it easy to control electrically isolated, single-pole, double-throw (SPDT) switches from low-voltage, low-current control signals. The modules are available in single-channel and dual-channel versions with 5 V or 12 V power relays—Omron G5LE-14-DC5 and G5LE-14-DC12 (1MB pdf), respectively—and with a variety of connector and assembly options.

The following table lists the available Pololu basic SPDT relay carrier options:

Chan­nels Board size Mounting
holes
DC
power
jack
option
Relay
coil
voltage
Coil
resist­ance
Active
current
at rated
voltage
Connector and assembly options Item # Price

Single-relay
1 1.15″ × 1.0″ 4× 0.086″
(#2 or M2)
no 5 V 63 Ω 80 mA • with JST SH-style connector, assembled 5662 $7.95
• with 0.1″ headers, assembled 2480 $7.95
• with 0.1″ headers, partial kit 2481 $6.95
12 V 360 Ω 34 mA • with JST SH-style connector, assembled 5663 $7.95
• with 0.1″ headers, assembled 2482 $7.95
• with 0.1″ headers, partial kit 2483 $6.95
N/A N/A N/A • carrier board with JST SH-style connector only (no relay) 5664 $3.95
• carrier board only (no relay or connectors) 2479 $3.95

Dual-relay
2 1.5″ × 1.8″ 4× 0.125″
(#4 or M3)
yes 5 V 63 Ω 80 mA • with JST SH-style connector, assembled 5665 $14.95
• with 0.1″ headers, assembled 2485 $14.95
• with 0.1″ headers, partial kit 2486 $13.49
12 V 360 Ω 34 mA • with JST SH-style connector, assembled 5666 $14.95
• with 0.1″ headers, assembled 2487 $14.95
• with 0.1″ headers, partial kit 2488 $13.49
N/A N/A N/A • carrier board with JST SH-style connector only (no relays) 5667 $7.49
• carrier board only (no relays or connectors) 2484 $6.95

Alternatives available with variations in these parameter(s): channels voltage style Select variant…

Details for item #5664

Pololu Basic SPDT Relay Carrier for “Sugar Cube” Relays with JST SH-Style Top-Entry Connector.

Top view of the Pololu Basic SPDT Relay Carrier for “Sugar Cube” Relays with JST SH-Style Top-Entry Connector.

Bottom view of the Pololu Basic SPDT Relay Carrier for “Sugar Cube” Relays with JST SH-Style Top-Entry Connector.

This carrier version is just the PCB assembled with all of its surface mount components, including a MOSFET for controlling the relay, indicator LEDs, a flyback diode, and a top-entry, 3-pin JST SH-style connector for the control connections. This control connector works with our 3-pin JST SH-style cables (cable not included).

Pololu Basic SPDT Relay Carrier for “Sugar Cube” Relays with JST SH-Style Top-Entry Connector (JST SH cable not included).

JST SH-Style 3-Pin Cables
Pins Terminations Length Item # Price
3 double-sided
(female-female)
10 cm (4″) #5513 $1.80
16 cm (6.3″) #5514 $1.95
25 cm (10″) #5515 $2.18
40 cm (16″) #5516 $2.55
63 cm (25″) #5517 $3.12
single-sided
(female-unterminated)
12 cm (4.5″) #5510 $1.11
30 cm (12″) #5511 $1.56
75 cm (30″) #5512 $2.68

Note: This product does not include a relay or connectors for the switch pins. The board works with single-pole, double-throw (SPDT) power relays that have the common “sugar cube” pinout and footprint. Versions with relays included are also available (see the selection table near the top of this page).

Dimensions (in mm) of “sugar cube” relay footprint on the Pololu basic SPDT relay carrier.

Advantages over similar products

  • Compact layout
  • Two LEDs to indicate coil actuation
  • Zener diode for fast current decay on relay coil
  • Specification of electrical routing clearance/creepage rules on relay switch nodes

Using the relay module

Pinout of the Pololu Basic SPDT Relay Carrier for “Sugar Cube” Relays with JST SH-Style Top-Entry Connector (JST SH cable not included).

Pololu Basic SPDT Relay Carrier for “Sugar Cube” Relays with JST SH-Style Top-Entry Connector, bottom view with basic dimensions and a US quarter for size reference.

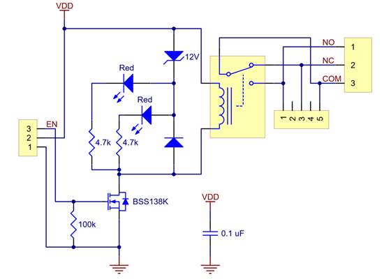
The switch portion of the relay (NO, NC, and COM) is accessible on one side of the board via larger holes that work with 5mm-pitch terminal blocks or smaller holes that work with 0.2″ headers. The control pins (EN, VDD, GND) are routed to the 3-pin JST SH-style connector on the other side of the board. The relay coil is powered by supplying the relay’s rated coil voltage across the VDD and GND pins, and it is activated by a digital high (2.5 V to 20 V) control signal on the EN pin. The control signal is fed directly to a BSS138K N-channel MOSFET, which in turn actuates the relay coil when the control voltage exceeds approximately 2.5 V, up to a maximum of 20 V (see BSS138K datasheet (517k pdf) for details). Red LEDs on either side of the relay light up when the relay coil is active. The carrier board has four mounting holes that work with #2 or M2 screws.

The relay switch terminals COM (common), NO (normally open), and NC (normally closed) are routed on the PCB with a minimum clearance/creepage of 60 mil (1.5 mm) from other copper. The copper traces are designed to be at least 45 mil (1.1 mm) from the board edges, though manufacturing variations in the board edges can make those distances slightly lower.

In most applications, the current and voltage ratings for the module will match the ratings of the relay used. Maximum current, maximum voltage, and life expectancy are interdependent; we therefore recommend careful examination of your relay’s datasheet.

Warning: This product is not designed to or certified for any particular high-voltage safety standard. Working with voltages above 30 V can be extremely dangerous and should only be attempted by qualified individuals with appropriate equipment and protective gear.

Schematic diagram

Schematic diagram for the Pololu basic SPDT relay carriers.

This schematic is also available as a downloadable pdf (119k pdf).


Specifications

Dimensions

Size: 1″ × 1.15″ × 0.23″
Weight: 2.5 g

General specifications

Channels: 1
Voltage: 5 V1
Voltage: 12 V1
Style: carrier board with JST SH-style connector only (relays NOT included)

Identifying markings

PCB dev codes: rly01b
Other PCB markings: 0J15858

Notes:

1
Will work with 5V and 12V relays.

Resources

Related Products