ACS37030LLZATR-065B3 Current Sensor Large Carrier -65A to +65A, 3.3V

This is the large version of a simple carrier for Allegro’s ACS37030LLZATR-065B3 electrically isolated current sensor that uses two signal paths—Hall effect and inductive coil—to capture both low-frequency and high-frequency information.

This is the large version of a simple carrier for Allegro’s ACS37030LLZATR-065B3 electrically isolated current sensor that uses two signal paths—Hall effect and inductive coil—to capture both low-frequency and high-frequency information. This allows for a DC through 5 MHz bandwidth and typical response times of 40 ns.

Part Suffix Range Supply Voltage Sensitivity Zero Point Size PCB layers
065B3 ±65 A (bidirectional) 3 V to 3.6 V 20.3 mV/A 1.65 V 1.4″×1.2″ 6

Description

Overview

ACS37030 Current Sensor Compact Carriers (top) and Large Carrier (bottom) size comparison.

We are offering these breakout boards with support from Allegro Microsystems as an easy way to use or evaluate their ACS37030 DC to 5 MHz bandwidth, galvanically isolated, high-accuracy current sensors with reference output; we therefore recommend careful reading of the ACS37030 datasheet before using this product. The following list details some of the sensor’s key features:

  • Electrically isolated current path allows the sensor to be inserted anywhere along the current path and to be used in applications that require electrical isolation.
  • High bandwidth (DC to 5 MHz) analogue voltage output proportional to the current.
  • 40 ns typical response time.
  • Two current signal paths:
    • Hall effect-based sensor for capturing DC and low-frequency current information
    • Inductive coil for capturing high-frequency current information.
  • 0.7 mΩ (LZ package) or 0.9 mΩ (MY package) primary current path resistance in the sensor IC, and the PCB is made with 2-layer (compact versions) or 6-layer (large versions) 2-oz copper, so very little power is lost in the module.
  • Differential Hall sensing rejects common-mode fields, so the orientation of the sensor relative to uniform external magnetic fields (e.g. the Earth’s magnetic field) has less effect on the measurement.
  • Output is not ratiometric (i.e. the zero point and sensitivity are independent of the actual supply voltage), which provides immunity from noisy supplies.
  • VREF output for pseudo-differential signalling in noisy application environments.
  • Integrated digital temperature compensation circuitry allows improved accuracy over the full operating temperature range.
  • Automotive-grade operating temperature range of -40°C to 150°C.
  • Carrier boards, available in compact and large sizes, offer a variety of ways to insert it into the current path along with 0.1″-pitch (breadboard-compatible) power, ground, and output pins.
  • ACS37030MY ICs have a higher isolation rating and creepage/clearance distance than the ACS37030LZ ICs and are on PCBs with routed slots for maximum benefit from that higher creepage.
  • ACS37030MY carriers have optional connection points for convenient 4-wire measurement of the IC current path resistance.

The connection points are labelled on the silkscreen, which is on the bottom side of the compact versions and on both sides of the large versions. The bottom silkscreen also shows the direction that is interpreted as positive current flow via the +i arrow.

The following table lists the available ACS37030 carrier options:

Pololu
Item #
Part Suffix Isolation
Rating 1
Current
Range
Sensitivity
(mV/A)
Size PCB
Details
Min PCB
Creepage 2
Price

ACS37030LZ
Compact Carrier
#5230 020B3 840 VRMS ±20 A 66 0.7″×0.8″ 2 layers,
2-oz copper
4.1 mm $11.95
#5231 040B3 ±40 A 33
#5232 065B3 ±65 A 20.3

ACS37030MY
Compact Carrier
#5694 025B3 1000 VRMS ±25 A 52.8 0.8″×1.1″ 2 layers,
2-oz copper
11.7 mm $12.95
#5695 040B3 ±40 A 33
#5696 065B3 ±65 A 20.3

ACS37030LZ
Large Carrier
#5234 040B3 840 VRMS ±40 A 33 1.4″×1.2″ 6 layers,
2-oz copper
4.1 mm $14.95
#5235 065B3 ±65 A 20.3
Note 1: IC component rating per manufacturer datasheet.
Note 2: Minimum creepage along PCB surface based on layout design only. Other creepage distances, e.g. along the body of the component, may be lower.

Alternatives available with variations in these parameter(s): current range size Select variant…

Details for item #5235

ACS37030LLZATR-065B3 Current Sensor Large Carrier -65A to +65A, 3.3V, bottom view.

ACS37030LLZ Current Sensor Large Carrier. (1)

This large carrier features the ACS37030LLZATR-065B3, which is intended for nominal 3.3 V operation and is designed for bidirectional input current from -65 A to +65 A. This version can be visually distinguished from the other versions by the “65” printed on the bottom side, as shown in the left picture above.

Part Suffix Range Supply Voltage Sensitivity Zero Point Size PCB layers
065B3 ±65 A (bidirectional) 3 V to 3.6 V 20.3 mV/A 1.65 V 1.4″×1.2″ 6

A compact carrier is also available for this sensor IC for more space-constrained applications or to evaluate the IC’s performance with a smaller PCB area and fewer copper layers for thermal dissipation.

Using the sensor

ACS37030LLZ Current Sensor Large Carrier pinout.

This sensor has five required connections: the input current (IP+ and IP-), logic power (VDD and GND), and the sensor output (VOUT).

The sensor requires a supply voltage of 3.0 V to 3.6 V to be connected across the VDD and GND pads, which are labelled on the bottom silkscreen. The sensor outputs an analogue voltage on VOUT that is centred at 1.65 V and changes by 20.3 mV per amp of input current, with positive current increasing the output voltage and negative current decreasing the output voltage:

``V_"OUT" = 1.65 text(V) + 0.0203 text(V)/text(A) * I_"P"``

``I_"P" = (V_"OUT" – 1.65 text(V)) / (0.0203 text(V)/text(A)) = (V_"OUT" – 1.65 text(V)) * 49.3 text(A)/text(V)``

The output is not ratiometric, so the zero point and sensitivity are independent of the actual supply voltage.

The zero-current reference voltage, which is available on VREF, can be used to reduce errors due to reference shifts or noise on the ground line.

Making connections to the board

ACS37030LLZ Current Sensor Large Carrier basic hole dimensions.

You can insert the board into your current path in a variety of ways. The largest through-holes are 8.4 mm in diameter with 20 mm spacing. These can be used with 5/16″ or M8 screws for attaching various types of lugs or solderless ring terminals, or thick wires up to 2 AWG can be soldered directly to the board. The slots near the edge of the board can accommodate a 4-pin terminal block or other connector with a pitch between 7.5 mm and 9.5 mm. Examples of these kinds of connections are shown in the pictures below of the ACS72981 large carrier, which has the same physical dimensions as the ACS37030LLZ large carrier. Holes with 0.1″, 3.5 mm, and 5 mm spacing are also available for connecting male header pins or terminal blocks, but please note that these smaller connection options are generally not suitable for high currents and could limit the usable range of the sensor.

The VREF, VOUT, VDD, and GND pins work with 0.1″-pitch header pins and are compatible with standard solderless breadboards

Isolation rating and board creepage considerations

The ACS37030LLZ and ACS37030LMY differ in their manufacturer-rated isolation voltages of 840 VRMS and 1000 VRMS, respectively. The PCB creepage on the ACS37030LLZ carriers is 4.1 mm, which is the same as the creepage on the LZ IC package itself. The MY IC package has a wider body with a creepage of 8.5 mm, and our ACS37030LMY carrier PCB has a routed slot under the IC that increases the PCB creepage to 11.7 mm. A rough rule of thumb is that uncontaminated FR4 PCBs should have roughtly 1 mm of creepage per 100 VRMS of isolation. Please note that these carrier boards are not certified to any particular safety standard.

Warning: This product is generally intended for use below 30 V, and many of the application example pictures (e.g. use on a breadboard) are appropriate for such lower-voltage applications. These boards can be used at higher voltages, but working with higher voltages can be extremely dangerous and should only be attempted by qualified individuals with appropriate equipment and experience.

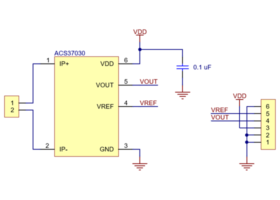
Schematic and dimension diagrams

ACS37030 Current Sensor Carrier schematic diagram.

The dimension diagram is available as a downloadable PDF (421k pdf).

Real-world power dissipation considerations

Thermal image of a high-current test of a Pololu current sensor carrier (not necessarily this product).

Depending on the version, the ACS37030 can measure up to ±65 A. However, the sensor chip can overheat at lower currents. In our tests, we found that our ACS37030LLZ large carrier boards could conduct 60 A continuously while staying well below the thermal limit for the IC. Our tests were conducted at approximately 25°C ambient temperature with no forced air flow.

The actual current you can pass through the sensor will depend on how well you can keep it cool. The carrier’s printed circuit board is designed to help with this by drawing heat out of the sensor chip. Solid connections to the current path pins (such as with thick soldered wires or large, tightly-secured lugs) can also help reduce heat build-up in the sensor and carrier board.

Warning: Exceeding temperature or current limits can cause permanent damage to the sensor. If you are measuring an average continuous current greater than 50 A, we strongly recommend that you monitor the sensor’s temperature and look into additional cooling if necessary.

This product can get hot enough to burn you long before the chip overheats. Take care when handling this product and other components connected to it.

Comparison of the Pololu current sensor carriers

We have a variety of current sensors available with different ranges, sensitivities, and features. The table below summarizes our selection of active and preferred options:



CT220 ContactlessCurrent SensorCarriers ACS3704xCurrent SensorMicro Carriers ACS3704xCurrent SensorCompact Carriers ACS711 CurrentSensor Carriers ACS71240 CurrentSensor Carriers ACS724 CurrentSensor Carriers ACS37030Current SensorCompact Carriers ACS37220Current SensorCompact Carriers
Allegro Sensor CT220xMV-HS5 ACS3704x ACS711KEXT ACS71240 ACS724LLCTR ACS37220 ACS37030
Sensing technology XtremeSense™
TMR (tunneling magnetoresistance)
Hall effect Hall effect Hall effect Hall effect Hall effect + inductive coil Hall effect
Logic voltage range 2.7–5.5 V 3.3V versions: 3.0–3.6 V
5V versions: 4.75–5.5 V
3.0–5.5 V 3.3V ver: 3.0–3.6 V
5V ver: 4.5–5.5 V
4.5–5.5 V 3.0–3.6 V 3.3V ver: 3.15–3.45 V
5V ver: 4.5–5.5 V
Family current range 10–800 A 10–30 A 15.5–31 A 10–50 A 2.5–50 A 20–65 A 100–200 A
Range/sensitivity of individual versions (2)
±1.5 mT / 1500 mV/mT
±15 mT / 150 mV/mT
ACS37041:

3.3V Bidirectional:
±10 A / 132 mV/A
±30 A / 44 mV/A

5V Bidirectional:
±10 A / 200 mV/A
±30 A / 66.7 mV/A


ACS37042:

3.3V Bidirectional:
±10 A / 132 mV/A
±30 A / 44 mV/A

5V Bidirectional:
±10 A / 200 mV/A
±30 A / 66.7 mV/A
ACS37041:

3.3V Bidirectional:
±10 A / 132 mV/A
±30 A / 44 mV/A

5V Bidirectional:
±10 A / 200 mV/A
±30 A / 66.7 mV/A


ACS37042:

3.3V Bidirectional:
±10 A / 132 mV/A
±30 A / 44 mV/A

5V Bidirectional:
±10 A / 200 mV/A
±30 A / 66.7 mV/A
Bidirectional:(1)
±15.5 A / 90 mV/A
±31 A / 45 mV/A
3.3V Bidirectional:
±10 A / 132 mV/A
±30 A / 44 mV/A
±50 A / 26.4 mV/A

5V Bidirectional:
±10 A / 200 mV/A
±30 A / 66 mV/A
±50 A / 40 mV/A

5V Unidirectional:
0–⁠50 A / 80 mv/A
5V Bidirectional:(2)
±2.5 A / 800 mV/A
±5 A / 400 mV/A
±10 A / 200 mV/A
±20 A / 100 mV/A
±30 A / 66 mV/A
±50 A / 40 mV/A

5V Unidirectional:(2)
0–⁠5 A / 800 mv/A
0–⁠10 A / 400 mv/A
0–⁠20 A / 200 mv/A
0–⁠30 A / 133 mV/A
3.3V Bidirectional:
±20 A / 66 mV/A
±40 A / 33 mV/A
±65 A / 20.3 mV/A
3.3V Bidirectional:
±100 A / 13.2 mV/A
±150 A / 8.8 mV/A

5V Bidirectional:
±100 A / 20 mV/A
±150 A / 13.3 mV/A
±200 A / 10 mV/A
IC current path resistance N/A 1.6 mΩ 0.6 mΩ 0.6 mΩ 0.6 mΩ 0.7 mΩ 0.1 mΩ
PCB N/A 2 layers,
1-oz copper
2 layers,
2-oz copper
2 layers,
2-oz copper
2 layers,
2-oz copper
2 layers,
2- or 4-oz copper(3)
2 layers,
2-oz copper
2 layers,
2-oz copper
Max bandwidth 30 kHz 150 kHz 100 kHz 120 kHz 120 kHz(4) 5 MHz 150 kHz
Size 0.4″ × 0.62″ 0.3″ × 0.4″ 0.7″ × 0.8″ 0.7″ × 0.8″ 0.7″ × 0.8″ 0.7″ × 0.8″ 0.7″ × 0.8″ 0.7″ × 0.8″
Overcurrent
fault output
User-configurable threshold
Common-mode field rejection
Nonratiometric output
1-piece price $4.95 $4.15$4.69 $4.45$4.99 $4.85 $5.25 $9.95$11.49 $11.95 $6.95

Note 1: Sensitivity when Vcc = 3.3 V; actual sensitivity is ratiometric (i.e. it is proportional to Vcc).
Note 2: Sensitivity when Vcc = 5 V; actual sensitivity is ratiometric (i.e. it is proportional to Vcc).
Note 3: 50A version of this carrier uses 4-oz copper PCB; all other versions of this carrier use 2-oz copper.
Note 4: Bandwidth can be reduced by adding a filter capacitor.

ACS37030Current SensorCompact Carriers ACS37030Current SensorLarge Carriers CT432/CT433 TMRCurrent SensorCompact Carriers CT432/CT433 TMRCurrent SensorLarge Carriers ACS72981Current SensorCompact Carriers ACS72981Current SensorLarge Carriers ACS37220Current SensorCompact Carriers ACS37220Current SensorLarge Carriers
Allegro Sensor ACS37030 CT432/CT433 ACS72981xLR ACS37220
Sensing technology Hall effect + inductive coil XtremeSense™ TMR
(tunneling magnetoresistance)
Hall effect Hall effect
Logic voltage range 3.0–3.6 V 3.3V versions: 3.0–3.6 V
5V versions: 4.75–5.5 V
3.3V versions: 3.0–3.6 V
5V versions: 4.5–5.5 V
3.3V versions: 3.15–3.45 V
5V versions: 4.5–5.5 V
Family current range 20–65 A 20–70 A 50–200 A 100–200 A
Range/sensitivity of individual versions 3.3V Bidirectional:
±20 A / 66 mV/A
±40 A / 33 mV/A
±65 A / 20.3 mV/A
3.3V Bidirectional:
±40 A / 33 mV/A
±65 A / 20.3 mV/A
3.3V Bidirectional:
±20 A / 50 mV/A
±30 A / 33.3 mV/A
±50 A / 20 mV/A
±70 A / 14.3 mV/A

3.3V Unidirectional:
0–⁠20 A / 100 mv/A
0–⁠30 A / 66.7 mv/A
0–⁠50 A / 40 mv/A
0–⁠65 A / 30.8 mv/A

5V Bidirectional:
±20 A / 100 mV/A
±30 A / 66.7 mV/A
±50 A / 40 mV/A
±65 A / 30.8 mV/A

5V Unidirectional:
0–⁠20 A / 200 mv/A
0–⁠30 A / 133.3 mv/A
0–⁠50 A / 80 mv/A
0–⁠70 A / 57.1 mv/A
3.3V Bidirectional:
±50 A / 20 mV/A
±70 A / 14.3 mV/A

3.3V Unidirectional:
0–⁠50 A / 40 mv/A
0–⁠65 A / 30.8 mv/A

5V Bidirectional:
±50 A / 40 mV/A
±65 A / 30.8 mV/A

5V Unidirectional:
0–⁠50 A / 80 mv/A
0–⁠70 A / 57.1 mv/A
3.3V Bidirectional:(1)
±50 A / 26.4 mV/A
±100 A / 13.2 mV/A
±150 A / 8.8 mV/A
±200 A / 6.6 mV/A

3.3V Unidirectional:(1)
0–⁠50 A / 52.8 mv/A
0–⁠100 A / 26.4 mv/A
0–⁠150 A / 17.6 mv/A
0–⁠200 A / 13.2 mv/A

5V Bidirectional:(2)
±50 A / 40 mV/A
±100 A / 20 mV/A
±150 A / 13.3 mV/A
±200 A / 10 mV/A

5V Unidirectional:(2)
0–⁠50 A / 80 mv/A
0–⁠100 A / 40 mv/A
0–⁠150 A / 26.7 mv/A
3.3V Bidirectional:(1)
±50 A / 26.4 mV/A
±100 A / 13.2 mV/A
±150 A / 8.8 mV/A
±200 A / 6.6 mV/A

3.3V Unidirectional:(1)
0–⁠50 A / 52.8 mv/A
0–⁠100 A / 26.4 mv/A
0–⁠150 A / 17.6 mv/A
0–⁠200 A / 13.2 mv/A

5V Bidirectional:(2)
±50 A / 40 mV/A
±100 A / 20 mV/A
±150 A / 13.3 mV/A
±200 A / 10 mV/A

5V Unidirectional:(2)
0–⁠50 A / 80 mv/A
0–⁠100 A / 40 mv/A
0–⁠150 A / 26.7 mv/A
3.3V Bidirectional:
±100 A / 13.2 mV/A
±150 A / 8.8 mV/A

5V Bidirectional:
±100 A / 20 mV/A
±150 A / 13.3 mV/A
±200 A / 10 mV/A
3.3V Bidirectional:
±100 A / 13.2 mV/A
±150 A / 8.8 mV/A

5V Bidirectional:
±100 A / 20 mV/A
±150 A / 13.3 mV/A
±200 A / 10 mV/A
IC current path resistance 0.7 mΩ 1 mΩ 0.2 mΩ 0.1 mΩ
PCB 2 layers,
2-oz copper
6 layers,
2-oz copper
2 or 4 layers(3),
2-oz copper
6 layers,
2-oz copper
6 layers,
2-oz copper
6 layers,
2-oz copper
2 layers,
2-oz copper
6 layers,
2-oz copper
Max bandwidth 5 MHz 1 MHz 250 kHz 150 kHz
Size 0.7″ × 0.8″ 1.4″ × 1.2″ 0.8″ × 1.1″ 1.4″ × 1.2″ 0.7″ × 0.8″ 1.4″ × 1.2″ 0.7″ × 0.8″ 1.4″ × 1.2″
Overcurrent
fault output
User-configurable threshold
Common-mode field rejection
Nonratiometric output
1-piece price $11.95 $14.95 $12.95 $16.95 $13.95 $16.95 $6.95 $10.95

Note 1: Sensitivity when Vcc = 3.3 V; actual sensitivity is ratiometric (i.e. it is proportional to Vcc).
Note 2: Sensitivity when Vcc = 5 V; actual sensitivity is ratiometric (i.e. it is proportional to Vcc).
Note 3: 50A and higher versions of this carrier use a 4-layer PCB; all other versions of this carrier use a 2-layer PCB.

You can also use the following selection box to see these options sorted by current range:

Alternatives available with variations in these parameter(s): current range Select variant…


Specifications

Dimensions

Size: 1.4″ × 1.2″
Weight: 4 g

General specifications

Typical operating voltage: 3.3 V
Current sense: 20.3 mV/A
Minimum logic voltage: 3.0 V
Maximum logic voltage: 3.6 V
Supply current: 20 mA1
Current range: -​65A to +65A (bidirectional 65A), 3.3V
Current sensor: Allegro ACS37030LLZATR-065B3

Identifying markings

PCB dev codes: cs09b
Other PCB markings: 0J15203
Other PCB markings: 65

Notes:

1
Typical.

Resources

File downloads

Recommended links

Related Products