VL53L4CD Time-of-Flight Distance Sensor Carrier with Voltage Regulator, 120cm Max

This sensor is a carrier/breakout board for ST.’s VL53L4CD laser-ranging sensor, which offers fast (up to 100 Hz) and accurate ranging from 1 mm to 1200 mm .


Description

VL53L0X/VL53L1X/VL53L3CX/VL53L4CD Time-of-Flight Distance Sensor Carrier, bottom view with dimensions.

Overview

The VL53L4CD from ST. Microelectronics is a time-of-flight (TOF) ranging sensor integrated into a compact module. This board is a carrier for the VL53L4CD, so we recommend careful reading of the VL53L4CD datasheet before using this product.

The VL53L4CD is effectively a tiny, self-contained lidar system featuring an integrated 940 nm Class 1 laser, which is invisible and eye-safe. Unlike conventional IR sensors that use the intensity of reflected light to estimate the distance to an object, the VL53L4CD uses ST.’s FlightSense technology to precisely measure how long it takes for emitted pulses of infrared laser light to reach the nearest object and be reflected back to a detector. This approach ensures absolute distance measurements independent of ambient lighting conditions and target characteristics (e.g. colour, shape, texture, and reflectivity), though these external conditions do affect the maximum range of the sensor, as do the sensor configuration settings.

Under favorable conditions, such as low ambient light with a high-reflectivity target, the VL53L4CD can report distances from 1 mm to 1.2 m (4 ft) with 1 mm resolution. The sensor’s range timing is configurable, allowing you to choose the right balance between speed, accuracy, maximum distance, and power consumption for your application. See the datasheet for more information on how various external conditions and sensor configurations affect its performance. Ranging measurements are available through the sensor’s I²C (TWI) interface, which is also used to configure sensor settings, and the sensor provides two additional pins: a shutdown input and an interrupt output that can be configured to trigger when a target is detected within a selected distance window.

The VL53L4CD is a great IC, but its small, leadless, LGA package makes it difficult for the typical student or hobbyist to use. It also operates at a recommended voltage of 2.8 V, which can make interfacing difficult for microcontrollers operating at 3.3 V or 5 V. Our breakout board addresses these issues, making it easier to get started using the sensor, while keeping the overall size as small as possible.

The carrier board includes a low-dropout linear voltage regulator that provides the 2.8 V required by the VL53L4CD and allows the sensor to be powered from a 2.6 V to 5.5 V supply. The regulator output is available on the VDD pin and can supply around 100 mA to external devices. The breakout board also includes a circuit that shifts the I²C clock and data lines to the same logic voltage level as the supplied VIN, making it simple to interface the board with 3.3 V or 5 V systems, and the board’s 0.1″ pin spacing makes it easy to use with standard solderless breadboards and 0.1″ perfboards. The board ships fully populated with its SMD components, including the VL53L4CD, as shown in the product picture.

The pins are spaced to work with standard 0.1″ (2.54 mm) male headers and 0.1″ female headers (available separately), making the board easy to use with solderless breadboards and 0.1″ perfboards. The board has two mounting holes that work with #2 and M2 screws (not included).

VL53L4CD Time-of-Flight Distance Sensor Carrier in a breadboard.

Alternative versions

The VL53L0X, VL53L1X, VL53L3CX, and VL53L4CD carriers all use the same PCB (labelled irs11a) and look similar (although the VL53L1X’s gold-coloured windows make it easy to distinguish from the others):

VL53L0X Time-of-Flight Distance Sensor Carrier.

VL53L1X Time-of-Flight Distance Sensor Carrier.

VL53L3CX Time-of-Flight Distance Sensor Carrier.

VL53L4CD Time-of-Flight Distance Sensor Carrier.

You can refer to the pictures above to help differentiate them, and you might also consider marking your boards if you have multiple types of these sensors.

For other similar sensors, see the comparison section at the bottom of this page.

Features and specifications

  • Dimensions: 0.5″ × 0.7″ × 0.085″ (13 mm × 18 mm × 2 mm)
  • Weight without header pins: 0.5 g (0.02 oz)
  • Operating voltage: 2.6 V to 5.5 V
  • Typical active-ranging supply current: 25 mA
    • Varies with configuration, target, and environment; peak current can reach 40 mA
  • Maximum sampling rate: 100 Hz
  • Maximum range: 1.2 m (4 ft)
  • Resolution: 1 mm
  • Minimum range: 1 mm (objects down to 0 mm are detected, but measurements might not be accurate)
  • Emitter: 940 nm invisible Class 1 VCSEL (vertical cavity surface-emitting laser) – eye-safe
  • Detector: SPAD (single photon avalanche diode) receiving array
    • Typical full field of view (FoV): 18°
  • Configurable detection interrupt thresholds for implementing autonomous low-power presence detection:
    • target closer than threshold
    • target farther than threshold
    • target within distance window
    • target outside of distance window
  • Output format (I²C): 16-bit distance reading (in millimeters)

Using the VL53L4CD

Important note: This product might ship with a protective liner covering the sensor IC. The liner must be removed for proper sensing performance.

The VL53L4CD carrier might ship with a protective liner covering the sensor IC that must be removed before use.

Connections

Pin Description
VDD Regulated 2.8 V output. Up to around 100 mA is available to power external components. (If you want to bypass the internal regulator, you can instead use this pin as an input for voltages between 2.6 V and 3.5 V with VIN disconnected.)
VIN This is the main 2.8 V to 5.5 V power supply connection. The SCL and SDA level shifters pull the I²C lines high to this level.
GND The ground (0 V) connection for your power supply. Your I²C control source must also share a common ground with this board.
SDA Level-shifted I²C data line: HIGH is VIN, LOW is 0 V
SCL Level-shifted I²C clock line: HIGH is VIN, LOW is 0 V
XSHUT This pin is an active-low shutdown input; the board pulls it up to VDD to enable the sensor by default. Driving this pin low puts the sensor into hardware standby. This input is not level-shifted and it is not 5V-tolerant.
GPIO1 Programmable interrupt output (VDD logic level). This output is not level-shifted.

At least four connections are necessary to use the VL53L4CD board: VIN, GND, SCL, and SDA. The VIN pin should be connected to a 2.8 V to 5.5 V source, and GND should be connected to 0 volts. An on-board linear voltage regulator converts VIN to a 2.8 V supply, which can be accessed via the VDD pin, for the VL53L4CD IC. Supply voltages between 2.6 V and 3.5 V can also be connected to VDD (with VIN left disconnected) to bypass the regulator and power the board directly.

The I²C pins, SCL and SDA, are connected to built-in level-shifters that make them safe to use at voltages above VDD; they should be connected to an I²C bus operating at the same logic level as VIN (or VDD, if powering the board through VDD).

The XSHUT pin is an input and the GPIO1 pin is an open-drain output; both pins are pulled up to VDD by the board. They are not connected to level-shifters on the board and are not 5V-tolerant, but they are usable as-is with many 3.3 V and 5 V microcontrollers: the microcontroller can read the GPIO1 output as long as its logic high threshold is below VDD, and the microcontroller can alternate its own output between low and high-impedance states to drive the XSHUT pin. Alternatively, our 4-channel bidirectional logic level shifter can be used externally with those pins.

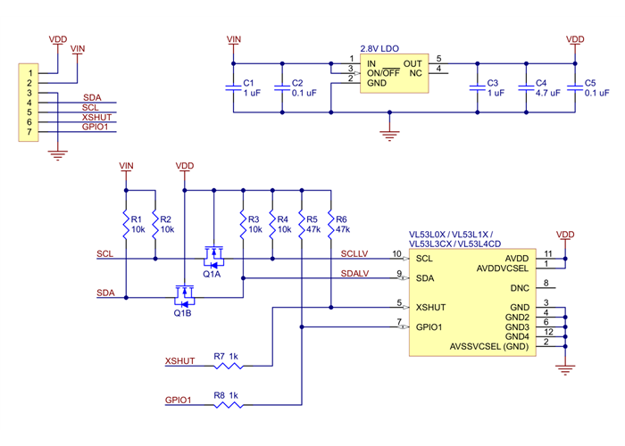
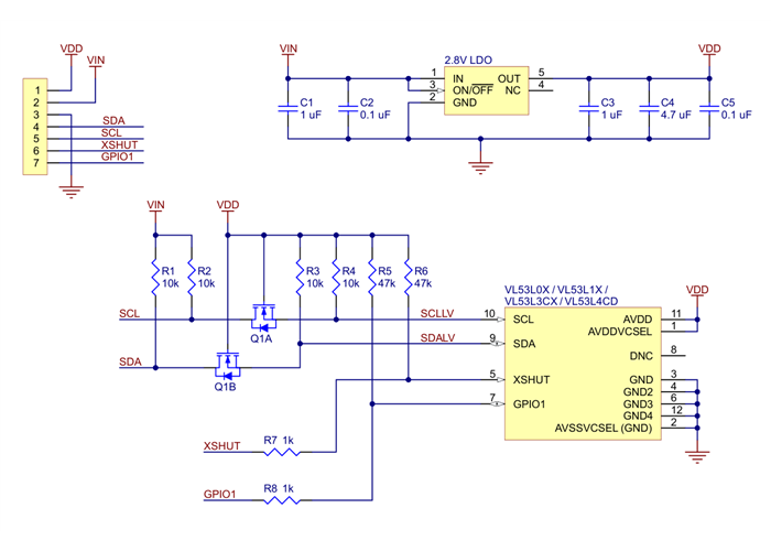
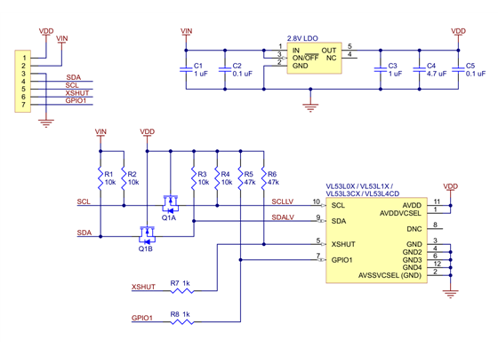
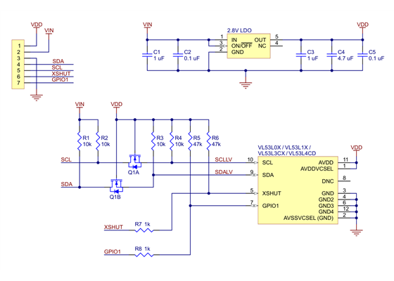
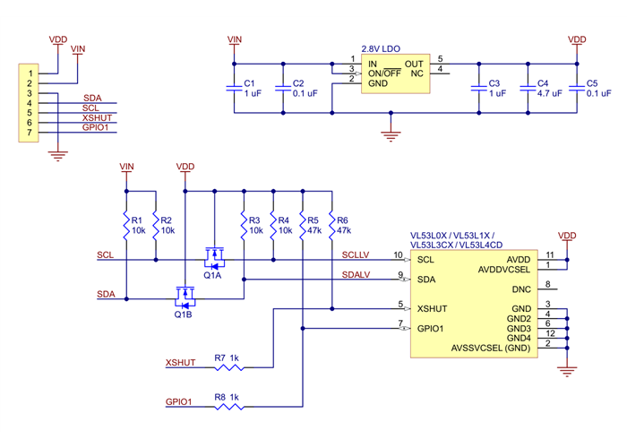
Schematic diagram

Schematic diagram of the VL53L0X/​VL53L1X/​VL53L3CX/​VL53L4CD Time-of-Flight Distance Sensor Carrier.

The above schematic shows the additional components the carrier board incorporates to make the VL53L4CD easier to use, including the voltage regulator that allows the board to be powered from a 2.6 V to 5.5 V supply and the level-shifter circuit that allows for I²C communication at the same logic voltage level as VIN. This schematic is also available as a downloadable PDF (96k pdf).

I²C communication

The VL53L4CD can be configured and its distance readings can be queried through the I²C bus. Level shifters on the I²C clock (SCL) and data (SDA) lines enable I²C communication with microcontrollers operating at the same voltage as VIN (2.6 V to 5.5 V). A detailed explanation of the I²C interface on the VL53L4CD can be found in its datasheet, and more detailed information about I²C in general can be found in NXP’s I²C-bus specification (1MB pdf).

The sensor’s 7-bit device address defaults to 0101001b on power-up. It can be changed to any other value by writing one of the device configuration registers, but the new address only applies until the sensor is reset or powered off. ST. provides an application note (196k pdf) that describes how to use multiple VL53L0X sensors on the same I²C bus by individually bringing each sensor out of reset and assigning it a unique address, and the approach can be easily adapted to apply to the VL53L4CD instead.

The I²C interface on the VL53L4CD is compliant with the I²C Fast-mode Plus (1 MHz) standard.

Sensor configuration and control

In contrast with the information available for many other devices, ST. has not publicly released a register map and descriptions or other documentation about configuring and controlling the VL53L4CD. Instead, communication with the sensor is intended to be done through ST.’s VL53L4CD ULD API (STSW-IMG026), a set of C functions that take care of the low-level interfacing. To use the VL53L4CD, you can customise the API to run on a host platform of your choice using the information in the API documentation. Alternatively, it is possible to use the API source code as a guide for your own implementation.

Sample code

If you want to use the VL53L4CD with an Arduino-compatible controller, you can try STM32duino’s VL53L4CD Arduino library, a port of ST.’s API that works with the Arduino platform. To install it, search for “STM32duino VL53L4CD” in the Arduino Library Manager.

Pololu’s family of carriers for ST. time-of-flight distance sensors

We make pin-compatible carriers/breakout boards for several different ST. time-of-flight (ToF) ranging sensors, as shown in the table below. They all function as tiny lidar systems featuring an integrated 940 nm Class 1 (i.e. invisible and eye-safe) laser, and they are all based on the same FlightSense technology, which precisely measures how long it takes for emitted pulses of infrared laser light to reach the objects and be reflected back to a detector. This approach ensures absolute distance measurements independent of ambient lighting conditions and target characteristics (e.g. colour, shape, texture, and reflectivity), though these external conditions do affect the maximum range of the sensor. These sensors are all capable of 1 mm resolution, with some limitations on some versions.


VL6180X
carrier

VL53L4CD
carrier

VL53L0X
carrier

VL53L1X
carrier

VL53L3CX
carrier

VL53L5CX
carrier

VL53L7CX
carrier

VL53L8CX
carrier
Maximum range:(1) 60 cm 120 cm 200 cm 400 cm 500 cm 400 cm 350 cm 400 cm
Minimum range: ~10 mm 1 mm ~30 mm 40 mm 10 mm 20 mm
Field of view: 25° 18° 25° 15° to 27° diagonal,
program­mable
25° 65° diagonal,
up to 8×8 zones
90° diagonal,
up to 8×8 zones
65° diagonal,
up to 8×8 zones
Other features: ambient light sensing,
low memory footprint(2)
low memory footprint(2) low memory footprint(2) low memory footprint(2) multi-target detection multi-target detection multi-target detection multi-target detection,
improved performance
in ambient light
Maximum update rate:(1) ~150 Hz 100 Hz 50 Hz 100 Hz 125 Hz 60 Hz
Operating voltage range: 2.6 V to 5.5 V 2.5 V to 5.5 V 3.2 V to 5.5 V
Regulator voltage: 2.8 V 3.3 V 1.8 V and 3.3 V
Typical active-ranging
supply current:
25 mA 25 mA 20 mA 20 mA 20 mA 100 mA
Peak supply current: 40 mA 150 mA
Interface: I²C I²C, SPI
Dimensions: 0.5″ × 0.7″ 0.5″ × 0.9″
1-piece price: $13.49 $12.95 $14.95 $18.95 $16.95 $19.95 $19.95 $24.95
1 Effective range and update rate depend on configuration, target, and environment.
2 Suitable for use with typical 8-bit MCUs.

Most of these carriers have the same physical dimensions (0.5″ × 0.7″) and work in 3.3 – 5 V systems (thanks to their integrated linear regulators and level-shifters), and they can all be controlled through an I²C interface. However, they have different APIs and memory requirements, so software will generally need to be rewritten when switching between sensors in an application, and versions with higher memory requirements are generally not suitable for use with typical 8-bit microcontrollers.


Specifications

Dimensions

Size: 0.5″ × 0.7″ × 0.085″
Weight: 0.5 g

General specifications

Resolution: 1 mm
Maximum range: 120 cm1
Minimum range: 1 mm2
Interface: I²C
Minimum operating voltage: 2.6 V
Maximum operating voltage: 5.5 V
Supply current: 25 mA3

Identifying markings

PCB dev codes: irs11a
Other markings: 0J9776

Notes:

1
Effective range depends on configuration, target, and environment.
2
The sensor will still detect targets closer than this, but the measurement will not be accurate.
3
Typical active-ranging supply current; varies with configuration, target, and environment. Peak current can reach 40 mA.

Resources

File downloads

Recommended links

Related Products