ACS37220LEZATR-150B5 Current Sensor Large Carrier -150A to +150A, 5V

This is the large version of a simple carrier for Allegro’s ACS37220LEZATR-150B5 Hall effect-based, electrically isolated current sensor, which offers an extra-low-resistance (~0.1 mΩ) current path, a high 150 kHz bandwidth for fast response times, and an overcurrent fault output with a user-con...

This is the large version of a simple carrier for Allegro’s ACS37220LEZATR-150B5 Hall effect-based, electrically isolated current sensor, which offers an extra-low-resistance (~0.1 mΩ) current path, a high 150 kHz bandwidth for fast response times, and an overcurrent fault output with a user-configurable threshold.

Part Suffix Range Supply Voltage Sensitivity Zero Point Size PCB layers
150B5 ±150 A (bidirectional) 4.5 V to 5.5 V 13.3 mV/A 2.5 V 1.4″×1.2″ 6

Description

Overview

ACS37220 Current Sensor Compact Carrier (top) and Large Carrier (bottom) size comparison.

We are offering these breakout boards with support from Allegro Microsystems as an easy way to use or evaluate their ACS37220 Hall effect-based, electrically isolated current sensors with user-configurable overcurrent fault output; we therefore recommend careful reading of the ACS37220 datasheet before using this product. The following list details some of the sensor’s key features:

  • Hall effect-based sensor with electrically isolated current path allows the sensor to be inserted anywhere along the current path and to be used in applications that require electrical isolation.
  • Extra-low primary current path resistance of 0.1 mΩ in the sensor IC for higher efficiency.
  • Differential Hall sensing rejects common-mode fields, so the orientation of the sensor relative to uniform external magnetic fields (e.g. the Earth’s magnetic field) has less effect on the measurement.
  • High-bandwidth 150 kHz analogue output voltage proportional to AC or DC currents.
  • Less than 4 µs response time.
  • Output is not ratiometric (i.e. the zero point and sensitivity are independent of the actual supply voltage), which provides immunity from noisy supplies.
  • User-configurable overcurrent fault output with 3 µs response time indicates when the current magnitude exceeds the set threshold and can be used for fast short-circuit detection.
  • Integrated digital temperature compensation circuitry allows improved accuracy over the full operating temperature range.
  • Automotive-grade operating temperature range of -40°C to 150°C.
  • Carrier boards, available in compact and large sizes, offer a variety of ways to insert it into the current path along with 0.1″-pitch (breadboard-compatible) power, ground, and output pins.
  • The PCB is made with 2-layer (compact versions) or 6-layer (large versions) 2-oz copper, so very little power is lost in the module.
  • 3.3V and 5V versions available.

The connection points are labelled on the silkscreen, which is on the bottom side of the compact versions and on both sides of the large versions. The bottom silkscreen also shows the direction that is interpreted as positive current flow via the +i arrow.

The following table lists the available ACS37220 carrier options:

Pololu
Item #
Part Suffix Supply Voltage
(V)
Current
Range
Sensitivity
(mV/A)
Zero Point Size PCB
Details
Price

Large Carrier
#5295 100B3 3.15 to 3.45
(3.3 nominal)
±100 A 13.2 1.65 V 1.4″×1.2″ 6 layers,
2-oz copper
$10.95
#5296 150B3 ±150 A 8.8
#5297 100B5 4.5 to 5.5
(5 nominal)
±100 A 20 2.5 V
#5298 150B5 ±150 A 13.3
#5299 200B5 ±200 A 10

Compact Carrier
#5290 100B3 3.15 to 3.45
(3.3 nominal)
±100 A 13.2 1.65 V 0.7″×0.8″ 2 layers,
2-oz copper
$6.95
#5291 150B3 ±150 A 8.8
#5292 100B5 4.5 to 5.5
(5 nominal)
±100 A 20 2.5 V
#5293 150B5 ±150 A 13.3
#5294 200B5 ±200 A 10

Alternatives available with variations in these parameter(s): current range Select variant…

Details for item #5298

ACS37220LEZATR-150B5 Current Sensor Large Carrier -150A to +150A, 5V, bottom view.

ACS37220 Current Sensor Large Carrier. (1)

This large carrier features the ACS37220LEZATR-150B5, which is intended for nominal 5 V operation and is designed for bidirectional input current from -150 A to +150 A. This version can be visually distinguished from the other versions by the “5V B15” printed on the bottom side, as shown in the left picture above.

Part Suffix Range Supply Voltage Sensitivity Zero Point Size PCB layers
150B5 ±150 A (bidirectional) 4.5 V to 5.5 V 13.3 mV/A 2.5 V 1.4″×1.2″ 6

A compact carrier is also available for this sensor IC for more space-constrained applications or to evaluate the IC’s performance with a smaller PCB area and fewer copper layers for thermal dissipation.

Using the sensor

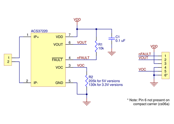
ACS37220 Current Sensor Large Carrier pinout.

This sensor has five required connections: the input current (IP+ and IP-), logic power (VDD and GND), and the sensor output (VOUT).

The sensor requires a supply voltage of 4.5 V to 5.5 V to be connected across the VDD and GND pads, which are labelled on the bottom silkscreen. The sensor outputs an analogue voltage on VOUT that is centred at 2.5 V and changes by 13.3 mV per amp of input current, with positive current increasing the output voltage and negative current decreasing the output voltage:

``V_"OUT" = 2.5 text(V) + 0.0133 text(V)/text(A) * I_"P"``

``I_"P" = (V_"OUT" – 2.5 text(V)) / (0.0133 text(V)/text(A)) = (V_"OUT" – 2.5 text(V)) * 75 text(A)/text(V)``

The output is not ratiometric, so the zero point and sensitivity are independent of the actual supply voltage.

Setting the overcurrent fault threshold

The optional VOC pin can be used to set the overcurrent fault threshold. An on-board 205 kΩ resistor between VOC and GND sets the default overcurrent fault threshold to approximately 200% of the nominal sensing range, and an external resistor can be added in parallel between VOC and GND to lower this threshold to between 50% and 200%. The following equation gives the value of this parallel resistor, ROC, in kΩ as a function of overcurrent fault threshold percentage P:

``R_"OC" = (205 text(kΩ) * P) / (205% – P)``

So for example, to set the overcurrent fault limit to 50% of the nominal sensing range, a 66 kΩ external resistor can be added between VOC and GND:

``R_"OC" = (205 text(kΩ) * 50%) / (205% – 50%) ~~ 66 text(kΩ)``

As a shortcut, VOC can be connected directly to ground to set the overcurrent fault limit to 100% of the nominal sensing range.

Alternatively, the on-board resistor can be replaced, or a low-impedance voltage source can be applied directly to the VOC pin as described in the ACS37220 datasheet.

The optional FAULT pin is normally at VDD and is pulled low when the IP current magnitude exceeds the set overcurrent fault threshold in either direction. This pin only asserts while the fault condition is present (it is not latched).

We manufacture these boards in-house at our Las Vegas facility, which gives us the flexibility to make these current sensors with custom default overcurrent fault thresholds. If you are interested in customisation, please contact us.

Making connections to the board

ACS37220 Current Sensor Large Carrier basic hole and slot dimensions.

You can insert the board into your current path in a variety of ways. The largest through-holes are 6.4 mm in diameter with 22 mm spacing. These can be used with #12 or M6 screws for attaching various types of lugs or solderless ring terminals, or thick wires up to 4 AWG can be soldered directly to the board. The slots near the edge of the board can accommodate a 4-pin terminal block or other connector with a pitch between 7.5 mm and 9.5 mm. Examples of these kinds of connections are shown in the pictures below. Holes with 0.1″, 3.5 mm, and 5 mm spacing are also available for connecting male header pins or terminal blocks, but please note that these smaller connection options are generally not suitable for high currents like those this sensor is intended for.

ACS37220 Current Sensor Large Carrier with wires connected via solderless lugs and header pins soldered for use with a breadboard.

ACS37220 Current Sensor Large Carrier with wires connected via solderless ring terminals and header pins soldered for use with a breadboard.

ACS37220 Current Sensor Large Carrier with wires connected via terminal blocks and header pins soldered for use with a breadboard.

ACS37220 Current Sensor Large Carrier with wires connected via solderless lugs and header pins soldered for use with a breadboard. (1)

ACS37220 Current Sensor Large Carrier with wires connected via solderless ring terminals and header pins soldered for use with a breadboard. (1)

ACS37220 Current Sensor Large Carrier with wires connected via terminal blocks and header pins soldered for use with a breadboard. (1)

The FAULT, VOUT, VDD, GND, and VOC pins work with 0.1″-pitch header pins and are compatible with standard solderless breadboards

Warning: This product is intended for use below 30 V. Working with higher voltages can be extremely dangerous and should only be attempted by qualified individuals with appropriate equipment and experience.

Schematic and dimension diagrams

ACS37220 Current Sensor Carrier schematic diagram.

The dimension diagram is available as a downloadable PDF (403k pdf).

Real-world power dissipation considerations

Thermal image of a high-current test of a Pololu current sensor carrier (not necessarily this product).

Depending on the version, the ACS37220 can measure up to ±200 A. However, the sensor chip can overheat at lower currents. In our tests, we found that our ACS37220 carrier boards could conduct 60 A continuously while staying well below the thermal limit for the IC. Our tests were conducted at approximately 25°C ambient temperature with no forced air flow.

The actual current you can pass through the sensor will depend on how well you can keep it cool. The carrier’s printed circuit board is designed to help with this by drawing heat out of the sensor chip. Solid connections to the current path pins (such as with thick soldered wires or large, tightly-secured lugs) can also help reduce heat build-up in the sensor and carrier board.

Warning: Exceeding temperature or current limits can cause permanent damage to the sensor. If you are measuring an average continuous current greater than 50 A, we strongly recommend that you monitor the sensor’s temperature and look into additional cooling if necessary.

This product can get hot enough to burn you long before the chip overheats. Take care when handling this product and other components connected to it.

Comparison of the Pololu current sensor carriers

We have a variety of current sensors available with different ranges, sensitivities, and features. The table below summarizes our selection of active and preferred options:



CT220 ContactlessCurrent SensorCarriers ACS3704xCurrent SensorMicro Carriers ACS3704xCurrent SensorCompact Carriers ACS711 CurrentSensor Carriers ACS71240 CurrentSensor Carriers ACS724 CurrentSensor Carriers ACS37030Current SensorCompact Carriers ACS37220Current SensorCompact Carriers
Allegro Sensor CT220xMV-HS5 ACS3704x ACS711KEXT ACS71240 ACS724LLCTR ACS37220 ACS37030
Sensing technology XtremeSense™
TMR (tunneling magnetoresistance)
Hall effect Hall effect Hall effect Hall effect Hall effect + inductive coil Hall effect
Logic voltage range 2.7–5.5 V 3.3V versions: 3.0–3.6 V
5V versions: 4.75–5.5 V
3.0–5.5 V 3.3V ver: 3.0–3.6 V
5V ver: 4.5–5.5 V
4.5–5.5 V 3.0–3.6 V 3.3V ver: 3.15–3.45 V
5V ver: 4.5–5.5 V
Family current range 10–800 A 10–30 A 15.5–31 A 10–50 A 2.5–50 A 20–65 A 100–200 A
Range/sensitivity of individual versions (2)
±1.5 mT / 1500 mV/mT
±15 mT / 150 mV/mT
ACS37041:

3.3V Bidirectional:
±10 A / 132 mV/A
±30 A / 44 mV/A

5V Bidirectional:
±10 A / 200 mV/A
±30 A / 66.7 mV/A


ACS37042:

3.3V Bidirectional:
±10 A / 132 mV/A
±30 A / 44 mV/A

5V Bidirectional:
±10 A / 200 mV/A
±30 A / 66.7 mV/A
ACS37041:

3.3V Bidirectional:
±10 A / 132 mV/A
±30 A / 44 mV/A

5V Bidirectional:
±10 A / 200 mV/A
±30 A / 66.7 mV/A


ACS37042:

3.3V Bidirectional:
±10 A / 132 mV/A
±30 A / 44 mV/A

5V Bidirectional:
±10 A / 200 mV/A
±30 A / 66.7 mV/A
Bidirectional:(1)
±15.5 A / 90 mV/A
±31 A / 45 mV/A
3.3V Bidirectional:
±10 A / 132 mV/A
±30 A / 44 mV/A
±50 A / 26.4 mV/A

5V Bidirectional:
±10 A / 200 mV/A
±30 A / 66 mV/A
±50 A / 40 mV/A

5V Unidirectional:
0–⁠50 A / 80 mv/A
5V Bidirectional:(2)
±2.5 A / 800 mV/A
±5 A / 400 mV/A
±10 A / 200 mV/A
±20 A / 100 mV/A
±30 A / 66 mV/A
±50 A / 40 mV/A

5V Unidirectional:(2)
0–⁠5 A / 800 mv/A
0–⁠10 A / 400 mv/A
0–⁠20 A / 200 mv/A
0–⁠30 A / 133 mV/A
3.3V Bidirectional:
±20 A / 66 mV/A
±40 A / 33 mV/A
±65 A / 20.3 mV/A
3.3V Bidirectional:
±100 A / 13.2 mV/A
±150 A / 8.8 mV/A

5V Bidirectional:
±100 A / 20 mV/A
±150 A / 13.3 mV/A
±200 A / 10 mV/A
IC current path resistance N/A 1.6 mΩ 0.6 mΩ 0.6 mΩ 0.6 mΩ 0.7 mΩ 0.1 mΩ
PCB N/A 2 layers,
1-oz copper
2 layers,
2-oz copper
2 layers,
2-oz copper
2 layers,
2-oz copper
2 layers,
2- or 4-oz copper(3)
2 layers,
2-oz copper
2 layers,
2-oz copper
Max bandwidth 30 kHz 150 kHz 100 kHz 120 kHz 120 kHz(4) 5 MHz 150 kHz
Size 0.4″ × 0.62″ 0.3″ × 0.4″ 0.7″ × 0.8″ 0.7″ × 0.8″ 0.7″ × 0.8″ 0.7″ × 0.8″ 0.7″ × 0.8″ 0.7″ × 0.8″
Overcurrent
fault output
User-configurable threshold
Common-mode field rejection
Nonratiometric output
1-piece price $4.95 $4.15$4.69 $4.45$4.99 $4.85 $5.25 $9.95$11.49 $11.95 $6.95

Note 1: Sensitivity when Vcc = 3.3 V; actual sensitivity is ratiometric (i.e. it is proportional to Vcc).
Note 2: Sensitivity when Vcc = 5 V; actual sensitivity is ratiometric (i.e. it is proportional to Vcc).
Note 3: 50A version of this carrier uses 4-oz copper PCB; all other versions of this carrier use 2-oz copper.
Note 4: Bandwidth can be reduced by adding a filter capacitor.

ACS37030Current SensorCompact Carriers ACS37030Current SensorLarge Carriers CT432/CT433 TMRCurrent SensorCompact Carriers CT432/CT433 TMRCurrent SensorLarge Carriers ACS72981Current SensorCompact Carriers ACS72981Current SensorLarge Carriers ACS37220Current SensorCompact Carriers ACS37220Current SensorLarge Carriers
Allegro Sensor ACS37030 CT432/CT433 ACS72981xLR ACS37220
Sensing technology Hall effect + inductive coil XtremeSense™ TMR
(tunneling magnetoresistance)
Hall effect Hall effect
Logic voltage range 3.0–3.6 V 3.3V versions: 3.0–3.6 V
5V versions: 4.75–5.5 V
3.3V versions: 3.0–3.6 V
5V versions: 4.5–5.5 V
3.3V versions: 3.15–3.45 V
5V versions: 4.5–5.5 V
Family current range 20–65 A 20–70 A 50–200 A 100–200 A
Range/sensitivity of individual versions 3.3V Bidirectional:
±20 A / 66 mV/A
±40 A / 33 mV/A
±65 A / 20.3 mV/A
3.3V Bidirectional:
±40 A / 33 mV/A
±65 A / 20.3 mV/A
3.3V Bidirectional:
±20 A / 50 mV/A
±30 A / 33.3 mV/A
±50 A / 20 mV/A
±70 A / 14.3 mV/A

3.3V Unidirectional:
0–⁠20 A / 100 mv/A
0–⁠30 A / 66.7 mv/A
0–⁠50 A / 40 mv/A
0–⁠65 A / 30.8 mv/A

5V Bidirectional:
±20 A / 100 mV/A
±30 A / 66.7 mV/A
±50 A / 40 mV/A
±65 A / 30.8 mV/A

5V Unidirectional:
0–⁠20 A / 200 mv/A
0–⁠30 A / 133.3 mv/A
0–⁠50 A / 80 mv/A
0–⁠70 A / 57.1 mv/A
3.3V Bidirectional:
±50 A / 20 mV/A
±70 A / 14.3 mV/A

3.3V Unidirectional:
0–⁠50 A / 40 mv/A
0–⁠65 A / 30.8 mv/A

5V Bidirectional:
±50 A / 40 mV/A
±65 A / 30.8 mV/A

5V Unidirectional:
0–⁠50 A / 80 mv/A
0–⁠70 A / 57.1 mv/A
3.3V Bidirectional:(1)
±50 A / 26.4 mV/A
±100 A / 13.2 mV/A
±150 A / 8.8 mV/A
±200 A / 6.6 mV/A

3.3V Unidirectional:(1)
0–⁠50 A / 52.8 mv/A
0–⁠100 A / 26.4 mv/A
0–⁠150 A / 17.6 mv/A
0–⁠200 A / 13.2 mv/A

5V Bidirectional:(2)
±50 A / 40 mV/A
±100 A / 20 mV/A
±150 A / 13.3 mV/A
±200 A / 10 mV/A

5V Unidirectional:(2)
0–⁠50 A / 80 mv/A
0–⁠100 A / 40 mv/A
0–⁠150 A / 26.7 mv/A
3.3V Bidirectional:(1)
±50 A / 26.4 mV/A
±100 A / 13.2 mV/A
±150 A / 8.8 mV/A
±200 A / 6.6 mV/A

3.3V Unidirectional:(1)
0–⁠50 A / 52.8 mv/A
0–⁠100 A / 26.4 mv/A
0–⁠150 A / 17.6 mv/A
0–⁠200 A / 13.2 mv/A

5V Bidirectional:(2)
±50 A / 40 mV/A
±100 A / 20 mV/A
±150 A / 13.3 mV/A
±200 A / 10 mV/A

5V Unidirectional:(2)
0–⁠50 A / 80 mv/A
0–⁠100 A / 40 mv/A
0–⁠150 A / 26.7 mv/A
3.3V Bidirectional:
±100 A / 13.2 mV/A
±150 A / 8.8 mV/A

5V Bidirectional:
±100 A / 20 mV/A
±150 A / 13.3 mV/A
±200 A / 10 mV/A
3.3V Bidirectional:
±100 A / 13.2 mV/A
±150 A / 8.8 mV/A

5V Bidirectional:
±100 A / 20 mV/A
±150 A / 13.3 mV/A
±200 A / 10 mV/A
IC current path resistance 0.7 mΩ 1 mΩ 0.2 mΩ 0.1 mΩ
PCB 2 layers,
2-oz copper
6 layers,
2-oz copper
2 or 4 layers(3),
2-oz copper
6 layers,
2-oz copper
6 layers,
2-oz copper
6 layers,
2-oz copper
2 layers,
2-oz copper
6 layers,
2-oz copper
Max bandwidth 5 MHz 1 MHz 250 kHz 150 kHz
Size 0.7″ × 0.8″ 1.4″ × 1.2″ 0.8″ × 1.1″ 1.4″ × 1.2″ 0.7″ × 0.8″ 1.4″ × 1.2″ 0.7″ × 0.8″ 1.4″ × 1.2″
Overcurrent
fault output
User-configurable threshold
Common-mode field rejection
Nonratiometric output
1-piece price $11.95 $14.95 $12.95 $16.95 $13.95 $16.95 $6.95 $10.95

Note 1: Sensitivity when Vcc = 3.3 V; actual sensitivity is ratiometric (i.e. it is proportional to Vcc).
Note 2: Sensitivity when Vcc = 5 V; actual sensitivity is ratiometric (i.e. it is proportional to Vcc).
Note 3: 50A and higher versions of this carrier use a 4-layer PCB; all other versions of this carrier use a 2-layer PCB.

You can also use the following selection box to see these options sorted by current range:

Alternatives available with variations in these parameter(s): current range Select variant…


Specifications

Dimensions

Size: 1.4″ × 1.2″
Weight: 4.1 g

General specifications

Typical operating voltage: 5 V
Current sense: 13.3 mV/A
Minimum logic voltage: 4.5 V
Maximum logic voltage: 5.5 V
Supply current: 16 mA1
Current range: -150A to +150A (bidirectional 150A), 5V
Current sensor: Allegro ACS37220LEZATR-150B5

Identifying markings

PCB dev codes: cs06b
Other PCB markings: 0J14835
Other PCB markings: 5V B15

Notes:

1
Typical.

Resources

File downloads

Recommended links

Related Products