This digital infrared distance sensor GP2Y0D810Z0F is Sharp's smallest and fastest distance sensor and is combined here with Pololu's carrier board which has all the circuitry to enable the sensor to be wired up to a microcontroller. Ideal as a non-contact bumper switch the sensor detects from 2 to 10cm.
Special Order
Shipping from $2.90
+159 more from our supplier in 7-10 days
Our Code: SEN-10013
Supplier Link: [Pololu MPN:1134]
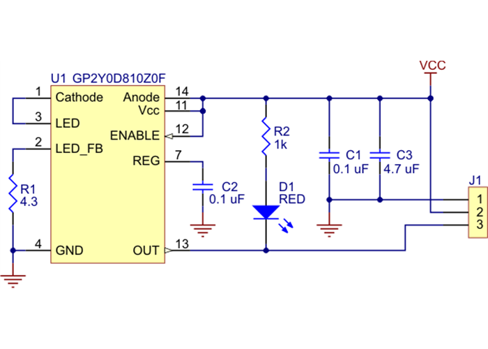
The tiny carrier board from Pololu includes all the circuitry required to enable you to connect the Sharp GP2Y0D810Z0F sensor to a microcontroller. The carrier board comes with the Sharp sensor, 3x1 straight male header strip and 3x1 right-angle male header strip. A red LED is included on the board that indicates when the sensor is triggered.
The Sharp GP2Y0D810Z0F is fast. It has a sample rate of 400Hz and a sensing distance of 10cm. The sensor differs from the other Sharp sensors in that it has a digital output which is driven low when an object is detected within its 2-10cm detection range. Digital means the output is on or off. It won't tell you how far to an object but if there is one there. The higher sampling rate also means that feedback is immediate allowing for collisions to be avoided.
For robotics this sensor is ideal as a non-contact bumper to avoid obstacles but can be also used in other scenarios such as a counter for passing objects or as a break-beam sensor or photogate alternative.

Using the Sharp GP2Y0D810Z0F is made simple with the Pololu carrier board. Connections can be made to the board via the included 3x1 straight or angled male header strips. The connections are ground, VIN (2.7-6.2V) and sensor output. A large (>10uF) capacitor (not included) can be optionally used to improve performance depending on power supply when placed between ground and VIN in close proximity to the sensor.
A red LED on the back of the PCB lights when the sensor is triggered (ie, output is low). This can be disabled by cutting the trace as marked on the PCB or desoldering the LED. However, more blinky lights are usually better.
The GP2Y0D810Z0F has an optional enable input that can be used to put the sensor into low-power mode. The Pololu carrier board connects this input to Vcc so that the sensor is always enabled, but you can solder a wire to the pad labeled “enable” on the back of the PCB if you want control over this input. Note that you will need to cut the trace that connects the enable line to Vcc on the PCB if you want to be able to disable the sensor. This trace is marked on the silkscreen, and there is a caret that indicates where we suggest you make the cut.
The carrier board has a 0.086" mounting hole for a #2 screw. You can make the module more compact by cutting or grinding off this portion of the PCB if you do not need the mounting hole.
| Voltate | 2.7 to 6.2V |
| Current | 5mA |
| Range | 2 to 10 cm. Digital |
| Output | Digital |
| Response Time | 2.56ms , 3.77ms max |
| Size | 21.6 x 8.9 x 10.4mm |
| Weight (less header pins) | 1.3g |
Schematic for the Pololu Carrier board.
