TB67H453FTG (QFN) Single Brushed DC Motor Driver Carrier

This compact breakout board for Toshiba’s TB67H453FTG motor driver offers a wide operating voltage range of 4.5 V to 44 V and can deliver a continuous 1.1 A to a single bidirectional brushed DC motor.

This compact breakout board for Toshiba’s TB67H453FTG motor driver offers a wide operating voltage range of 4.5 V to 44 V and can deliver a continuous 1.1 A to a single bidirectional brushed DC motor. The TB67H453 also features integrated current sensing and regulation that limits the peak motor current to about 2 A by default, as well as built-in protection against under-voltage, over-current, and over-temperature. The carrier board adds protection against reverse voltage.


Description

Overview

TB67H453FTG (QFN) Single Brushed DC Motor Driver Carrier, bottom view with dimensions.

The TB67H453FTG from Toshiba is an H-bridge motor driver IC that can be used for bidirectional control of one brushed DC motor at 4.5 V to 44 V. It can supply approximately 1.1 A continuous and has a current limit set to 2 A by default (with 5 V on SLEEP). Since this board is a carrier for the TB67H453FTG, we recommend careful reading of the TB67H453FTG datasheet (659k pdf). The board ships populated with all of its SMD components, including the TB67H453FTG.

The board’s holes are compatible with standard 0.1″ headers. Headers are not included with this product, but they are available separately. Wires can also be soldered to the board for more compact installations.

A pin-compatible version based on the Toshiba TB67H453FNG is available that differs only in the amount of current it can deliver while supporting the same 4.5 V to 44 V operating range and control interfaces. We also have pin-compatible versions of these drivers based on the Texas Instruments DRV8876, which is an alternative to the TB67H453 that offers the same functionality with a slightly higher on resistance and a lower maximum operating voltage, and the DRV8874. The following table compares all five pin-compatible versions along with the similar DRV8256 motor drivers:

Comparison of the Toshiba TB67H453FNG/FTG and TI DRV8874, DRV8876, and DRV8256 motor driver carriers

DRV8876
(QFN)

TB67H453FTG
(QFN)

DRV8876

TB67H453FNG

DRV8874

DRV8256E
DRV8256P
Motor channels: one
Min. operating voltage: 4.5 V
Max. operating voltage: 37 V 44 V 37 V 44 V 37 V 48 V
Max. continuous current(1): 1.1 A 1.3 A 2.1 A 1.9 A
Peak current: 2 A(2) 4.4 A(2) 6.4 A
Current sense feedback? 2.5 V/A 1.1 V/A none
Active current limiting: adjustable
Size: 0.6″ × 0.7″ 0.6″ × 0.6″
1-piece price: $7.14 $4.49 $8.15 $4.95 $11.94 $14.31 (E)
$14.31 (P)
Note 1: On Pololu carrier board, at room temperature and without additional cooling.
Note 2: Default current limit; see product descriptions for details.

TB67H453FTG (QFN) Single Brushed DC Motor Driver Carrier in a solderless breadboard (headers not included).

Features

  • Drives a single bidirectional brushed DC motor or two unidirectional brushed DC motors
  • Motor supply voltage: 4.5 V to 44 V
  • Output current: 1.1 A continuous (2 A default current limit)
  • Supports 1.8 V to 5 V logic voltage (5.5 V max)
  • Integrated current sensing and adjustable active current regulation
  • Two current regulation mode options: cycle-by-cycle or fixed off time
  • Three input control modes:
    • Phase/enable (PH/EH)
    • PWM (IN/IN)
    • Independent half-bridge control
  • Under-voltage lockout and protection against over-current and over-temperature
  • Carrier board adds reverse-voltage protection
  • Compact size (0.6″×0.7″)

Using the motor driver

Pinout

Pinout of the TB67H453FTG (QFN) Single Brushed DC Motor Driver Carrier.

PIN Default State Description
VIN 4.5 V to 44 V board power supply input.
GND Ground connection points for the motor and logic supplies.
VM This pin gives access to the motor power supply after the reverse-voltage protection MOSFET (see the board schematic below). It can be used to supply reverse-protected power to other components in the system.
OUT1 Motor output 1.
OUT2 Motor output 2.
EN/IN1 LOW Motor control input 1 (functions as an enable pin in PHASE/ENABLE mode).
PH/IN2 LOW Motor control input 2 (functions as a direction pin in PHASE/ENABLE mode).
PMODE FLOATING Control interface select pin. The state of this pin is latched when the driver is enabled through the SLEEP pin. Setting this pin low prior to enabling sets the driver to phase/enable (PH/EN) control mode. Setting this pin high prior to enabling sets the driver to PWM (IN/IN) control mode. Leaving this pin floating or disconnected on enable sets the driver to independent half-bridge control mode.
SLEEP LOW Sleep input that puts the driver into a low-power sleep mode when low. The driver outputs are high-impedance (coast) in sleep mode.
VREF Current limiting threshold reference voltage (see below).
IMODE PULLED LOW Four-state input for current regulation and overcurrent protection mode (see the TB67H453 datasheet). This carrier pulls down IMODE to GND through a 20 kΩ resistor setting the current chopping mode to cycle-by-cycle, the over-current response to automatic retry, and FAULT response to current chopping and over-current.
FAULT FLOATING Open-drain, active-low fault output. This pin goes low during an over-current, over-temperature, or under-voltage condition. An external pull-up resistor is required to use this pin.
CS Current sense output. This pin provides an analogue current-sense feedback voltage of approximately 2.5 V/A by default (see below).

The driver requires a motor voltage between 4.5 V and 44 V to be supplied to the VIN pin, which is the reverse-protected motor supply input. VM is an access point for motor supply power after the reverse voltage protection circuit, and this pin can be used to supply reverse protected power to the rest of the system.

A logic voltage between 1.8 V and 5.5 V must be supplied to the SLEEP pin to take the driver out of its default sleep mode. (Note: the logic voltage level supplied to SLEEP affects VREF and hence the current limiting threshold reference voltage; see the current limiting section below for more information.) This logic voltage can typically be shared with the controlling device, or it can be supplied by an output from the controlling device, which allows for dynamic control of the sleep mode.

The TB67H453 features three possible control modes: phase/enable (PH/EN), PWM (IN/IN), and independent half-bridge. The PMODE pin determines the control interface, and the state is latched when the driver is enabled through the SLEEP pin.

Phase/enable (PH/EN) mode

Minimal wiring diagram for connecting a microcontroller to a TB67H453FTG (QFN) Single Brushed DC Motor Driver Carrier in PHASE/ENABLE control mode.

Setting the PMODE pin low prior to enabling the driver, as shown in the diagram above, sets the driver to phase/enable control mode, where the PH pin determines the motor direction and the EN pin can be supplied with a PWM signal to control the motor speed (this is typically referred to as sign-magnitude operation). This mode is generally easier to use as it only requires one PWM signal, but it only allows for drive/brake operation. (Drive/brake operation usually provides a more linear relationship between PWM duty cycle and motor speed than drive/coast operation, and we generally recommend using drive/brake operation when possible.)

Simplified drive/brake operation with PMODE=0 (PHASE/ENABLE)
EN PH OUT1 OUT2 operating mode
0 X L L brake low (outputs shorted to ground)
PWM 1 PWM (H/L) L forward/brake at speed PWM %
PWM 0 L PWM (H/L) reverse/brake at speed PWM %

This mode can also be used for locked-antiphase operation, where a sufficiently high-frequency (up to 100 kHz) PWM is applied to the phase (PH) pin and the enable (EN) pin is tied high. In locked-antiphase operation, the PWM duty cycle controls speed and direction, going from full-speed in one direction at 0% duty cycle to full speed in the other direction at 100% duty cycle. A duty cycle of 50% will stop the motor. The appropriate PWM frequency for locked-antiphase operation will generally depend on the inductance of the motor.

Advanced usage with PWM (IN/IN) mode

Minimal wiring diagram for connecting a microcontroller to a TB67H453FTG (QFN) Single Brushed DC Motor Driver Carrier in PWM (IN/IN) control mode.

If the PMODE pin is set high prior to enabling the driver, the driver is set to PWM (IN/IN) control mode, which allows for more advanced control options, including allowing the H-bridge to enter a high-impedance (coast) state without sleep. The following truth table shows how to achieve drive/coast (slow decay) and drive/brake (fast decay) operation using the IN/IN control interface:

PWM control mode with PMODE=1 (IN/IN)
IN1 IN2 OUT1 OUT2 operating mode
0 0 Z Z coast (outputs off)
PWM 0 PWM (H/Z) PWM (L/Z) forward/coast at speed PWM %
0 PWM PWM (L/Z) PWM (H/Z) reverse/coast at speed PWM %
PWM 1 L inverted
PWM (L/H)
reverse/brake at speed 100%PWM %
1 PWM inverted
PWM (L/H)
L forward/brake at speed 100%PWM %
1 1 L L brake low (outputs shorted to ground)

Advanced usage with independent half-bridge mode

If the PMODE pin is left high-impedance (i.e. floating or disconnected) when the driver is enabled, the driver is set to independent half-bridge control mode. See the TB67H453 datasheet for more information about this control mode.

Current sensing

The TB67H453FTG outputs current on its ISENSE pin (labelled CS on the carrier board) proportional to current flowing through the low side H-bridge MOSFETs. This current is approximately 0.1% of the motor current, and it flows to ground through a 2.49 kΩ resistor on the carrier board, resulting in a voltage of approximately 2.5 V per amp of motor current. An external resistor can be connected between CS and GND in parallel with the board’s resistor to reduce the sensitivity.

Current limiting

The TB67H453FTG can be configured to actively limit the current through the motors by using a fixed off-time PWM current regulation (current chopping) or a cycle-by-cycle PWM current chopping scheme. The current chopping scheme and over-current response is selectable through the IMODE quad-level input. This carrier pulls down IMODE to GND through a 20 kΩ resistor, setting the current chopping mode to cycle-by-cycle by default.

The current limit is determined by the voltage on the VREF pin, which this carrier board pulls up to SLEEP through a 10 kΩ resistor, and current sense sensitivity. Specifically, the current limit can be calculated as VREF/sensitivity, which is approximately 2 A when SLEEP is connected to 5 V. A lower logic voltage on SLEEP decreases the current limit proportionally. The current limit can be lowered by connecting an additional resistor between VREF and GND or by connecting an external reference voltage directly to VREF; the current limit can be increased by reducing the current sense sensitivity (i.e. by connecting an additional resistor between CS and GND in parallel with the 2.49 kΩ one on the board). Current limiting can be disabled by connecting CS directly to GND, although the driver’s overcurrent protection will still limit the current to about 3.5 A. Refer to the TB67H453FTG datasheet for more information about the driver’s current regulation.

We manufacture these boards in-house at our Las Vegas facility, so we can make these motor drivers with customised components to better meet the needs of your project, such as by customising the resistors affecting the current sensing and current limiting. If you are interested in customisation, please contact us for a quote.

Real-world power dissipation considerations

The TB67H453FTG is rated for a peak current of 3.5 A by its datasheet. However, the chip by itself will overheat at lower currents. In our tests, we found that the chip on our carrier board was able to deliver its rated peak current for less than a second before the thermal protection kicked in and disabled the motor outputs. It was able to operate at its default current limit of 2 A for a few seconds before thermal shutdown. It was able to sustain 1.1 A for many minutes without triggering thermal shutdown. These tests were conducted at room temperature in open space with no additional cooling (e.g. no forced airflow or heat sinks).

The actual current you can deliver will depend on how well you can keep the motor driver cool. The carrier’s printed circuit board is designed to help with this by drawing heat out of the motor driver chip. PWMing the motor will introduce additional heating proportional to the frequency.

This product can get hot enough to burn you long before the chip overheats. Take care when handling this product and other components connected to it.

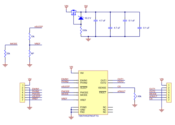
Schematic

Schematic diagram of the TB67H453FNG/FTG Single Brushed DC Motor Driver Carrier.


Specifications

Dimensions

Size: 0.6″ × 0.7″
Weight: 0.8 g

General specifications

Motor driver: TB67H453FTG, VQFN package
Motor channels: 1
Minimum operating voltage: 4.5 V
Maximum operating voltage: 44 V
Continuous output current per channel: 1.1 A
Peak output current per channel: 2 A1
Current sense: 2.5 V/A
Maximum PWM frequency: 100 kHz
Minimum logic voltage: 1.8 V
Maximum logic voltage: 5.5 V
Reverse voltage protection?: Y

Identifying markings

PCB dev codes: md41b, md41e
Other PCB markings: 0J13402, 0J15772

Notes:

1
Default current limit with 5 V on %(overline)SLEEP%, determined by on-board resistors.

Resources

Related Products