Pololu 3.3V, 500mA Step-Down Voltage Regulator D24V5F3

Output voltage Typical max output current 1 Input voltage range 2 3.3 V 500 mA 3.4 V – 36 V Note 1: Actual achievable maximum continuous output current is a function of input voltage and is limited by thermal dissipation.

Output voltage Typical max output current1 Input voltage range2
3.3 V 500 mA 3.4 V – 36 V

Note 1: Actual achievable maximum continuous output current is a function of input voltage and is limited by thermal dissipation.
Note 2: Minimum input voltage is subject to dropout voltage considerations; see the dropout voltage section of product pages for more information.


Description

Overview

Pololu step-down voltage regulator D24V5Fx, bottom view with dimensions.

Pololu step-down voltage regulators D24V10Fx and D24V5Fx next to a 7805 voltage regulator in TO-220 package.

The D24V5Fx family of buck (step-down) voltage regulators generates lower output voltages from input voltages as high as 36 V. They are switching regulators (also called switched-mode power supplies (SMPS) or DC-to-DC converters) and have a typical efficiency between 80% to 93%, which is much more efficient than linear voltage regulators, especially when the difference between the input and output voltage is large. These regulators have a power-save mode that activates at light loads and a low quiescent (no load) current draw, which make them well suited for low-power applications that are run from a battery. These regulators are available in eight different fixed output voltages:

Alternatives available with variations in these parameter(s): output voltage Select variant…

The different versions of this regulator all look very similar, so the bottom silkscreen includes a blank space where you can add your own distinguishing marks or labels. This product page applies to all eight versions of the D24V5Fx family.

The regulators feature short-circuit/over-current protection, and thermal shutdown helps prevent damage from overheating. The boards do not have reverse-voltage protection.

If you need more output current, consider the very similar D24V10Fx family of step-down voltage regulators, which can deliver up to 1 A in several different output voltages:

Alternatives available with variations in these parameter(s): output voltage Select variant…

The picture on the right shows a 1 A D24V10Fx regulator next to a 0.5 A D24V5Fx regulator and a common 7805 linear regulator in a TO-220 package.

Features

  • Input voltage:
    • 3 V to 36 V for output voltages of 1.8 V and 2.5 V
    • [output voltage + dropout voltage] to 36 V for output voltages of 3.3 V and higher (see below for more information on dropout voltage)
  • Fixed 1.8 V, 2.5 V, 3.3 V, 5 V, 6 V, 9 V, 12 V, or 15 V output (depending on regulator version) with 4% accuracy
  • Maximum output current: 500 mA
  • Typical efficiency of 80% to 93%
  • 500 kHz switching frequency (when not in power-save mode)
  • 200 μA typical no-load quiescent current
  • Over-current and short-circuit protection, over-temperature shutoff
  • Small size: 0.5″ × 0.4″ × 0.1″ (13 mm × 10 mm × 3 mm)

Pololu step-down voltage regulators D24V5Fx in a breadboard.

Pololu step-down voltage regulator D24V5Fx in a breadboard.

Using the regulator

Connections

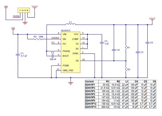
The buck regulator has four connections: shutdown (SHDN), input voltage (VIN), ground (GND), and output voltage (VOUT).

The SHDN pin can be driven low (under 0.4 V) to turn off the output and put the board into a low-power state. There is a 100 kΩ pull-up resistor between the SHDN pin and VIN, so if you want to leave the board permanently enabled, the SHDN pin can be left disconnected. While the SHDN pin is being driven low, the current draw of the regulator is dominated by the current through the pull-up resistor and will be proportional to the input voltage. (At 36 V in it will draw about 360 μA.)

The input voltage, VIN, powers the regulator. Voltages between 3 V and 36 V can be applied to VIN, but for versions of the regulator that have an output voltage higher than 3 V, the effective lower limit of VIN is VOUT plus the regulator’s dropout voltage, which varies approximately linearly with the load (see below for graphs of dropout voltages as a function of the load). Additionally, please be wary of destructive LC spikes (see below for more information).

The output voltage, VOUT, is fixed and depends on the regulator version: the D24V5F1 version outputs 1.5 V, D24V5F2 version outputs 2.5 V, the D24V5F3 version outputs 3.3 V, the D24V5F5 version outputs 5 V, the D24V5F6 version outputs 6 V, the D24V5F9 version outputs 9 V, the D24V5F12 version outputs 12 V, and the D24V5F15 version outputs 15 V

The four connections are labelled on the back side of the PCB and are arranged with a 0.1″ spacing along the edge of the board for compatibility with solderless breadboards, connectors, and other prototyping arrangements that use a 0.1″ grid. You can solder wires directly to the board or solder in either the 4×1 straight male header strip or the 4×1 right-angle male header strip that is included.

Pololu step-down voltage regulator D24V5Fx with included hardware.

Typical efficiency and output current

The efficiency of a voltage regulator, defined as (Power out)/(Power in), is an important measure of its performance, especially when battery life or heat are concerns. This family of switching regulators typically has an efficiency of 80% to 95%, though the actual efficiency in a given system depends on input voltage, output voltage, and output current. See the efficiency graph near the bottom of this page for more information.

In order to achieve a high efficiency at low loads, this regulator automatically goes into a power-save mode where the switching frequency is reduced. In power-save mode, the switching frequency of the regulator changes as necessary to minimise power loss. This could make it harder to filter out noise on the output caused by switching.

Typical dropout voltage

The dropout voltage of a step-down regulator is the minimum amount by which the input voltage must exceed the regulator’s target output voltage in order to ensure the target output can be achieved. For example, if a 5 V regulator has a 1 V dropout voltage, the input must be at least 6 V to ensure the output is the full 5 V. Generally speaking, the dropout voltage increases as the output current increases. See the “Details” section below for more information on the dropout voltage for this specific regulator version.

Details for item #2842

The graphs below show the typical efficiency and dropout voltage of the 3.3 V D24V5F3 regulator as a function of the output current:

Typical efficiency of Pololu 3.3V step-down voltage regulator D24V5F3.

Typical dropout voltage of Pololu 3.3V step-down voltage regulator D24V5F3.

LC voltage spikes

When connecting voltage to electronic circuits, the initial rush of current can cause voltage spikes that are much higher than the input voltage. If these spikes exceed the regulator’s maximum voltage (36 V), the regulator can be destroyed. In our tests with typical power leads (~30″ test clips), input voltages above 20 V caused spikes over 36 V.

If you are connecting more than 20 V or your power leads or supply has high inductance, we recommend soldering a 33 μF or larger electrolytic capacitor close to the regulator between VIN and GND. The capacitor should be rated for at least 50 V.

More information about LC spikes can be found in our application note, Understanding Destructive LC Voltage Spikes.


Specifications

Dimensions

Size: 0.4″ × 0.5″ × 0.1″1
Weight: 0.6 g1

General specifications

Minimum operating voltage: 3.4 V2
Maximum operating voltage: 36 V
Maximum output current: 500 mA
Output voltage: 3.3 V
Reverse voltage protection?: N
Maximum quiescent current: 0.2 mA3

Identifying markings

PCB dev codes: reg16a
Other PCB markings: 0J7990, blank white box

Notes:

1
Without included optional headers.
2
For small loads; this voltage rises approximately linearly up to 3.9 V at 500 mA output.
3
While enabled (SHDN = HIGH) with no load; while disabled it is proportional to the input voltage (360 μA when the input is 36 V).

Resources

File downloads

Related Products