MP6603 Stepper Motor Driver Carrier

This breakout board for the MPS MP6603 microstepping bipolar stepper motor driver offers microstepping down to 1/8-step and operates from 8 V to 55 V. It can deliver up to approximately 2 A per phase continuously without a heat sink or forced air flow (up to 4 A peak).

This breakout board for the MPS MP6603 microstepping bipolar stepper motor driver offers microstepping down to 1/8-step and operates from 8 V to 55 V. It can deliver up to approximately 2 A per phase continuously without a heat sink or forced air flow (up to 4 A peak). The module has a pinout and interface that are very similar to that of our popular A4988 carriers, so it can be used as a drop-in replacement for those boards in many applications. It features built-in protection against under-voltage, over-voltage, over-current, and over-temperature conditions, and configurable input modes allow it to alternatively drive brushed DC motors and other loads.


Description

Overview

MP6603 Stepper Motor Driver Carrier, bottom view with dimensions.

This product is a carrier board or breakout board for the MP6603 dual full-bridge motor driver from Monolithic Power Systems (MPS); we therefore recommend careful reading of the MP6603 datasheet (1MB pdf) before using this product. This stepper motor driver lets you control one bipolar stepper motor at up to approximately 2 A per phase continuously without a heat sink or forced air flow (depending on supply voltage; see the Power dissipation considerations section below for more information). Here are some of the driver’s key features:

  • Simple step and direction control interface
  • Four different step resolutions: full-step, half-step, 1/4-step, and 1/8-step
  • Adjustable current control lets you set the maximum current output, which lets you use voltages above your stepper motor’s rated voltage to achieve higher step rates
  • Internal current sensing allows the driver to automatically adjust the decay mode as necessary to provide the smoothest current waveform
  • 8 V to 55 V supply voltage range
  • Can deliver approximately 2 A per phase continuously without additional cooling (depending on supply voltage), up to 4 A peak
  • Built-in regulator (no external logic voltage supply needed)
  • Can interface directly with 3.3 V and 5 V systems
  • Over-temperature thermal shutdown, over-current shutdown, short circuit protection, over-voltage protection, and under-voltage lockout
  • Module size, pinout, and interface match those of our A4988 stepper motor driver carriers in most respects

This product ships with all surface-mount components—including the MP6603 driver IC—installed as shown in the product picture.

We also have a variety of other stepper motor driver options in this same form factor with different operating profiles and features.

We manufacture these boards in-house at our Las Vegas facility, which gives us the flexibility to make these drivers with customised fixed current limits for volume applications. If you are interested in customisation, please contact us.

Details for item #5690

This version of the MP6603 Stepper Motor Driver Carrier does not have header pins soldered or included; 0.1″ headers are available separately, as is a version of this driver with header pins already soldered.

MP6603 Stepper Motor Driver Carrier.

MP6603 Stepper Motor Driver Carrier, top view.

MP6603 Stepper Motor Driver Carrier, bottom view.

Using the driver

This MP6603 carrier board is designed primarily for use as a stepper motor driver, and it is configured with the indexer input interface selected by default (IN_SEL is pulled high by an on-board resistor). The following information applies to using the driver in this mode to control a stepper motor. See the Alternative input modes section further below for notes about other input modes and applications.

Minimal wiring diagram for connecting a microcontroller to an MP6603 Stepper Motor Driver Carrier (full-step mode).

Power connections

The driver requires a motor supply voltage of 8 V to 55 V to be connected across VMOT and GND. This supply should have appropriate decoupling capacitors close to the board, and it should be capable of delivering the expected stepper motor current. The driver has an internal voltage regulator, so it does not require a logic voltage supply.

Warning: This carrier board uses low-ESR ceramic capacitors, which makes it susceptible to destructive LC voltage spikes, especially when using power leads longer than a few inches. Under the right conditions, these spikes can exceed the 60 V absolute maximum voltage rating for the MP6603 and permanently damage the board, even when the motor supply voltage is much lower. One way to protect the driver from such spikes is to put a large (at least 47 µF) electrolytic capacitor across motor power (VMOT) and ground somewhere close to the board; this will also help keep the supply voltage more stable as the driver’s current draw changes.

Motor connections

Four, six, and eight-wire stepper motors can be driven by the MP6603 if they are properly connected; a FAQ answer explains the proper wirings in detail.

Warning: Connecting or disconnecting a stepper motor while the driver is powered can destroy the driver. (More generally, rewiring anything while it is powered is asking for trouble.)

Step (and microstep) size

Stepper motors typically have a step size specification (e.g. 1.8° or 200 steps per revolution), which applies to full steps. A microstepping driver such as the MP6603 allows higher resolutions by allowing intermediate step locations, which are achieved by energizing the coils with intermediate current levels. For instance, driving a motor in quarter-step mode will give the 200-step-per-revolution motor 800 microsteps per revolution by using four different current levels.

The resolution (step size) selector inputs (M1 and M2) enable selection from the four step resolutions according to the table below. These two pins are pulled low through internal 500 kΩ pull-down resistors, so the driver defaults to full-step mode when these inputs are left disconnected. For the microstep modes to function correctly, the current limit must be set low enough (see below) so that current limiting gets engaged. Otherwise, the intermediate current levels will not be correctly maintained, and the motor will skip microsteps.

M2 M1 Microstep Resolution
Low Low Full step
Low High Half (1/2) step
High Low Quarter (1/4) step
High High Eighth (1/8) step

Control inputs

The rising edge of each pulse to the STEP input corresponds to one microstep of the stepper motor in the direction selected by the DIR pin. These inputs are both pulled low by default through internal 500 kΩ pull-down resistors. If you just want rotation in a single direction, you can leave DIR disconnected.

The chip has two different inputs for controlling its power states: SLEEP and ENBL. For details about these power states, see the datasheet. Please note that the driver pulls both of these pins low through internal 500 kΩ pull-down resistors. The default SLEEP state prevents the driver from operating; this pin must be high to enable the driver (it can be connected directly to a logic “high” voltage between 2.5 V and 5 V, or it can be dynamically controlled by connecting it to a digital output of an MCU). The default state of the ENBL pin is to enable the driver, so this pin can be left disconnected.

Bringing SLEEP low disables and resets the entire driver (including the microstep position) while bringing ENBL high disables only the motor outputs while retaining the microstep position.

Schematic of nSLEEP and nFAULT pins on MP6603 carrier.

The MP6603 also features an open-drain FAULT output that drives low whenever the H-bridge FETs are disabled as the result of over-current protection, thermal shutdown, or over-voltage protection. The carrier board connects this pin to the SLEEP pin through a 10 kΩ resistor that acts as a FAULT pull-up whenever SLEEP is externally held high, so no external pull-up is necessary on the FAULT pin. Note that the carrier includes a 1.5 kΩ protection resistor in series with the FAULT pin that makes it is safe to connect this pin directly to a logic voltage supply, as might happen if you use this board in a system designed for the pin-compatible A4988 carrier. In such a system, the 10 kΩ resistor between SLEEP and FAULT would then act as a pull-up for SLEEP, making the MP6603 carrier more of a direct replacement for the A4988 in such systems (the A4988 has an internal pull-up on its SLEEP pin).

As a consequence of the connection between SLEEP and FAULT, active faults can pull the SLEEP pin low (below 2 V) if it is not externally pulled up strongly enough. We recommend any pull-up resistor used with SLEEP be 4.7 kΩ or stronger (or just connect SLEEP directly to VCC).

Current limiting

To achieve high step rates, the motor supply is typically higher than would be permissible without active current limiting. For instance, a typical stepper motor might have a maximum current rating of 1 A with a 5 Ω coil resistance, which would indicate a maximum motor supply of 5 V. Using such a motor with 9 V would allow higher step rates, but the current must actively be limited to under 1 A to prevent damage to the motor.

The MP6603 supports such active current limiting, and the trimmer potentiometer on the board can be used to set the current limit:

Current limit vs. potentiometer setting for the MP6603 Stepper Motor Driver Carrier.

You will typically want to set the driver’s current limit to be at or below the current rating of your stepper motor. One way to set the current limit is to put the driver into full-step mode and to measure the current running through a single motor coil without clocking the STEP input. The measured current will be 0.7 times the current limit (since both coils are always on and limited to approximately 70% of the current limit setting in full-step mode).

VREF pin on the MP6603 Stepper Motor Driver Carrier.

Another way to set the current limit is to measure the VREF voltage and calculate the resulting current limit. The VREF pin voltage is accessible via a small hole that is circled on the bottom silkscreen of the circuit board, as shown in the picture on the right. The current limit in amps relates to the reference voltage in volts as follows:

``text(Current Limit) = text(VREF) * 2.43``

or, rearranged to solve for VREF:

``text(VREF) = text(Current Limit) / 2.43``

So, the current limit in amps (A) is equal to 2.43 times the VREF voltage in volts (V), and if you have a stepper motor rated for 1 A, for example, you can set the current limit to about 1 A by setting the reference voltage to about 0.41 V.

Note: The coil current can be very different from the power supply current, so you should not use the current measured at the power supply to set the current limit. The appropriate place to put your current meter is in series with one of your stepper motor coils. If the driver is in full-step mode, both coils will always be on and limited to approximately 70% of the current limit setting. If your driver is in one of the microstepping modes, the current through the coils will change with each step, ranging from 0% to 100% of the set limit. See the MP6603 datasheet for more information.

Alternative input modes

This board pulls the IN_SEL pin of the MP6603 high by default, selecting the indexer input interface and configuring the IC to drive a stepper motor. Driving IN_SEL low selects the pulse-width modulation (PWM) input interface instead, which can be used to drive brushed DC motors or other loads. With PWM input selected, several of the control pins have a different function, and their specific behaviour depends on the numeric mode set by the M2 and M1 pins.

The following table lists the control pins that have alternative functions in the PWM input modes. See the MP6603 datasheet for more information about using these modes.

Pin function,
indexer mode
(IN_SEL = 1)
Pin function, PWM mode (IN_SEL = 0)
Mode 1 or 2:
4 half-bridges
(M2, M1 = 00 or 01)
Mode 3:
2 full-bridges
(M2, M1 = 10)
Mode 4:
Parallel full-bridge
(M2, M1 = 11)
ROSC* PWM_A DIR for OUT_A/B PWM for OUT_A/B
STEP PWM_B ENBL (PWM) for OUT_A/B PWM for OUT_C/D
DIR PWM_C DIR for OUT_C/D EN (PWM) for OUT_A/B
ENBL PWM_D ENBL (PWM) for OUT_C/D EN (PWM) for OUT_C/D

* 100 kΩ on-board resistor from ROSC to GND sets constant-off-time to 19 µs by default.

Power dissipation considerations

The MP6603 datasheet states that it can deliver maximum currents up to 5 A per coil, but the actual current you can deliver depends on how well you can keep the IC cool. The carrier’s printed circuit board is designed to draw heat out of the IC, but to supply more than approximately 2 A per coil, a heat sink or other cooling method is required. The maximum current also decreases as the supply voltage increases: in our tests, the board could deliver about 2.2 A at 12 V, 2 A at 24 V, or 1.5 A at 50 V.

This product can get hot enough to burn you long before the chip overheats. Take care when handling this product and other components connected to it.

Please note that measuring the current draw at the power supply will generally not provide an accurate measure of the coil current. Since the input voltage to the driver can be significantly higher than the coil voltage, the measured current on the power supply can be quite a bit lower than the coil current (the driver and coil basically act like a switching step-down power supply). Also, if the supply voltage is very high compared to what the motor needs to achieve the set current, the duty cycle will be very low, which also leads to significant differences between average and RMS currents. Additionally, please note that the coil current is a function of the set current limit, but it does not necessarily equal the current limit setting as the actual current through each coil changes with each microstep.

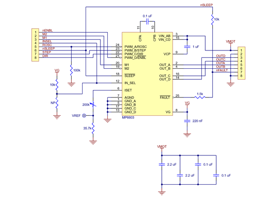
Schematic and dimension diagrams

Schematic diagram of the MP6603 Stepper Motor Driver Carrier.

The dimension diagram is available as a downloadable PDF (317k pdf).


Specifications

Dimensions

Size: 0.6″ × 0.8″
Weight: 1.2 g

General specifications

Minimum operating voltage: 8 V
Maximum operating voltage: 55 V
Continuous current per phase: 2 A1
Maximum current per phase: 4 A2
Minimum logic voltage: 2 V3
Maximum logic voltage: 6 V4
Microstep resolutions: full, 1/2, 1/4, and 1/8
Current limit control: potentiometer
Reverse voltage protection?: N
Header pins soldered?: N

Identifying markings

PCB dev codes: md51a
Other PCB markings: 0J16006

Notes:

1
At 24 V without a heat sink or forced air flow; max continuous current decreases as supply voltage increases (approx 2.2 A continuous at 12 V and 1.5 A continuous at 50 V).
2
Maximum theoretical current based on components on the board (additional cooling required).
3
This is the input logic high threshold.
4
Absolute maximum voltage on any input is 6.5 V.

Resources


FAQs

I want to control a 3.9 V, 600 mA bipolar stepper motor, but this driver has a minimum operating voltage above 3.9 V. Can I use this driver without damaging the stepper motor?

Yes. To avoid damaging your stepper motor, you want to avoid exceeding the rated current, which is 600 mA in this instance. All of our stepper motor drivers let you limit the maximum current, so as long as you set the limit below the rated current, you will be within spec for your motor, even if the voltage exceeds the rated voltage. The voltage rating is just the voltage at which each coil draws the rated current, so the coils of your stepper motor will draw 600 mA at 3.9 V. By using a higher voltage along with active current limiting, the current is able to ramp up faster, which lets you achieve higher step rates than you could using the rated voltage.

If you do want to use a lower motor supply voltage for other reasons, consider using our DRV8834 or STSPIN-220 low-voltage stepper motor drivers.

How do I connect my stepper motor to a bipolar stepper motor driver?
The answer to this question depends on the type of your stepper motor and how many wires it has. We have an application note that details possible methods for connecting stepper motors to bipolar drivers and controllers and the advantages and disadvantages of each option.
Do I really need to set the current limit on my stepper motor driver before using it, and if so, how do I do it?

Yes, you do! Setting the current limit on your stepper motor driver carrier before connecting your motor is essential to making sure that it runs properly. An appropriate current limit also ensures that your motor is not allowed to draw more current than it or your driver can handle, since that is likely to damage one or both of them.

Setting the current limit on this stepper motor driver is done by adjusting the on-board potentiometer. We strongly recommend using a multimeter to measure the VREF voltage while setting the current limit so you can be sure you set it to an appropriate value (just turning the pot randomly until things seem to work is not a good approach). The following video has more details on setting the current limit:

My stepper motor driver is overheating, but my power supply shows it’s drawing significantly less than the continuous current rating listed on the product page. What gives?
Measuring the current draw at the power supply does not necessarily provide an accurate measure of the coil current. Since the input voltage to the driver can be significantly higher than the coil voltage, the measured current on the power supply can be quite a bit lower than the coil current (the driver and coil basically act like a switching step-down power supply). Also, if the supply voltage is very high compared to what the motor needs to achieve the set current, the duty cycle will be very low, which also leads to significant differences between average and RMS currents: RMS current is what is relevant for power dissipation in the chip but many power supplies won’t show that. You should base your assessment of the coil current on the set current limit or by measuring the actual coil currents.

Related Products