Pololu RC Switch with Isolated Solid State Relay/Switch, SPST, 30V, 10A (Soldered Connectors)

This module is a solid state relay/switch with a radio control (RC) interface, enabling switching of bidirectional, electrically isolated loads in RC systems operating from 2.7 V to 16 V.

This module is a solid state relay/switch with a radio control (RC) interface, enabling switching of bidirectional, electrically isolated loads in RC systems operating from 2.7 V to 16 V. The activation threshold and direction are configurable, and a safe-start feature reduces the likelihood of unexpected activation. This version can switch up to 10 A of current at voltages up to 30 V (absolute maximum) and ships with soldered header pins and terminal blocks.


Description

Overview

Pololu RC Switch with Isolated Solid State Relay/Switch, SPST, bottom view with dimensions.

This product consists of a solid state, single-pole, single-throw (SPST) relay and a control circuit that measures incoming radio control (RC) signals, enabling control of bidirectional, electrically isolated loads in RC systems. Example applications include using extra channels on an RC receiver or servo controller to turn on lights, motors, or irrigation valves.

The RC switch measures the width of incoming RC pulses and compares it to a user-configurable threshold (with ±64 µs of hysteresis) to decide whether to activate the relay. By default, the threshold is approximately 1700 μs, with switch activation occurring above the threshold (longer pulses), but the switch has a learning mode that allows you to change the threshold and the activation direction. A safe-start feature reduces the likelihood of unexpected activation.

The switch control circuit operates from 2.7 V to 16 V, which is wider than the typical range of an RC receiver and can typically be supplied by the RC receiver or servo controller itself.

The switching is performed by a pair of MOSFETs controlled by an optically isolated driver that galvanically isolates the load from the control inputs. The MOSFETs are arranged back-to-back to make the two outputs symmetric and equivalent, allowing bidirectional current control with the switch in any orientation relative to the load (for example, this board can be used for high-side or low-side switching). Benefits over modules with mechanical relays with comparable current ratings include silent operation, a smaller form factor, and immunity to problems like contact wear and arcing that limit the service life of mechanical relays.

Versions of this switch are available with different voltage and current capabilities, and each of those is available with connectors soldered or without connectors:

Pololu RC Switches with Isolated Solid State Relay
Absolute max
load voltage
Max continuous
load current
Typical on
resistance
Connectors Item # Price
30 V 10 A 10 mΩ soldered #5424 $14.49
not included #5425 $12.95
60 V 6 A 30 mΩ soldered #5422 $13.49
not included #5423 $11.95

Details for item #5424

Pololu RC Switch with Isolated Solid State Relay/Switch, SPST, 30V, 10A (Soldered Connectors).

Pololu RC Switch with Isolated Solid State Relay/Switch, SPST, 30V, 10A (Soldered Connectors), top view.

Pololu RC Switch with Isolated Solid State Relay/Switch, SPST, 30V, 10A (Soldered Connectors). (1)

This RC switch version can switch up to 10 A of current at voltages up to 30 V (absolute maximum). The output MOSFETs have a typical combined resistance of 10 mΩ when the relay is enabled. It has 1×3 0.1″ male headers soldered to the RC control inputs, and these headers are compatible with standard servo cables that can be used to connect it directly to an RC receiver or servo controller. The two load connection points are accessible via a soldered 2-pin, 3.5mm-pitch terminal block.

Using the solid state relay/switch

Pinout of the Pololu RC Switch with Isolated Solid State Relay/Switch, SPST.

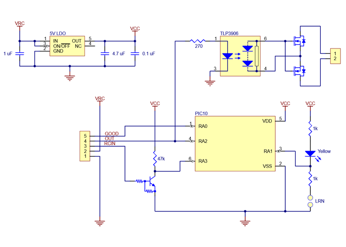
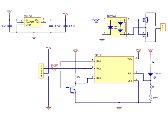
The control circuit pins are accessible along one side of the board and the load connection slots are located along the other side of the board. The control circuit is powered by supplying 2.7 V to 16 V across the VRC and GND pins, and it is controlled by an RC signal supplied on the RC IN pin. The output switch is made from a pair of back-to-back MOSFETs, so it is symmetric and bidirectional, and this board can be used as a high-side switch or low-side switch. The board’s control circuit will typically draw up to 15 mA from VRC when the switch is enabled.

The OUT pin is a digital output that indicates whether the switch is active. A high value means the switch is active, and a low value means it is not active.

The GOOD pin is a digital output that indicates whether the supplied RC signal is valid (10–330 Hz pulse rate, 0.5–2.5 ms pulse width). When the GOOD pin is low, it means the signal is invalid. In that situation, the OUT pin will also be low.

The high voltage level for OUT and GOOD is equal to VRC for VRC voltages of 2.7 V to 5 V, and it is 5 V for VRC voltages above 5 V.

A yellow indicator LED is also used to shows what state the device is in. See the user’s guide for more information about the indicator LED and learning mode jumper, which can be used to adjust the activation threshold of the switch.

Typical connection diagrams for use in RC systems

Typical wiring diagram for the Pololu RC Switch with Isolated Solid State Relay/Switch, SPST.

For inductive loads powered from a DC supply, a flyback diode (also called a freewheeling diode) can be connected across the load as shown below to reduce inductive voltage spikes when the switch turns off.

Typical wiring diagram for the Pololu RC Switch with Isolated Solid State Relay/Switch, SPST when using a DC load supply with an inductive load.

Real-world power dissipation considerations

In our tests, we found that the 30 V version of the relay/switch could conduct about 10 A continuously, and the 60 V version could conduct about 6 A continuously, without reaching the thermal limit for the MOSFETs. Our tests were conducted at approximately 25°C ambient temperature with no forced air flow.

The actual current you can pass through the board will depend on how well you can keep it cool. The printed circuit board is designed to help with this by drawing heat out of the MOSFETs. Solid connections to the output pins (such as with thick soldered wires) can also help reduce heat build-up in the MOSFETs and board.

Warning: Exceeding temperature or current limits can cause permanent damage to the MOSFETs. If you are switching an average continuous current greater than about 2/3 of the specified maximum, we strongly recommend that you monitor the MOSFETs’ temperature and look into additional cooling if necessary.

This product can get hot enough to burn you long before the chip overheats. Take care when handling this product and other components connected to it.

Creepage and high voltage isolation considerations

This product is designed to be compact, without consideration for extra creepage that is often associated with solid state relays and electrically isolated systems. As such, this product is not suitable for isolating regions at significantly different voltages. For an alternative that can provide the same functionality with significantly higher isolation voltage ratings, consider using our RC Switch with Digital Output with our Isolated Solid State Relays.

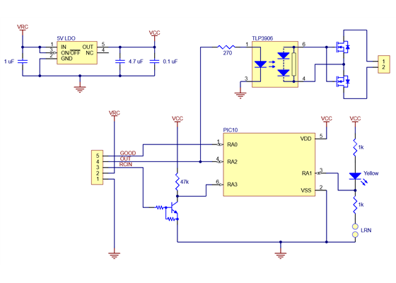
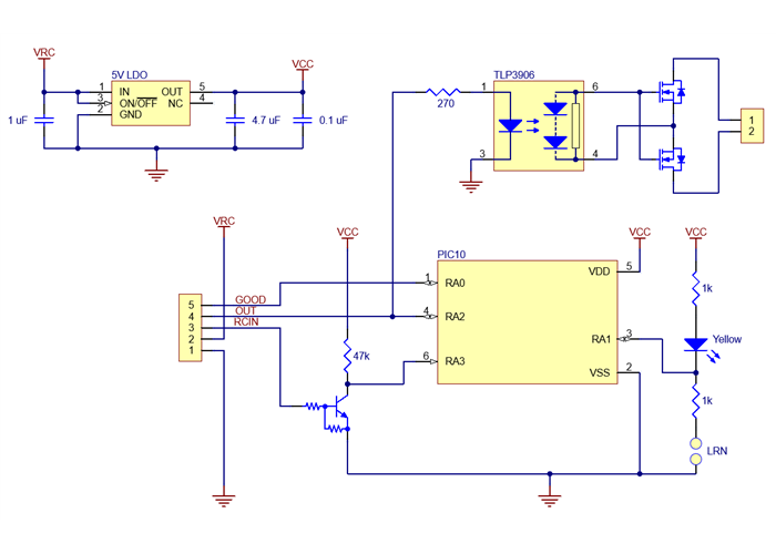
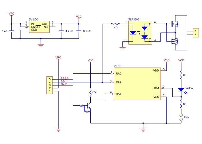
Schematic and dimension diagrams

Schematic diagram of the Pololu RC Switch with Isolated Solid State Relay/Switch, SPST.

The dimension diagram is available as a downloadable PDF (299k pdf).


Specifications

Dimensions

Size: 0.7″ × 0.5″ × 0.5″
Weight: 1.6 g

General specifications

Minimum control voltage: 2.7 V1
Maximum control voltage: 16 V1
Maximum input current: 15 mA2
Maximum load voltage: 30 V
Maximum load current: 10 A
Maximum on resistance: 10 mΩ
Connectors?: Y

Identifying markings

PCB dev codes: rcs04a
Other PCB markings: 0J15651

Notes:

1
VRC.
2
When switch is on; 5 mA when switch is off.

Resources

Documentation and other information

File downloads

Related Products