A4983 Stepper Motor Driver Carrier

*** See the A4988 driver *** The A4983 stepper motor driver carrier is a breakout board from Pololu for Allegro’s easy-to-use A4983 microstepping bipolar stepper motor driver. The driver features adjustable current limiting and five different microstep resolutions. The driver operates from a supply of 8 – 35 V and can deliver up to 2 A per coil.

Note: This board is a clearance item. Consider the drop-in replacement A4988 stepper motor driver carrier. The newer A4988 offers overcurrent protection and has an internal 100k pull-down on the MS1 microstep selection pin, but it is otherwise virtually identical to the A4983.

Overview

This product is a carrier board or breakout board for Allegro’s A4983 DMOS Microstepping Driver with Translator; we therefore recommend careful reading of the A4983 datasheet (368k pdf) before using this product. This stepper motor driver lets you control one bipolar stepper motor at up to 2 A output current per coil. Here are some of the driver’s key features:

  • Simple step and direction control interface
  • Five different step resolutions: full-step, half-step, quarter-step, eighth-step, and sixteenth-step
  • Adjustable current control lets you set the maximum current output with a potentiometer
  • Intelligent chopping control that automatically selects the correct current decay mode (fast decay or slow decay)
  • Over-temperature thermal shutdown, under-voltage lockout, and crossover-current protection

Included Hardware

The A4983 stepper motor driver carrier comes with one 1×16-pin breakaway 0.1" male header. The headers can be soldered in for use with solderless breadboards or 0.1" female connectors. You can also solder your motor leads and other connections directly to the board.


Operation

Power connections

The driver requires a logic supply voltage (3 – 5.5 V) to be connected across the VDD and GND pins and a motor supply voltage of (8 – 35 V) to be connected across VMOT and GND. These supplies should have appropriate decoupling capacitors close to the board, and they should be capable of delivering the expected currents (peaks up to 4 A for the motor supply).

Step (and microstep) size

Stepper motors typically have a step size specification (e.g. 1.8° or 200 steps per revolution), which applies to full steps. A microstepping driver such as the A4983 allows higher resolutions by allowing intermediate step locations, which are achieved by energizing the coils with intermediate current levels. For instance, driving a motor in quarter-step mode will give the 200-step-per-revolution motor 800 microsteps per revolution by using four different current levels.

The resolution (step size) selector inputs (MS1, MS2, MS3) enable selection from the five step resolutions according to the table below. MS2 and MS3 have internal 100kΩ pull-down resistors, but MS1 does not, so it must be connected externally. For the microstep modes to function correctly, the current limit must be set low enough (see below) so that current limiting gets enganged. Otherwise, the intermediate current levels will not be correctly maintained, and the motor will effectively operate in a full-step mode.

MS1 MS2 MS3 Microstep Resolution
Low Low Low Full step
High Low Low Half step
Low High Low Quarter step
High High Low Eighth step
High High High Sixteenth step

Control inputs

Each pulse to the STEP input corresponds to one microstep of the stepper motor in the direction selected by the DIR pin. The chip has three different inputs for controlling its many power states: RST, SLP, and EN. For details about these power states, see the datasheet. Please note that the RST pin is floating; if you are not using the pin, you can connect it to the adjacent SLP pin on the PCB.

Current limiting

To achieve high step rates, the motor supply is typically much higher than would be permissible without active current limiting. For instance, a typical stepper motor might have a maximum current rating of 1 A with a 5Ω coil resistance, which would indicate a maximum motor supply of 5 V. Using such a motor with 12 V would allow higher step rates, but the current must actively be limited to under 1 A to prevent damage to the motor.

The A4983 supports such active current limiting, and the trimmer potentiometer on the board can be used to set the current limit. An easy way to set the current limit is to put the driver into full-step mode and to measure the supply current to the board without clocking the STEP input. The measured current will be 1.4 times the current limit (since both coils are always on and limited to 70% in full-step mode). Please note that the current limit is dependent on the Vdd voltage.

Another way to set the current limit is to measure the voltage on the “ref” pin and to calculate the resulting current limit (the current sense resistors are 0.05Ω). The ref pin voltage is accessible on a via that is circled on the bottom silkscreen of the circuit board.

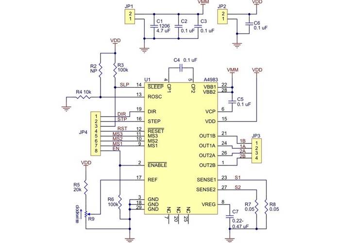
Schematic

Schematic for the A4983 carrier. Click for a larger view.


Resources