TPS2116 Power Multiplexer Carrier with USB Type-C Connector (non-USB priority)

This carrier board for Texas Instruments’s TPS2116 power multiplexer allows seamless switching between two power sources of 1.6 V to 5.5 V with up to 2.5 A of continuous current while blocking reverse current into either source.

This carrier board for Texas Instruments’s TPS2116 power multiplexer allows seamless switching between two power sources of 1.6 V to 5.5 V with up to 2.5 A of continuous current while blocking reverse current into either source. By default, the mux selects the higher of the two input voltages, and it can also be configured to switch from the VIN1 supply to the VIN2 supply on command or when VIN1 falls below a preset voltage. In addition, this board serves as a breakout for a USB Type-C connector that can be used to supply the non-preferred (VIN2) rail.


Description

Overview

The Texas Instruments TPS2116 power multiplexer allows seamless switching between two power sources of 1.6 V to 5.5 V with up to 2.5 A of continuous current while blocking reverse current into either source. The power multiplexer (or mux) has an adjustable switching threshold that helps reduce output voltage droop when switching. Each input channel is controlled by an internal MOSFET switch, so the mux avoids the voltage drop that occurs when diodes are used to OR multiple power supplies together. Our TPS2116 carriers break out all of the chip’s features to 0.1″-spaced pins, making it easy to use with standard solderless breadboards. In addition, each board serves as a breakout for a USB Type-C connector that can be used to supply one of the input power rails.

By default, the TPS2116 automatically selects the power source that has a higher voltage, but the board can be configured to prioritise VIN1 as the selected source until it falls below a configurable switching threshold. A common application of these multiplexers is enabling a device to be powered by USB or an external power supply, automatically choosing the appropriate source based on what is connected. We offer two versions of these TPS2116 boards that differ in how the USB 5 V supply (VBUS) is connected and whether it is preferred when the board is used in priority mode:

  • Item #3728 (usb09a) connects VBUS to VIN1 (the USB power source is preferred in priority mode).
  • Item #3729 (usb09b) connects VBUS to VIN2 (the non-USB power source (VIN1) is preferred in priority mode).

Since these boards are carriers for the TPS2116, we recommend careful reading of the TPS2116 datasheet.

Details for item #3729

This version of the TPS2116 carrier, usb09b, connects VBUS to VIN2 so that the non-USB power source (VIN1) has priority when the board is used in priority mode.

TPS2116 Power Multiplexer Carrier with USB Type-C Connector (non-USB priority). (1)

TPS2116 Power Multiplexer Carrier with USB Type-C Connector (non-USB priority), bottom view.

Using the power multiplexer

Pinout

Pin Description
VIN1 Channel 1 power input. Can be connected to a 1.6 V to 5.5 V power source.
VIN2 Channel 2 power input. Can be connected to a 1.6 V to 5.5 V power source. Connected to VBUS (USB 5 V supply) on this version of the board.
VOUT Multiplexed power output.
GND Common ground for power supplies, load, and USB. (All of the board’s GND pins are internally connected with each other and with GND from the USB connector.)
MODE Mode control input. The board pulls this pin low, making the TPS2116 automatically select the higher of the two power sources by default. MODE can be tied high to enable priority or manual mode. See the Control inputs section below for more information.
PR1 Switching control input. When MODE is high, VIN1 will be selected when PR1 is high and VIN2 will be selected when PR1 is low. The board pulls this pin low through a 15 kΩ resistor by default. See the Control inputs section below for more information.

Driving PR1 high when MODE is low puts the TPS2116 into shutdown (the output is turned off).
ST. Open-drain status output that indicates which input is currently connected to the output. This pin is high impedance when VIN1 is selected and drives low otherwise (when VIN2 is selected or the mux is in shutdown mode).
D−
D+
USB 2.0 data signals broken out from USB connector.
CC1
CC2
USB configuration channel signals broken out from USB connector. The board pulls both of these pins to GND through 5.11 kΩ termination resistors, making the USB-C port a power sink (device) and upstream-facing port (UFP) by default.

The board’s through-holes are arranged with a 0.1″ spacing for compatibility with solderless breadboards and 0.1″-pitch headers. The board has two mounting holes that work with #2 and M2 screws.

TPS2116 Power Multiplexer Carrier with USB Type-C Connector in a breadboard.

Control inputs

The MODE and PR1 pins can be used to override the default behaviour of the TPS2116.

The MODE pin determines the operating mode of the device. The board pulls this pin low by default, which results in autoswitching mode (sometimes called diode mode): the higher of the two input sources is automatically selected (connected to VOUT).

However, when MODE is high, the selected input source is controlled by the PR1 pin instead: a voltage on PR1 above 1 V causes VIN1 to be selected (connected to VOUT), while a PR1 voltage below 1 V selects VIN2. You can drive the PR1 pin from an external source, such as an output pin from a microcontroller, to directly control the multiplexer’s switching (manual mode). Alternatively, the precise nature of the PR1 pin’s 1 V threshold makes it possible to use an external resistor to set a desired switching threshold for VIN1. By tying MODE to VIN1 (or otherwise driving it high) and connecting this external resistor between PR1 and VIN1, a voltage divider is created with the on-board 15 kΩ PR1 pull-down resistor, and the board will operate in priority mode, selecting VIN1 as long as the output of this voltage divider is greater than 1 V. (If PR1 drops below the 1 V threshold, the multiplexer switches to VIN2 regardless of whether VIN2 is lower or higher than VIN1.) The value of the added resistor determines the voltage at which the behaviour of the multiplexer changes, as defined by the following equation:

``V_text(threshold) = (R/(15\ text(kΩ)) + 1) * 1\ text(V)``

For 5 V applications, adding a 47 kΩ resistor works well, since that sets the threshold to about 4.13 V.

If PR1 is driven high while MODE is low, the TPS2116 turns off the output and enters a low-power shutdown state.

Power connections without USB

If you want to select from between two general power supplies, you can connect one power source across VIN1 and GND and the other across VIN2 and GND. The voltages on these power inputs can be 1.6 V to 5.5 V. The load should be connected across VOUT and GND and should draw no more than 2.5 A. In this configuration, the power supply connected to VIN1 is the preferred power source if MODE and PR1 are high. (Note that both versions of the TPS2116 board behave the same in applications without USB; they differ only in which input is connected to the USB 5 V supply.)

Power connections with USB

The Type-C USB connector makes it easy to use USB as one of the two power sources. On this board (usb09b), the VBUS line from the USB connector is tied to VIN2. This allows you to power your circuit from either USB or an external power source connected to VIN1, with VIN1 as the preferred power source if MODE and PR1 are high.

If you want USB to be preferred instead of the external source, consider item #3728 (usb09b) instead.

Warning: It is important to be aware that while this board might appear to have three power inputs, two of those three are tied together (there are only two independent power inputs to the TPS2116). As such, you must take care to avoid creating a short circuit between USB power and an external power supply. For example, if you use this version with USB connected, any external power supply must be connected to VIN1; connecting it to VIN2 will create a short between this power supply and USB power.

Other usage considerations

This TPS2116 carrier board includes a 4.7μF capacitor on each of the two power inputs (VIN1 and VIN2). However, we strongly recommend adding additional capacitance to each input (an electrolytic capacitor of at least 33 μF is a good starting point) if you are switching more than a few hundred milliamps of current or if your power leads are longer than about 6 inches (150 mm). Otherwise, the rapid switching of current can cause LC voltage spikes that are much higher than the input voltage, and if these spikes exceed the maximum voltage rating of the TPS2116 (6 V), the chip can be destroyed.

If the TPS2116 switches between power sources while the load is drawing substantial current, the new source’s voltage might drop with the applied load while the old source’s voltage rises as the load is removed. If this happens in priority mode with PR1 connected to a voltage divider on VIN1, the changing voltages could make PR1 cross the 1 V threshold again, and the multiplexer might start switching between the two inputs repeatedly (exacerbating the previously-mentioned LC spikes). To mitigate this behaviour, you can add hysteresis to the switchover threshold by connecting an additional resistor between PR1 and ST.. For example, with a divider on PR1 that includes a 47 kΩ pull-up and a 15 kΩ pull-down, adding a 1 MΩ resistor adds about 50 mV of hysteresis. This Microsoft Excel-based tool from TI can help calculate an appropriate hysteresis resistor for other scenarios (use the sheet named “TPS2116”).

Finally, additional capacitance on VOUT can help reduce how much the output voltage drops while the TPS2116 switches. The board includes a 4.7μF capacitor on VOUT, but high-current applications might benefit from 100 μF or more of extra capacitance.

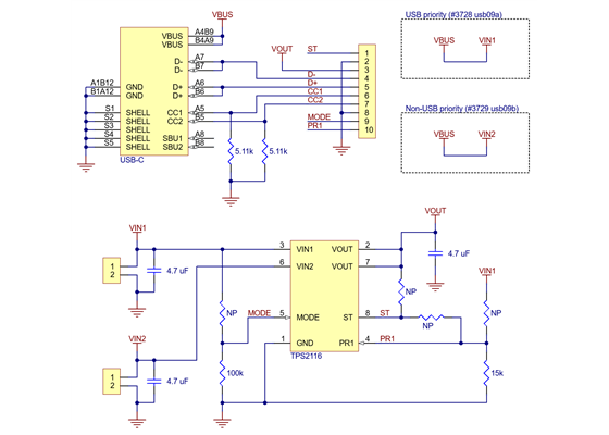
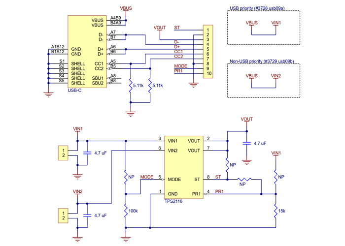
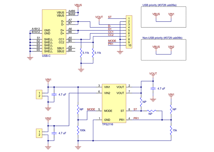
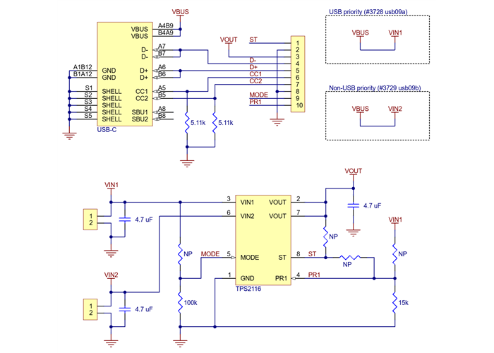
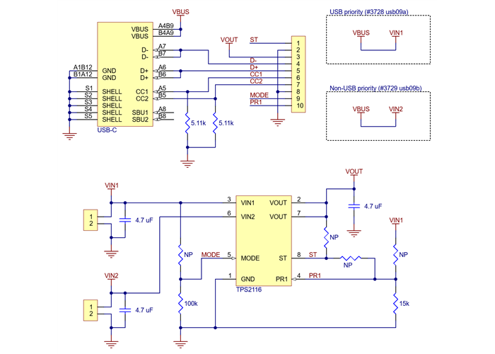
Schematic diagram

Schematic diagram of the TPS2116 Power Multiplexer Carrier with USB Type-C Connector.

We manufacture these boards in-house at our Las Vegas facility, so we can populate them with different passives to customise the default behaviour for your particular application. If you are interested in customisation, please contact us.


Specifications

Dimensions

Size: 1″ × 0.55″ × 0.18″
Weight: 1 g

General specifications

Minimum operating voltage: 1.6 V
Maximum operating voltage: 5.5 V
Continuous output current: 2.5 A

Identifying markings

PCB dev codes: usb09b
Other PCB markings: 0J15948

Resources

Recommended links

Related Products